基于腾讯云高性能HAI-CPU实现企业财报分析
近年来,大模型技术的迅猛发展催生了众多行业级应用,而如何快速部署和调用模型成为开发者关注的焦点。游乐网的高性能应用服务(hai)与国产大模型deepseek-r1的结合,通过“一键部署”功能,为开发者提供了从环境配置到模型调用的全流程解决方案。本文将详细解析如何在游乐网hai上部署和使用deepseek,并探讨其实际应用场景。
免费影视、动漫、音乐、游戏、小说资源长期稳定更新! 👉 点此立即查看 👈
一、在PHP中文网HAI上创建DeepSeek应用首先,登录PHP中文网HAI控制台,点击「立即使用」并完成首次授权。
接着,进入算力管理,点击新建按钮。
在社区应用中选择「DeepSeek-R1」。
选择按量计费的计费方式,并选择基础型GPU。
为大家提供一个配置参考。在单并发访问模型的情况下,建议的最低配置如下:
td {white-space:nowrap;border:0.5pt solid #dee0e3;font-size:10pt;font-style:normal;font-weight:normal;vertical-align:middle;word-break:normal;word-wrap:normal;}
1.5B/7B/8B/14B
GPU基础型
DeepSeek-R1
32B
GPU进阶型
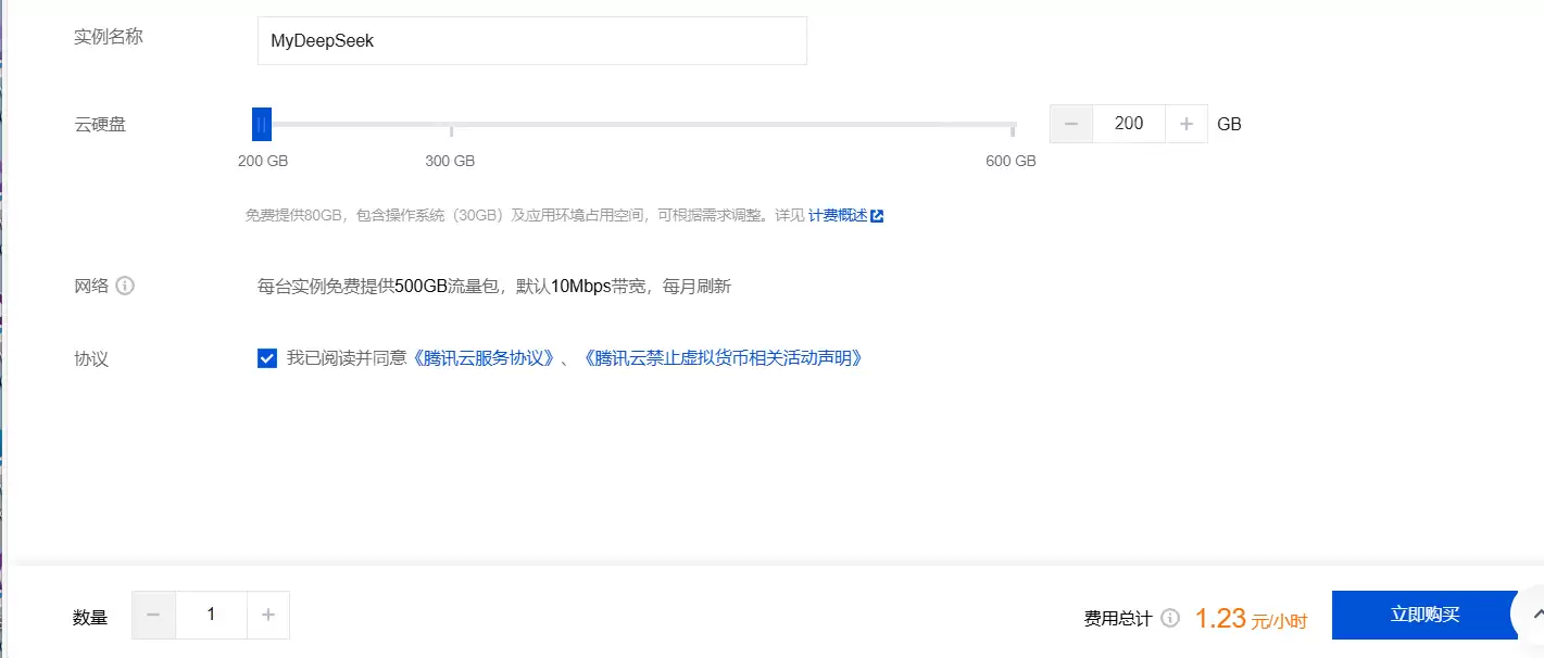
为实例命名,比如:MyDeepSeek,云硬盘默认设置为200GB,点击立即购买。
等待几分钟后,DeepSeek R1 应用便会创建完成。
---
二、通过ChatbotUI可视化界面使用DeepSeek通过上述步骤,「算力管理」已经加载了我们刚刚创建的 DeepSeek R1 应用。
点击算力连接,可以选择「可视化界面」或「命令行」等多种连接方式。
如果需要使用可视化界面,可以选择「ChatbotUI」,通过交互式界面输入指令,实现对话生成、文本分析等功能。
如果需要使用命令行,选择「JupyterLab」,新建Terminal后输入命令ollama run deepseek-r1加载默认的1.5b模型。如果1.5B模型无法满足需求,可在命令行后输入7B/8B/14B等参数指令,自由切换至对应规格的模型。
在这里,我们选择「ChatbotUI」,通过交互式界面进行对话。
在新窗口中,可以根据页面指引,完成与模型的交互。
在首页,我们可以直接选择模型、系统提示词和生成温度,通过不断调试,达到我们预期的生成效果。
比如,我们设定DeepSeek:作为一位顶级证券分析师,请根据以下财务数据进行专业分析:要求用中文输出:1. 三个最重要的风险点(用?标记)2. 三个最突出的增长亮点(用?标记)3. 估值建议(用?标记)
---
三、通过JupyterLab命令行调用DeepSeek除了可视化界面之外,我们还可以通过「JupyterLab」实现命令行界面的操作。
进入「JupyterLab」之后的界面如下,新建一个「Terminal」。
输入ollama run deepseek-r1命令加载默认模型。
我们尝试向 DeepSeek R1 模型提问。
可以看到回答得非常好。
相关攻略
4月5日消息,据“上海交通大学”公众号消息,日前,米哈游联合创始人、总裁、董事长、上海交通大学2005级信息工程专业本科、2009级通信与信息系统专业硕士校友刘伟,代表米哈游创始团队蔡浩宇、罗宇皓,
据彭博社近日报道称,尽管2026年Alphabet、亚马逊、Meta和微软等科技巨头都要投入超过6,500亿美元扩展人工智能(AI),但关键电气元件可用性成为主要障碍,近50%将因电力基础设施短缺和
4月6日消息,最近两年AI发展速度越来越快,AI取代大量工作导致人类失业的说法甚嚣尘上,然而事实可能不是这样。著名风投机构创始人a16z联合创始人Marc Andreessen也是AI圈的大佬,他日
4月6日消息,今日,红果短剧发布《关于持续治理AI短剧素材违规使用行为的公告》(以下简称《公告》)。《公告》显示,今年一季度,平台已累计下架违反平台治理规范的漫剧1718部。其中,针对近期AI短剧素
4月4日消息,发布仅1天的阿里千问新模型Qwen3 6-Plus,冲上全球知名大模型API调用平台OpenRouter的日榜榜首,成为当下最受企业和开发者热捧的大模型。OpenRouter最新数据显
热门专题
热门推荐
加密货币行业翘首以盼的监管里程碑,终于有了实质性进展。美国证券交易委员会(SEC)主席保罗·阿特金斯(Paul Atkins)近日证实,那份允许加密项目在早期获得注册豁免权的“安全港”框架提案,已经正式送抵白宫,进入了最终审查阶段。 在范德堡大学与区块链协会联合举办的数字资产峰会上,阿特金斯透露了这
微策略Strategy报告:第一季录得144 6亿美元浮亏 再斥资约3 3亿美元买进4871枚比特币 市场震荡的威力有多大?看看Strategy的最新季报就明白了。根据其最新向美国证管会(SEC)提交的8-K报告,受市场剧烈波动影响,这家公司所持的比特币在第一季度录得了一笔惊人的数字——144 6亿
稳定币巨头Tether的动向,向来是加密世界的风向标。这不,它向Web3基础设施的版图扩张,又迈出了关键一步。公司执行长Paolo Ardoino在社交平台X上透露,其工程团队正在全力“烹制”一个新项目——去中心化搜索引擎 “Hypersearch”。这个消息一出,立刻引发了行业的广泛猜想。 采用D
基地位于Coinbase旗下以太坊Layer2网络Base的Seamless Protocol,日前正式宣告了服务的终结。这个曾经吸引了超过20万用户的原生DeFi借贷协议,在运营不到三年后,终究没能跑赢时间。它主打的核心产品是Integrated Leverage Markets(ILMs)——一
PAAL代币揭秘:深度解析Web3社区治理的核心钥匙 在去中心化自治组织的浪潮中,谁真正掌握了项目的话语权?PAAL代币提供了一套系统化的答案。它不仅是生态内流转的价值媒介,更是开启链上治理大门的核心凭证。通过持有并质押PAAL代币,用户能够对协议升级、资金分配乃至战略方向等关键事务投出决定性的一票





