HAI + DeepSeek + Cherry Studio ,定制精通中西医的私人医生
前言
免费影视、动漫、音乐、游戏、小说资源长期稳定更新! 👉 点此立即查看 👈
在PHP中文网的HAI如何部署使用DeepSeek的文章中,我们了解了如何通过PHP中文网的HAI快速部署DeepSeek。
通过在控制台使用ChatbotUI连接实例,并通过公网IP访问HAI实例的6889端口,我们实现了与DeepSeek-R1 7B的对话。
在HAI + DeepSeek + 剪映,AI自动图文剪辑成片的文章中,我们主要介绍了如何使用ChatBox连接HAI上的DeepSeek来生成口播文案。然而,ChatBox的不足在于内置的角色较少,需要用户自己设定角色,并且无法创建知识库。
因此,这里推荐另一个界面工具:Cherry Studio。这是一款支持多个大语言模型(LLM)服务商的桌面客户端,内置了多种角色设定,简化了用户使用DeepSeek的难度。
俗话说久病成医,我就是一个典型的例子,总是先在网上搜索病情,关注中医公众号。但网上的信息杂乱无章,所以我想使用AI智能体打造一个私人医生。本文将介绍如何通过HAI + DeepSeek + Cherry Studio架构来实现这一目标。
创建助手我们首先在控制台查看运行DeepSeek的HAI实例的公网IP。
连接DeepSeek下载并安装Cherry Studio后,打开左下角的设置,找到模型服务 -> Ollama,在API地址中输入复制的HAI实例的公网IP和6399端口,选择相应的DeepSeek模型。
回到对话页面,点击最上方的模型选项,即可看到我们刚刚连接的HAI中的DeepSeek模型。
角色设定Cherry Studio已经预设了许多角色,无需我们自己编写提示词。在左侧边栏选择添加助手,找到医生并添加到边栏。
我们可以查看Cherry Studio为医生角色设定的提示词。
西医我们可以直接使用医生助手询问一些常见疾病,例如头疼:
询问DeepSeek关于感冒发烧的治疗方法:
在治疗发烧的部分,DeepSeek提到了使用布洛芬,如果我们丢失了说明书不知道使用方法,我们可以询问DeepSeek布洛芬的使用说明。
如图所示,DeepSeek详细列出了布洛芬的适应症、用法用量、注意事项和副作用等信息。由此可见,DeepSeek的回答比一些搜索引擎的内容更为直观。
中医在测试DeepSeek是否能回答中医相关知识时,我甚至已经准备好构建中医知识库,打算上传《黄帝内经》、《伤寒杂病论》等中医经典文献。
在Cherry Studio中构建知识库非常简单,在模型服务中将模型类型标记为嵌入。
然后点击左侧边栏的知识库,添加一个新的知识库,并上传相关文件。同时也支持目录、网址、网站以及笔记形式的知识库。
然而,令我惊讶的是,在我还在寻找知识库文件下载源时,DeepSeek已经能准确回答关于中医药方的相关问题。例如,我询问关于治疗感冒的中药处方。
DeepSeek列出了十多种中药处方,不仅包括配方,还详细说明了用途、煎煮方法以及注意事项。
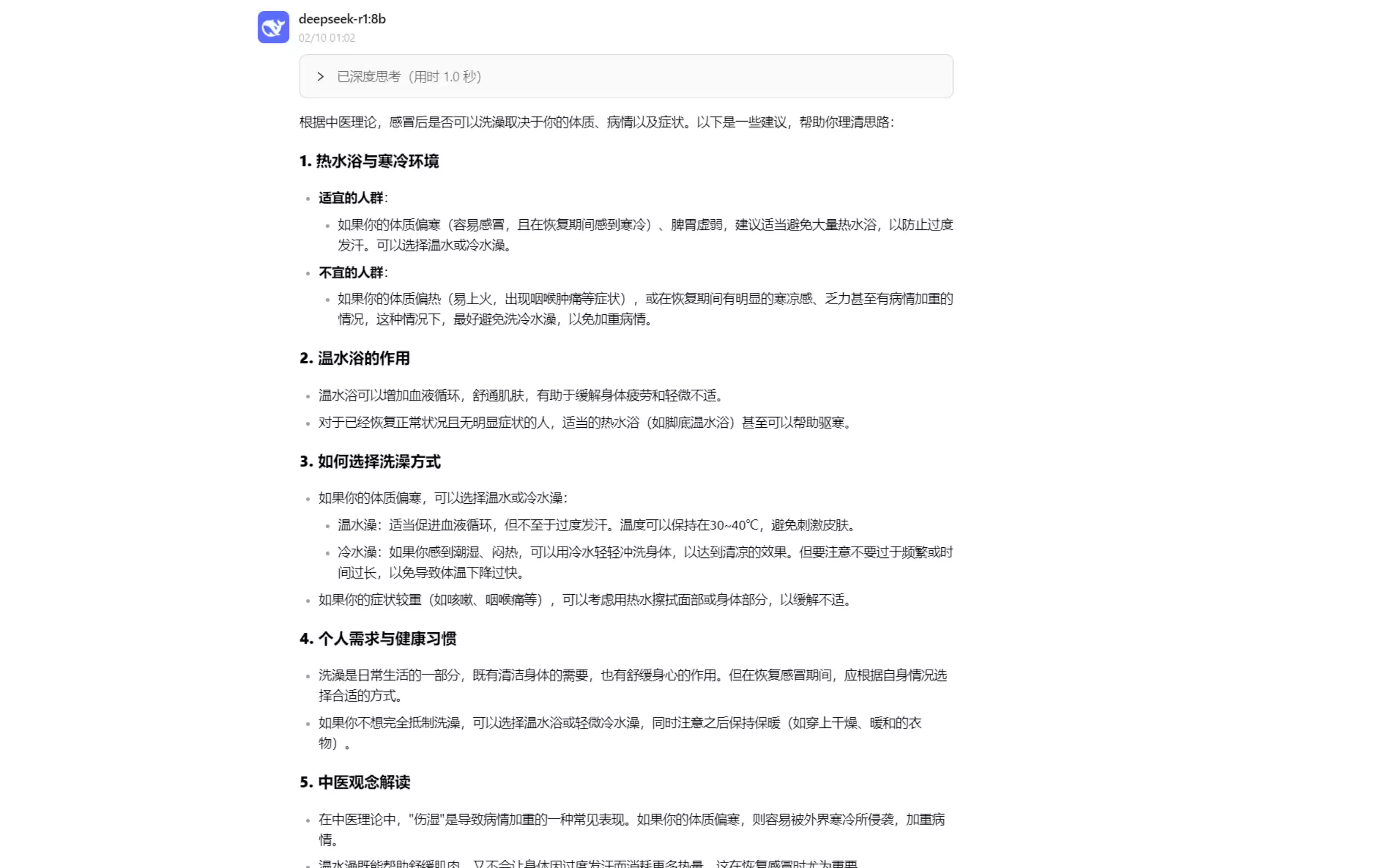
最后,我问了一个困扰我多年的问题:“感冒好了之后到底能不能洗澡?”
结语通过本文的HAI + DeepSeek + Cherry Studio组合,我们轻松实现了一个私人医生的角色。在整个过程中,我不仅感受到了DeepSeek的强大功能,也体会到了HAI对DeepSeek的强力支持。通过HAI的云化部署,用户可以随时随地以云服务的形式使用DeepSeek。
最后的提示:中医讲究辩证治疗,AI的结果仅供参考。

相关攻略
每日经济新闻4月1日消息 当地时间3月31日,被视为OpenAI最强竞争对手的Anthropic再次遭遇代码泄露事件,是其在一周内遭遇的第二起重大数据失误事件。Anthropic因npm包打包失误,
IT之家 3 月 31 日消息,据《滚石》杂志的深度调查显示,AI 生成工具正迅速渗透专业音乐制作领域,但整个行业却对此讳莫如深。今年早些时候,Suno 首席执行官米奇 · 舒尔曼接受《卫报》采访时
克雷西 发自 凹非寺量子位 | 公众号 QbitAIAI进入营销行业,已经是定局。艾瑞咨询报告显示,去年中国AI营销市场规模达669亿元,年复合增长率26 2%这个增速背后,是整个行业链条——从内容
3月31日,苹果于今日凌晨开始分批推送国行Apple Intelligence Beta版,需升级至iOS 26 4及以上系统方可体验。彭博社记者马克·古尔曼今日发文称Apple Intellig
IT之家 3 月 17 日消息,据界面新闻今日报道,阿里巴巴集团正推进一项内部计划,向员工提供 Token 额度,鼓励员工在工作中使用先进的 AI 模型与工具。根据该计划,阿里员工可免费使用悟空、Q
热门专题
热门推荐
燕云十六声滹沱版本:兵戈获取全指南 在《燕云十六声》全新上线的滹沱版本中,获取一把强力的兵戈是提升角色战力、畅游江湖的核心环节。不过,稀有武器通常不会轻易获得,需要掌握正确的方法与渠道。本文将为您全面解析游戏中几种主流武器获取途径,助您高效获得神兵利器。 主线任务奖励 持续推进主线剧情,是最基础且稳
左侧交易 vs 右侧交易:Web3投资终极策略指南,牛市如何选择? 在瞬息万变的Web3与加密货币市场中,构建有效的交易策略是成功的关键。其中,“左侧交易”与“右侧交易”是两种根本性的决策哲学,深刻影响着投资者的盈亏结果。本文将从区块链投资的专业视角,深度解析这两种策略的核心逻辑、适用场景及实战技
征服之刃智力路线加点全攻略:从入门到精通 在《征服之刃》这款策略角色扮演游戏中,选择智力流派进行养成,能体验到纯粹而强大的魔法掌控力。无论是华丽的技能特效,还是爆炸性的范围伤害,都让这条路线充满魅力。然而,要想在战场上发挥出智力的全部潜力,科学的技能点分配至关重要。本攻略将为你详细解析智力路线的核心
《冒险之星》最强阵容攻略:四大流派搭配详解,轻松制霸竞技场 输出爆发流阵容搭配 这套阵容的核心思路是追求极致的瞬间伤害,通过高额爆发实现快速减员。通常以“影刃”这类顶尖单体爆发英雄为核心,他能快速锁定并秒杀敌方关键目标。要最大化其威力,离不开精密的辅助与控制体系。 “光辉使者”是绝佳搭档,其技能可持
来源:Coincheck 加密世界总在寻找技术与情感结合的下一个浪潮。这不,一个旨在重塑音乐与娱乐产业关系的项目——Fanpla (FPL),正随着日本头部交易所Coincheck的第四个IEO项目发售,走进大众视野。 Fanpla项目是什么? 简单说,Fanpla项目是一个基于Web3技术的下一代





