ppt演示文稿设计技巧分享!打造出令人赞叹的幻灯片!
免费影视、动漫、音乐、游戏、小说资源长期稳定更新! 👉 点此立即查看 👈
所谓ppt设计,就是对多种元素进行合理的规划和安排,从中找到表现创意的最佳方式。而对于很多人来说,ppt做的不够美并非是技巧和操作能力不够,而是“设计意识”层面上的差别。
同样的一份文稿或素材,不同的ppter可能有着不同的理解和风格呈现。
① 如果你问我?
我的ppt里面还需要添加什么元素?
② 我想我会这么告诉你:
你的ppt什么元素都不缺,而是应该考虑如何让这些元素变的不可或缺!
PPT 排版从来都不是糊里糊涂的绘就,完全依靠感性未必会有意外收获,但完全依靠理论也会错失很多灵感的迸发。希望这篇关于排版的文章依旧对你有所帮助!
01 让元素成为主题在制作PPT时,为了精准表达文案信息,图片和元素的使用是第一步,但仅仅通过排列好文字,在空白处插入图形是并不能灵活运用素材的,恰如其分的使用元素尤为重要。
面对这样一种写实风格的幻灯片,也许你这样去表达并没有什么错误。如图:

但如果我们换一种风格的话,只是根据内容添加元素,画面会显得过于单薄,如图所示:
▼ 初始形态:

问题在哪里?我想,没有根据内容进行应有的元素补充是首要问题。你需要为画面添加“点睛之笔”,让画面更加具备氛围感。如图所示:
▼ 优化形态:

用另一个案例补充说明,如果你仅仅是将内容按照居中对齐排列,用户可能根本感受不到你要表达的心情。
▼ 初始形态:

但如果我们换一种思路呢?在不改变元素形态的情况下,为画面补充缺少的“氛围感”。
在这里,我选择用线条营造出山洞的感觉,像一只孤独的企鹅站在山洞前远望大千世界。元素还是原来的元素,但效果却提高了不只一点,如何让元素成为主题,值得你深入研究。
▼ 优化形态:

优秀的图表是别人一眼就能看出你想要表达什么,删除不必要的装饰,保留精华内容和元素,强化重点信息是表格传达的3个核心!优先让人通俗易懂,再去考虑如何美化!如果还不具备让它变美的能力,不妨先让它变得实用!先养成习惯,再去创造。常规流程:
▼ ① :删除不必要的装饰

▼ ② :保留精华内容和元素

▼ ③ :强化重点信息,规范表格

流程图的本质是表达事物的顺序和流程,视线的流畅性尤为重要,没有装饰显得苍白,过度装饰又显得力不从心,保持流程图的氛围感以引起目标群体的兴趣。
▼ 初始形态:

▼ 优化形态:

在PPT中处理文字排版时,会对重点文字进行加粗、放大等特殊处理,但这样做通常会破坏原始的段落间距,为了保持间距上的视线统一,可以进行独立处理和单独排布。
▼ 初始形态

问题是显而易见的,因为头排的文字进行了强化处理(字号放大),导致段落的间距发生改变,这是PPT中常常出现的问题。

为了保持精致度,可以对需要强化的关键词进行单独排列,出现的引号部分可以沿用面积对齐原理。

▼ 优化形态:

尝试在画面“既有风格”上下功夫,让版式变得更加灵动。取巧的方式是,在画面的动态走势上做文章,让元素/文字成为一体。如图所示:
▼ 初始形态


▼ 优化形态:


在PPT中,图片的风格可以有很多形式,竖向、横向,虽然对内容进行统一尤为重要,但是强行统一未必适用,适当用文字进行网格补全,效果也许更出彩。特别是在面对与你协同办公的同事发来的图片时,一阵扎心。

如果按照既有的排版方式进行裁切图像时,可能会造成头像的大小不统一,如图所示


如此情况下,按照网格化排版原理,借助文字+线条,或者是元素,对图片进行网格面积进行补充,是个不错的方式。
▼ 优化形态:
▼ 网格还原:
原理是si的,但头脑是活的,切记活学活用。如果说这种排版是基于原理,那么接下来要说另一种打破常规的排版方式。如图:
使用居中型的半分排版也许没有什么问题。但是如果基于演示场合的角度考虑,图标侵占了观众的想象区域,如图:
所以,这时候理论基本没有什么用,也许像下图这样去表达反而更好,如图:
▼ 优化形态:
▼ 画面空间:
所以,还是要重复上面提到的一句话:原理是si的,但头脑是活的,切记活学活用。
07 明确指向范围理解信息与图形化处理更加重要,在向图像或元素添加说明线时,尽量沿用“统一规则”,避免产生视觉误导。具体可以分为以下3点:
① 统一说明线角度。
添加说明线时的首要原则便是整齐,切勿连接的太过随意,尽可能的使用统一方向。
▼ 初始形态:
▼ 优化形态:
② 统一说明线范围。
针对特定场景下的说明线,要尽可能的精准使用,点与范围的区分要明确,切勿让用户产生错误理解。
▼ 初始形态:
▼ 优化形态:
③ 统一解说对象细节。
让观众看到更多细节是PPTer值得注意的事,准确的说是“大事儿”,所以在对物体进行标注时,尽量结合图像的放大处理,而不要直接进行标记。
▼ 初始形态:
▼ 优化形态:
08 拆分找图思维面对无法寻找的图片,将文字信息进行拆分处理,组合思维是最好的表达方式。以下图这张幻灯片为例:
▼ 初始形态 01:
▼ 初始形态 02:
虽然和内容有了一些结合,但都不足以充分表达内容含义。
这里提供一种分层思考方式:
① 优先对原始文案内容进行梳理,提取关键词与联想词汇。
② 找到适合的图片,表述图片内容。
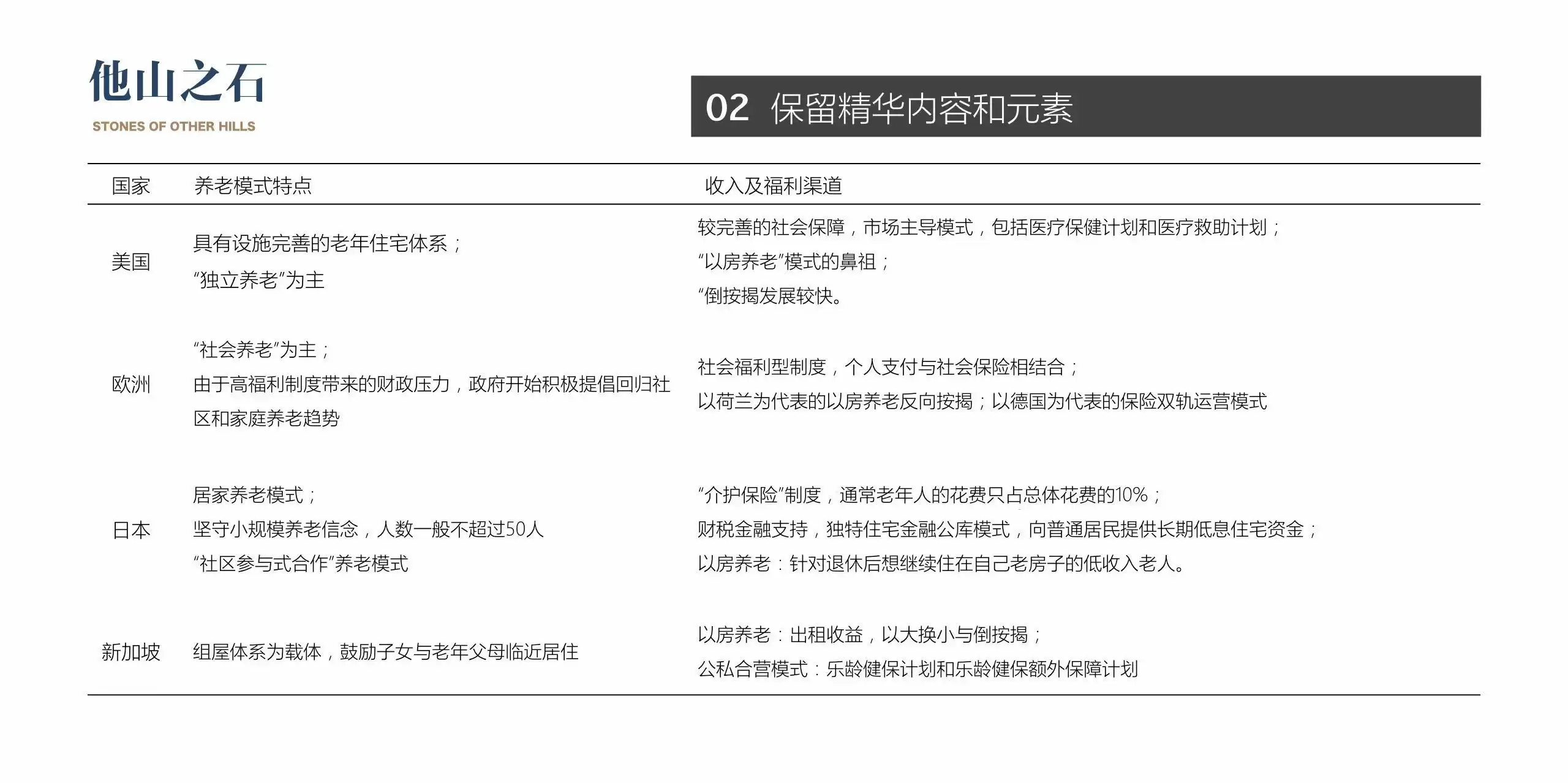
通过文案分析,得出重点在于美国+养老,所以选定与钱有关的老人+可以表现美国的场景。如图:
09 打破原有规则PPT排版、排版,最为重要的是“灵活”排版,有时候,打破常规印象的排版比严格对齐更有呼吸感!以这张PPT为例,如图:
▼ 初始形态:
常规性的排版让画面没有一丝趣味,那如果换一种形式呢?
▼ 优化形态:
如果需要对数据进行强化,拉开对比也轻而易举,如图:
▼ 初始强化 01:
▼ 初始强化 02:
▼ 优化强化:
>>>> 写在最后
最后,依旧回到我们最初提到的,PPT设计当有无限种可能,不做毫无意义的设计也许是这篇文章想向你传达的,大道至简,在遵从“既有法则”上打破设计常规,也许会让你产生更多的灵感。
相关攻略
layui table 表头文字换行显示不了?关键在 CSS 覆盖和 white-space 很多开发者都遇到过这个头疼的问题:在 layui table 里,表头文字稍微长一点,就死活不肯换行,硬生生挤在一行里,甚至直接溢出被截断。这其实不是 bug,而是 layui 为了保持表格布局的紧凑和统一
杠杆是否应该写入交易规则?如何将杠杆纳入合约系统 在合约交易的世界里,杠杆是一把锋利的双刃剑。它既能放大收益,也能瞬间引爆风险。因此,一个稳健的交易系统,绝不能将杠杆视为一个可以随意调节的“旋钮”,而必须将其作为核心风控规则,深度嵌入到每一个交易环节。具体怎么做?关键在于以下五个维度的系统性设计。
多品种混合仓位相关性系数全解析:四种实战计算法提升投资组合效能 在Web3投资领域,无论是管理一篮子加密货币、NFT资产还是DeFi头寸,构建一个稳健的多品种混合仓位已成为专业投资者的标配。然而,许多人在优化组合时,往往过度关注单个资产的预期回报,却忽略了决定整体风险的关键指标——相关性系数。这个介
NEWT币是牛顿项目社群经济的燃料。作为牛顿生态系统的核心,NEWT币驱动项目运行、激励参与,实现社区治理。牛顿项目旨在构建服务于社群经济的基础设施,NEWT币是价值载体和流通媒介,用于交易、治理投票和生态激励,其价值取决于项目基本面、代币经济模型和市场表现。
贸易摩擦缓和利好比特币。贸易缓和消息提振市场情绪,比特币或突破关键阻力位,技术面也呈现积极信号。技术图表显示上涨动能,均线多头排列,市场结构可能转为上升趋势,但能否达到目标价位受经济环境和资金流向等多种因素影响,仍需关注后续发展。
热门专题
热门推荐
TripMate是什么 规划一次完美的旅行,最磨人的往往是前期的信息海选和行程拼图。现在,一款名为TripMate的AI旅行助手,正试图把我们从这种繁琐中解放出来。简单来说,它是一个由人工智能驱动的个人旅行规划工具,核心目标就一个:让个性化的行程规划变得又快又省心。用户不必再在各种攻略网站间反复横跳
Artwo是什么 浏览器标签页多到能开火车,收藏夹杂乱得像毛线球——这大概是每个深度上网冲浪者的日常痛点。Artwo的出现,正是为了终结这种混乱。这款工具的核心,是将AI的智能与网页资源管理深度结合,帮你把散落各处的网页信息,整理成井井有条的知识库。它不仅仅是个高级书签管理器,更像是一个能理解你需求
Best AI Jobs是什么 当你琢磨着在人工智能领域找份新工作时,面对海量却不精准的招聘信息,是不是常常感到头疼?这时候,一个专业的垂直平台就显得尤为重要了。Best AI Jobs,正是为此而生。它是一个专注于人工智能领域的职业搜索引擎,核心使命就是帮用户在全球范围内精准定位AI相关的职位。无
FreeAIKit是什么 当你听到“AI工具套件”时,脑子里会浮现什么?复杂的代码、难懂的术语,还是昂贵的订阅费?FreeAIKit的出现,可以说彻底打破了这些刻板印象。这个由Easy With AI打造的综合平台,目标非常明确:让AI变得触手可及。它集成了图像生成、市场营销、生产力提升等一系列工具
WPS Office是什么 提到办公软件,很多人的第一反应可能是微软的Office套件。但今天,我们得好好聊聊另一个重量级选手——WPS Office。它出自中国的金山软件,是一款功能完整的免费办公解决方案。简单来说,它集成了文档编辑、表格处理、幻灯片制作以及PDF工具于一体,旨在为用户提供一个流畅





