2025娱乐直播观察:团播火热、新人入场,行业加速洗牌…..
2025 娱乐直播行业大浪淘沙:合规、专业、精品化成为生存必修课

免费影视、动漫、音乐、游戏、小说资源长期稳定更新! 👉 点此立即查看 👈
站在2025年的尾巴上回望,这一年的娱乐直播行业,可谓风起云涌。监管的铁拳持续落下,新平台的入局搅动一池春水,团播的热潮与整顿并行,公会的内卷甚至蔓延到了培训赛道。种种迹象都在表明,那个野蛮生长的草莽时代已经彻底终结。接下来,我们就来盘一盘这一年行业经历的几场关键“大考”。
公会洗牌:平台重拳清退,合规成为生命线
今年,娱乐公会们感受最深的,恐怕就是来自平台的“合规风暴”了。这可不是雷声大雨点小,而是实打实的重拳出击。
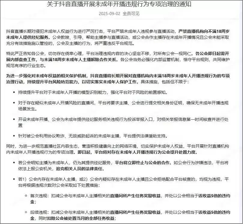
一个标志性的事件发生在9月10日,抖音直播一纸公告,直接清退了11家涉及“未成年开播违规行为”的公会。这仅仅是冰山一角。统计数据显示,仅下半年,各大直播平台清退的违规公会数量就十分惊人,抖音一家就近200家。快手、视频号等平台同样没有手软,例如快手在8月的一次整治中,就处置了295家公会,其中22家被直接清退。

平台的决心,由此可见一斑。如今的整治,早已不是简单的“扫黄打非”,而是进入了精细化、细分化的深水区。从低俗内容到团播乱象,再到未成年人保护,监管的触角延伸到了每一个可能的风险点。这意味着什么?意味着任何侥幸心理都是危险的。行业红利期已过,精细化运营时代,合规不再是挂在墙上的标语,而是关乎生死存亡的核心竞争力。只有将合规内化为基因的公会,才能积累下优质的资源与口碑,在这场马拉松中跑得更远。
新玩家入局:小红书强势进场,格局再生变数
当旧战场竞争白热化,新大陆的出现总是格外引人注目。今年4月,小红书正式宣布入局娱乐直播,向公会抛出橄榄枝,并在9月全面开放。这个坐拥庞大优质用户池的平台一出手,立刻在行业里激起了千层浪。
对于许多在传统平台增长见顶的公会而言,小红书无疑是一个充满诱惑的新掘金地。然而,现实很快给出了反馈:小红书的水土,似乎和传统秀场不太一样。有公会坦言,过去那套个播打法在这里有些失灵,反而是内容更丰富、互动更强的团播模式,更容易找到感觉。

近期,小红书启动了其首个年度盛典,设立了“年度实力爱播榜”、“年度直播红人榜”及“年度荣誉公会榜”三大赛道。值得注意的是,天犇传媒、小象大鹅、娱加娱乐等在其他平台已是头部的公会,早已悄然布局,并在公会榜上名列前茅。新平台的战争,从一开始就是高段位玩家的游戏。

团播热:冰与火之歌,内容价值决定未来
如果说2025年娱乐直播还有什么赛道持续高温,那一定是团播。但这份“热”里,同时掺杂了“冷却”的信号,上演着一场冰与火之歌。
先看火热的一面。根据中国演出行业协会的报告,2025年团播市场规模预计将突破150亿元,日均开播直播间超过8000个。更值得关注的是,团播已经迈入“价值转型期”,呈现出内容精品化、精品规模化的新特征。专业院团的入场,直接将直播间的舞台效果拉升到了专业演出级别,这无疑是内容升级的强力催化剂。

然而,监管的“冷却剂”也同步到位。年末,“清朗·整治网络直播打赏乱象”专项行动持续发力,各大平台对团播的管理尺度明显收紧。一批违规账号和机构被处置,给狂飙的行业踩下了刹车。这其实释放了一个清晰的信号:监管的“升温”,不是为了给行业“降温”,而是为了划定红线,驱逐劣币。团播的未来,不能再依赖野蛮的流量游戏,必须靠真正的、可持续的优质内容来说话。从“流量至上”到“内容为王”,这条路虽然更难,但却是唯一的正道。
新赛道:内卷新战场,公会开始“教人办公会”
行业竞争激烈到什么程度?一个有趣的現象是,公会们开始把“如何办公会”做成一门生意了。今年10月,抖音头部公会苏江传媒在杭州举办了一场面向公会长的免费培训,主题是公会搭建与团队管理,据说吸引了超过千家公会报名。
几乎在同一时期,市场上传出另一家公会——野行传媒(注:该公会此前因违规已被抖音清退)也在开展付费培训业务,课程价格从6980元到19800元不等。

公会卷向培训赛道,这背后是行业专业化转型的集体焦虑。当粗放式增长走到尽头,如何精细化运营、如何搭建团队、如何突破瓶颈,成了无数中小公会的痛点。于是,头部公会的经验成了稀缺资源。当然,这场培训热潮中,输出的是真材实料的干货,还是新一轮的“焦虑税”,就需要从业者擦亮眼睛仔细甄别了。归根结底,这反映了行业一个深刻的转变:知识和方法论,正在成为新的竞争力。
纠纷调解:平台介入,重塑主播与公会关系
主播与公会之间的纠纷,今年依然是行业的热点话题。从抖音主播“裘代表”被索赔800万,到千万粉丝网红“刀小刀”与前公司的解约风波,这些案例不断提醒我们,双方的利益博弈从未停止,也导致许多主播对签约公会愈发谨慎。
面对这一长期痛点,平台开始扮演更积极的角色。今年7月,抖音直播推出了“主播安心入会”政策,为核心纠纷提供了一条官方解决路径。当主播与公会在退会、合约等方面产生争议时,可以申请平台介入研判。政策实施仅3个月,平台就已协助超过5000名主播成功仲裁退会,并对近300家存在不当行为的机构进行了处罚。

平台的介入,正在重塑一种更健康、更公平的合作关系。它传递出一个明确信息:那种靠不平等合约绑定主播、粗放管理的时代过去了。未来的公会,必须沉下心来,思考如何真正赋能主播,用专业的内容运营和共赢的合作模式来吸引和留住人才。主播与公会,从简单的签约关系,正向更紧密的“事业合伙人”模式演进。
结语
纵观2025年,娱乐直播行业的每一个变化,都像是一块试金石。平台的强力监管,筛掉的是投机者;新玩家的入场,考验的是适应能力;团播的精品化转型,比拼的是内容创造力;甚至蔓延至培训的内卷,验证的也是真本事。
所有的线索,都指向同一个终点:那个凭运气和胆量就能闯出一片天的草莽时代,已经彻底翻篇了。行业的价值坐标已经重置——内容精品化、运营专业化、发展规范化,这些不再是空洞的口号,而是实实在在的生存必修课。
与此同时,专业力量的入场和新技术的赋能,正在共同拉高整个行业的天花板。挑战固然严峻,但机遇也蕴藏其中。对于所有参与者而言,唯有沉下心,做好内容,建好规范,寻求共赢,才能在这场没有终点的马拉松中,成为最后的赢家。
相关攻略
2025 娱乐直播行业大浪淘沙:合规、专业、精品化成为生存必修课 站在2025年的尾巴上回望,这一年的娱乐直播行业,可谓风起云涌。监管的铁拳持续落下,新平台的入局搅动一池春水,团播的热潮与整顿并行,公会的内卷甚至蔓延到了培训赛道。种种迹象都在表明,那个野蛮生长的草莽时代已经彻底终结。接下来,我们就来
11 月 26 日消息,据“网信中国”微信公众号今日消息,近期,中央网信办深入推进“清朗・整治网络直播打赏乱象”专项行动,针对低俗团播引诱打赏问题,督促 平台持续加强团播内容管理,从严处置一批顶风
作者 阿 笔运营 狮子座团播肉眼可见地形成规模了。先来分享一组来自《2025 中国网络表演行业团体直播业务现状与发展情况分析报告》的数据: 2025年团播⽇均开播房间数约8000个,较2
作者:阿笔团播肉眼可见地形成规模了。先来分享一组来自《2025 中国网络表演行业团体直播业务现状与发展情况分析报告》的数据: 2025年团播⽇均开播房间数约8000个,较2024年同⽐增⻓超20%;
作者:阿笔团播肉眼可见地形成规模了。先来分享一组来自《2025 中国网络表演行业团体直播业务现状与发展情况分析报告》的数据: 2025年团播⽇均开播房间数约8000个,较2024年同⽐增⻓超20%;
热门专题
热门推荐
《识质存在》中后期配装与打法全解析:从生存到精通 进入《识质存在》的中后期,战场环境陡然严峻。敌人的伤害与生存压力同步攀升,单纯的武器升级已不足以应对挑战。真正的战力构建,是一个系统工程,它涵盖了武器、道具、模块天赋与侵入节点的协同搭配。如果你正为如何配装而困惑,下面的攻略或许能为你指明方向。 一、
《黑袍纠察队》主演揭秘阿什莉隐藏的勇敢!她如何从傀儡CEO到副总统,注射五号化合物长出第二张脸,在祖国人阴影下求生。第五季剧情解析,点击查看! 在埃里克·克里普克打造的《黑袍纠察队》宇宙里,科尔比·米尼菲饰演的阿什莉·巴雷特,绝对算得上最让人过目不忘的角色之一。尽管她在沃特国际的企业和整治阶梯上步步
一路向西斩妖除魔 《遥遥西土》Steam好评如潮 最近Steam上杀出了一匹黑马:由法国独立工作室Evil Raptor开发的4人合作射击游戏《遥遥西土(Far Far West)》,一登陆抢先体验就收获了玩家“好评如潮”的顶级评价。看看数据就知道有多夸张:在超过2700条玩家评价中,好评率稳稳站在
探索Midnight Season 1最快地城排名:S-Tier Collegiate Calamity等攻略,优化刷本效率,提升装备和进度 开门见山地说,在《Midnight》第一赛季里,并非所有地城(Delves)的“性价比”都一样。有的流程紧凑,一路畅通无阻;有的则弯弯绕绕,耗时费力。为了帮你
SpringBoot2 7 x将logback升级到1 3 x以上版本的全过程解析 不少开发者在尝试将SpringBoot 2 7 x项目中的Logback升级到1 3 x或更高版本时,都会遇到一个典型的启动报错。这背后的原因其实很明确:SpringBoot 2 7 x默认依赖的是logback-c





