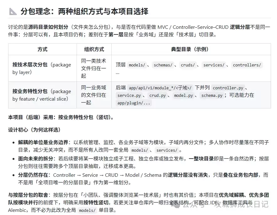
FastAPI 后台还在手写?这个开源神器直接帮你“自动生成整个管理系统”
一、先问你一个问题
用FastAPI做项目时,后台开发是不是总在重复这样的循环:
免费影视、动漫、音乐、游戏、小说资源长期稳定更新! 👉 点此立即查看 👈
写接口,没问题;写CRUD,也轻松。但一到写表单,就开始有点烦了;接着处理权限逻辑,心态逐渐崩溃;最后面对一整个后台页面的搭建,彻底不想干了。
结果往往是,80%的时间都消耗在了这些“重复劳动”上。更令人无奈的是,这些代码本身——几乎不包含任何有挑战性的技术含量。

二、有没有一种可能:后台根本不用写?
最近发现的一个项目,直接为这个问题提供了新的答案:FastAPI Admin[1]。
用一句话来概括它的核心魔力:你只需要定义好数据模型,整个后台系统便会自动生成。
是的,你没看错,是“整个后台”。
三、项目介绍
FastApiAdmin是一个开源且高度模块化的快速开发平台,其设计目标就是帮助开发者高效构建高质量的企业级中后台系统。它巧妙地将Python后端的FastAPI框架与前端的Vue3结合起来,实现了前后端分离的多终端一体化开发体验。无论你是刚入门的新手,还是经验丰富的资深开发者,都能享受到这种一站式、开箱即用的便捷。

四、设计理念
这个项目的设计核心在于模块化与松耦合,并在此基础上追求丰富的功能模块、简洁易用的接口、详尽的开发文档以及便捷的后期维护方式。

五、工程结构
先来看看它的工程目录结构,非常清晰:
FastapiAdmin
├─ backend # 后端工程 (FastAPI + Python)
├─ frontend # Web前端工程 (Vue3 + Element Plus)
├─ devops # 部署配置
├─ docker-compose.yaml # Docker编排文件
├─ deploy.sh # 一键部署脚本
├─ LICENSE # 开源协议
|─ README.en.md # 英文文档
└─ README.md # 中文文档
六、核心优势
(此处保留原文结构,核心优势的具体内容将在后续展开或已融入上下文。)
七、模块展示
说了这么多,不如直接看看它能做什么。以下是几个核心功能的界面展示:
1. 登录

2. 首页

3. 工作台

4. AI智能助手

当然,静态图片不如亲身体验。更多功能可以通过其官方演示环境直接感受:
网页端[2]
移动端[3]
八、上手到底有多简单?
理论很美好,实践起来会不会很复杂?恰恰相反,它的上手门槛低得惊人。
1. 后端启动
使用uv(推荐,与backend/pyproject.toml一致):
cd backend
uv sync
# 启动:请先保证已创建空数据库、Redis 已启动且与 .env.dev 一致
# 首次启动会自动初始化表与基础数据,无需先执行 upgrade
uv run main.py run --env=dev
# 生产环境示例
# uv run main.py run --env=prod
使用传统pip/venv:
cd backend
python -m venv .venv
# Windows: .venv\Scripts\activate
# macOS/Linux: source .venv/bin/activate
pip install -r requirements.txt
python main.py run --env=dev
2. 前端启动
cd frontend
pnpm install
pnpm run dev
# 构建生产版本
pnpm run build
3. 访问后台
完成以上几步后,打开浏览器访问指定地址。你会看到一个功能完整、立即可用的后台系统已经准备就绪。
引用链接:
[1] FastAPI Admin: https://github.com/fastapiadmin/FastapiAdmin
[2] 网页端: https://service.fastapiadmin.com/web
[3] 移动端: https://service.fastapiadmin.com/app
热门专题
热门推荐
红色沙漠无限爆炸弓箭流终极攻略:零消耗箭矢打造移动炮台 你是否渴望在《红色沙漠》中化身为人形自走炮台,享受无与伦比的清屏快感?无限爆炸弓箭流正是实现这一梦想的顶级玩法。其核心精髓在于彻底颠覆常规弹药限制,将珍贵的爆炸箭转化为取之不尽、用之不竭的无限火力,让玩家体验到“坐轮椅”般轻松碾压一切的爽快战斗
Adsby是什么 提到AI广告优化,很多人的第一反应是复杂和昂贵。但有一款工具正在改变这个局面,它就是Adsby。简单来说,Adsby是一个专为初创公司和中小企业量身打造的智能广告助手。它的使命很明确:把专业级的数字广告优化能力,通过AI自动化,变得简单、高效且负担得起。核心聚焦于Google Ad
AI ASO Manager: Hire a pro for $15 是什么 在应用商店的激烈战场上,想用一杯咖啡的价格请到一位优化专家?这事儿还真有。AI ASO Manager: Hire a pro for $15,就是由Creati ai推出的一款智能工具,它的核心任务非常明确:帮你搞定Go
红色沙漠野狼追踪者头盔获取指南 许多《红色沙漠》的玩家都在寻找野狼追踪者头盔的获取方法。这件带有生物追踪功能的特殊头部装备,对于喜欢探索开放世界和进行狩猎的玩家来说,是一件极具价值的实用道具。好消息是,它的获取途径非常直接,不需要完成复杂任务或挑战强力敌人。 红色沙漠野狼追踪者头盔如何获得 成功获取
App & API Privacy Mgmt是什么 今天,如果你和软件开发者、数据隐私专家或者企业安全团队聊聊,他们十有八九会提到一个共同的痛点:如何在复杂的应用和API交互中,确保海量数据的安全与合规。这可不是个小工程,手动审查效率低下,而一旦出问题,代价往往极其高昂。正是在这个背景下,由APIP





