交行更正分红公告致歉:原公告出现“每10股”文字错误
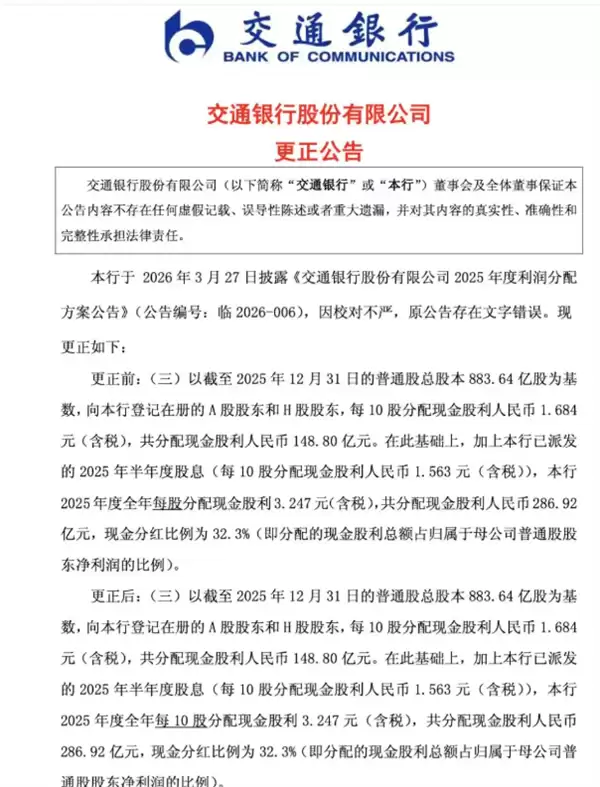
3月31日消息,交通银行于3月30日发布了一份受关注的更正公告。该行坦承在3月27日披露的2025年度利润分配方案中,由于校对不严导致关键文字出现了严重偏差。
免费影视、动漫、音乐、游戏、小说资源长期稳定更新! 👉 点此立即查看 👈
对比更正前后的内容可以发现,交行在之前的公告中,将每10股分配现金股利3.247元误写成了每股分配3.247元。
虽然仅有一字之差,但这一笔误直接导致分红金额在账面上相差了十倍。这一极具反差的错误引发了投资市场和广大股民的高度关注。
交通银行在补充公告中表示,对上述错误给投资者带来的不便深表歉意。行方承诺将进一步加强信息披露的编制与复核工作,确保未来的披露质量更加严谨。
根据此前交行发布的正式分配方案,以截至2025年底的总股本为基数,计划向A股和H股股东每10股分配现金股利1.684元,共计分配148.80亿元。
如果加上已经派发的半年度股息,交通银行2025年度全年共分配现金股利达286.92亿元。其现金分红比例达到32.3%,即分红总额占归母净利润的三成以上。
从交行近期披露的2025年年报来看,该行的经营状况保持稳健。报告期内实现营业收入2650.71亿元,归属于母公司股东的净利润为956.22亿元。

相关攻略
3月31日消息,交通银行于3月30日发布了一份受关注的更正公告。该行坦承在3月27日披露的2025年度利润分配方案中,由于校对不严导致关键文字出现了严重偏差。对比更正前后的内容可以发现,交行在之前的
3月14日消息,近期央行发布的数据显示,全国信用卡发卡量已降至6 96亿张。这是该数据连续三年下滑,也是近年来首次跌破7亿张大关,直接创下近七年来的新低水平。与发卡量减少同步发生的,是信用卡权益的大
进入交通银行手机APP,点击左上三横。之后点击设置。进入设置页面,点击个人信息维护。之后点击编辑。点击证件到期日后面的更新。上传身份证,点击提交即可。
打开手机银行,点击我的支付。进入我的支付,点击付款码。获取短信密码,点击下一步。进入开通界面,点击同意协议并开通即可。
热门专题
热门推荐
我国刀具市场发展调研报告 在当今制造业持续升级的背景下,市场调研报告的重要性日益凸显。一份结构清晰、数据翔实的报告,能为决策提供关键参考。以下这份关于我国刀具市场的调研报告,旨在梳理现状、剖析问题,并为未来发展提供借鉴。 当前,国内刀具年销售额约为145亿元,其中硬质合金刀具占比不足25%。这一比例
国内首份空净市场调研报告 在公众健康意识日益增强的今天,市场报告的重要性不言而喻。一份结构清晰、数据翔实的报告,能为行业描绘出精准的航图。那么,一份优秀的市场调研报告究竟该如何呈现?近期发布的这份国内空气净化器行业蓝皮书,或许能提供一个范本。 市场增长的势头有多强劲?数据显示,国内空气净化器市场正驶
水利工程供水管理调研报告 在各类报告日益成为工作常态的今天,撰写一份扎实的调研报告,关键在于厘清现状、找准问题、提出思路。这份关于水利工程供水管理的报告,旨在系统梳理情况,为后续决策提供参考。 一、基本情况 横跨区域的**水库及八座枢纽拦河闸,构成了**运河流域防洪与兴利供水的骨干工程体系。自投入运
财产保全申请书范本 一份规范的财产保全申请书,是启动财产保全程序的关键文书。其核心在于清晰、准确地列明各方信息、诉求与依据。通常,申请书的结构是固定的,但具体内容需要根据案件事实来填充。下面,我们通过几个典型的范本来拆解其中的要点。 篇一:通用格式范本 首先来看一个通用模板。这个模板清晰地勾勒出了申
“防台抗台”活动由学院的积极分子组成,他们踊跃报名,利用暑期时间奉献自己的青春,为社会尽一份力量。 带队的学院分团委书记吕老师点出了活动的深层价值:这不仅是一次能力锻炼,更是学生认识社会、融入社会并最终回馈社会的关键一步。经过这番历练,团队友谊愈发坚固,协作精神显著增强,感恩之心也油然而生。 青春洋





