重庆一农违规用无人机吊物被查,无人机驾驶证遭注销并禁考一年

免费影视、动漫、音乐、游戏、小说资源长期稳定更新! 👉 点此立即查看 👈
随着无人机技术持续进步,越来越多爱好者投身于无人机操作实践,但飞行活动必须严格遵守相关法规与安全规范,并非可以随意进行。
近日,慧飞无人机应用技术培训中心在日常巡查中发现一起性质严重、风险突出的农用无人驾驶航空器违规操作事件。
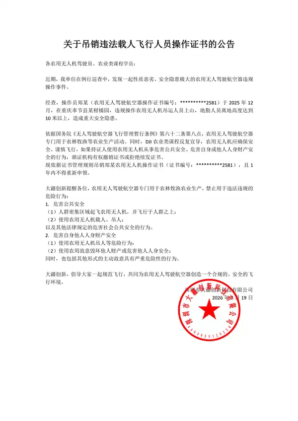
经核实,操作人员郑某于2025年12月在重庆奉节县一处柑橘种植基地,擅自使用农用无人机实施人员吊运作业,地勤人员被吊升至离地十米以上高度,严重违背安全操作要求,构成重大安全隐患。
根据无人驾驶航空器飞行管理暂行条例,农用无人驾驶航空器仅限用于农林牧渔等农业生产相关作业。慧飞农业类培训课程始终强调,操作人员须坚持安全第一原则,审慎开展飞行作业。若持证人利用农用无人机从事危害公共安全,或危及自身、他人人身及财产安全的行为,颁证机构有权依法撤销其操作资质,或拒绝为其办理续期。
依据现行证书管理制度,郑某的农用无人机操作证书即日起予以注销,且一年内不得重新申请。
相关机构特别提醒:农用无人驾驶航空器专为农业生产设计,严禁用于任何违法违规及高风险行为。具体包括以下两类情形:
第一类,危害公共安全的行为。例如在人员密集区域起飞并穿越人群上空;利用农用无人机实施载人、吊人作业;以及其他法律明令禁止、可能危及社会公共安全的行为。
第二类,危害自身或他人人身、财产安全的行为。例如以农用无人机进行吊人等明显超出设计用途的危险操作;故意利用设备损毁他人财物或威胁他人人身安全;以及其他具有明确主观故意、且具备高度现实危险性的行为。
慧飞无人机应用技术培训中心作为专注无人机应用技能培养的专业机构,长期致力于推动行业规范化发展与安全意识普及。
热门专题
热门推荐
微软战略转向:Win11内置应用将全面重构,告别网页套壳以提升性能 你是否感觉Windows 11某些应用响应迟缓,或是内存占用异常偏高?最新消息或许值得关注。据官方透露,微软正调整其应用开发战略,将逐步减少对网页技术的依赖,转而启动大规模原生应用重构计划。这一重大决策,标志着此前推广的“网页化”开
《红色沙漠》全支线任务图文攻略与深度解析 在开放世界大作《红色沙漠》中,丰富多样的支线任务是游戏体验不可或缺的一环。许多玩家初次接触时,可能会对任务系统感到困惑。实际上,每个支线都有其独特的设计思路与完成技巧。例如任务“图尔纳里的请求”,其核心玩法侧重于资源收集与体力劳动,你需要按照指示完成特定的伐
知名破解组织宣布成功突破《EA Sports FC 26》四重防护系统 近日,游戏安全领域传来重磅消息:因屡次攻破高级加密而声名鹊起的破译团队DenuvOwO,正式对外宣告已成功放出针对《EA Sports FC 26》的最新破解方案。该方案直接破解了游戏核心的Denuvo虚拟机加密技术,一石激起千
快速部署指南:基于DeepSeek与飞书的Ubuntu虚拟机镜像,30分钟完成私有AI助手搭建 你是否希望在本地快速搭建一个集成DeepSeek大模型能力、并能通过飞书机器人便捷调用的AI开发环境?我们提供的基于WSL2的Ubuntu预配置虚拟机镜像,正是为你量身打造的“一站式AI应用解决方案”。本
《绝地求生》全新“物品狩猎”躲猫猫模式正式上线:玩法宣传片深度解析 《绝地求生》重磅更新,备受期待的趣味玩法“物品狩猎”模式现已正式推出。这一全新的躲猫猫玩法究竟有何独特之处?官方已发布完整版宣传视频,为玩家们详细揭秘核心规则与对战策略。想要抢先了解新模式的玩家,可以通过本文的介绍一探究竟。 最新发





