阿里、百度、字节与智谱AI大模型评测首度公开对比
3月27日,据国家工业信息安全发展研究中心消息,2026年初,以OpenClaw为代表的开源智能体框架迅速引爆市场,智谱(02513.HK)AI、百度(BIDU.US)、月之暗面、MiniMax等科技公司纷纷推出类似产品或服务,智能体市场竞争日趋激烈。在此背景下,国家工业信息安全发展研究中心依托国家语音及图像识别产品质量检验检测中心,联合北京大学高可信软件技术教育部重点实验室相关团队,完成了类OpenClaw智能体产品首批综合测评,旨在为行业与个人用户提供客观参考。
免费影视、动漫、音乐、游戏、小说资源长期稳定更新! 👉 点此立即查看 👈
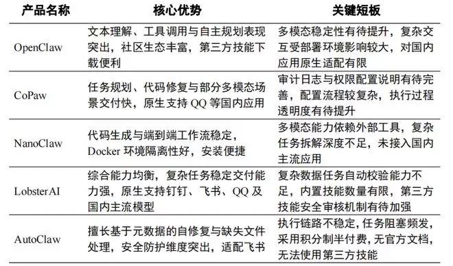
本次测评覆盖9款主流产品。涵盖OpenClaw、CoPaw(阿里巴巴)、NanoClaw、LobsterAI(网易有道)、AutoClaw澳龙(智谱AI)5款本地部署产品和KimiClaw(月之暗面)、MaxClaw(MiniMax)、ArkClaw(字节跳动)、DuClaw(百度智能云)4款云端部署产品。围绕功能体验、安全稳定、生态互联3大核心维度,针对设置对话交互、工具调用、自主规划、信息检索、文件操作、代码生成、浏览器自动化、错误处理与恢复、安全防护等典型用户场景执行测试任务,综合各任务和维度开展测试评估。
测评结果显示,当前类OpenClaw智能体市场呈现明显分化:本地部署产品侧重开放与可扩展,强调社区共建与灵活定制;云端部署则以企业级安全与便捷性为核心竞争力,聚焦零门槛部署与稳定可靠的运维保障。二者差异化定位互为补充,共同构成了当前多元共生的智能体市场格局(各产品在不同维度的能力区别见表1、表2)。

表1 本地部署类OpenClaw产品能力对比
表2 云端部署类OpenClaw产品能力对比
相关攻略
3月27日,据国家工业信息安全发展研究中心消息,2026年初,以OpenClaw为代表的开源智能体框架迅速引爆市场,智谱(02513 HK)AI、百度(BIDU US)、月之暗面、MiniMax等科
中国保险汽车安全指数秉承“专业性、公正性、科学性、独立性、公益性”原则,依据中国保险汽车安全指数2024版规程对5款车型进行了测评,并随机抽取高校、保险、汽车等行业专家组成8人专家评审团队,对实测数
3月26日,中国保险汽车安全指数(C-IASI) 在北京正式发布2025年测评车型第三次结果。本次测评严格遵循2024版规程,秉持专业性、公正性、科学性、独立性、公益性原则,邀请高校、保险、汽车行业
来源:环球网【环球网科技报道 记者 王楠】“原本想靠测评选一台合适的洗地机,没想到看了好几场直播,越看越糊涂,不知道哪款才是真的好用。”3月13日,在2026年中国家电及消费电子博览会(AWE)现场
随着游戏本硬件参数内卷的进一步加剧,用户对游戏本的综合使用体验要求越来越高。在万元内主流价位中,有不少小伙伴就想买一台性能释放强力、机身工艺质感精湛、体验出色易用性好的机型,当然价格合适也很重要。那
热门专题
热门推荐
“我们的代码,终将写入繁星”:追觅科技成立天文BU,构建从地面到太空的生态闭环 “我们的代码,终将写入繁星。”这句来自追觅科技的宣言,不只是一句诗意的口号,更是一份清晰的战略升级路线图。就在9月10日,这家中国科技企业正式宣告成立天文业务单元(BU),由此完成了一次至关重要的战略跃迁。这标志着其“全
Just Learn是什么 提起用AI为教育赋能,Just Learn这款工具是个绕不开的名字。它由Just Learn公司开发,核心目标非常明确:一手帮教师扩展专业能力,一手为学生打造个性化的学习旅程。说到底,它的价值在于通过AI驱动学习和24 7全天候辅导这两大核心,把教育资源重新“盘活”,让老
Vue 渲染机制深度解析:Patch 函数核心逻辑与优化策略 Vue js 的响应式系统实现了数据驱动视图的核心理念。然而,当数据发生变化时,视图是如何被高效且准确地更新的呢?这背后的核心引擎,正是虚拟 DOM 体系中的 Patch 函数。它并非直接操作真实 DOM,而是通过深度比对新旧虚拟节点(V
《空之轨迹SC》完全重制版《空之轨迹 the 2nd》正式定档2026年9月17日,登陆多平台 日本Falcom官方正式公布,经典日式角色扮演游戏《空之轨迹SC》的完全重制版——《空之轨迹 the 2nd》,将于2026年9月17日全球同步发售。本作将登陆任天堂Switch 2、Switch、Pla
AI艺术提示生成器是什么 简单来说,你可以把它理解为一个永不枯竭的创意火花塞。这个基于前沿AI技术的工具,专为破解创作瓶颈而生,无论你是专业画师还是灵感偶尔“罢工”的爱好者,它都能派上用场。它的工作原理并不复杂:依托当前顶级的OpenAI模型,将你的初步想法“催化”成一系列具体、新颖且富有启发性的艺





