两部门规范卫星频率占用费:按空间业务实际带宽收取
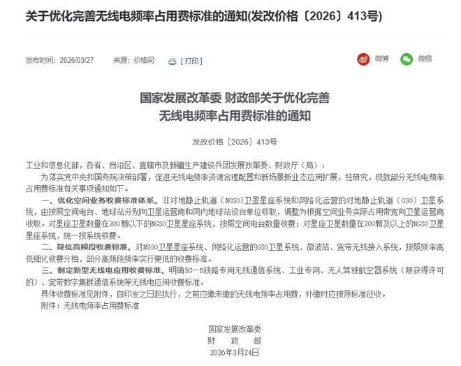
3月27日,国家发展改革委、财政部发布关于优化完善无线电频率占用费标准的通知,
免费影视、动漫、音乐、游戏、小说资源长期稳定更新! 👉 点此立即查看 👈
一、优化空间业务收费标准体系。非对地静止轨道(NGSO)卫星星座系统和网络化运营的对地静止轨道(GSO)卫星系统,由按照空间电台、地球站分别向卫星运营商和网内地球站设台单位收取,调整为根据空间业务实际占用带宽向卫星运营商收取。对星座卫星数量在200颗以下的NGSO卫星星座系统,按照空间电台数量收费;对星座卫星数量在200颗及以上的NGSO卫星星座系统,统一按系统收费。
二、降低高频段收费标准。对NGSO卫星星座系统、网络化运营的GSO卫星系统、微波站、宽带无线接入系统,按照频率高低细化收费分档,部分高频段频率实行更低的收费标准。
三、制定新型无线电应用收费标准。明确5G—R铁路专用无线通信系统、工业专网、无人驾驶航空器系统(限获得许可的)、宽带数字集群通信系统等无线电应用收费标准。

相关攻略
在FreeBSD 6 2上配置PPPoE ADSL拨号连接 第一步:配置PPPoE参数 首先,你需要编辑 etc ppp ppp conf 这个核心配置文件。在里面加入以下几段配置: 第一段,我们命名为 adsl,用来定义主要的拨号参数: adsl: set device PPPoE: nve0
【背景介绍】 最近遇到一个挺有意思的案例。一家规模不大的公司,把原来的千兆宽带升级到了2000兆,本以为能迎来网络体验的飞跃,结果用户反而普遍反映:网好像比升级前更卡了。 蹊跷的是,安装完成时,装维师傅现场测试一切正常,网速稳稳跑在1 8Gbps以上。问题是在使用了一个月左右才逐渐暴露出来的。这背后
快科技3月28日消息,中国联通近日发布2025年度业绩报告,在网络建设领域交出亮眼答卷。中国联通表示,公司持续落实信号升格、宽带升级相关举措,目前近九成宽带已具备千兆接入能力,万兆光网更在全国100
3月27日,国家发展改革委、财政部发布关于优化完善无线电频率占用费标准的通知,一、优化空间业务收费标准体系。非对地静止轨道(NGSO)卫星星座系统和网络化运营的对地静止轨道(GSO)卫星系统,由按照
本报北京3月25日电 (记者王政、刘温馨)工业和信息化部数据显示,截至2月末,三家基础电信企业及中国广电的移动电话用户总数达18 26亿户,其中5G移动电话用户达12 35亿户,比上年末净增304
热门专题
热门推荐
《领主契约》死亡恢复机制全解析:掌握复活技巧,提升游戏生存率 死亡恢复基础规则详解 在《领主契约》中,角色死亡并非冒险的终点,而是一个战术调整的契机。游戏设定了明确的复活机制:角色倒下后,通常会在最近的安全区域——如城镇的复活祭坛——自动重生。复活后,系统将为角色恢复一定比例的生命值与基础状态,确保
美国实施港口封锁,伊朗威胁发动空袭,这使得双边会谈的希望变得渺茫。 你猜怎么着?伊朗在4月30日前停止铀浓缩的可能性,目前来到了 39 2%。没错,比起昨天的21%,这个数字确实有显著上升。 市场的反应总是最直接的。封锁的消息一出,伊朗铀浓缩相关的预测市场一度飙升了16个百分点,冲高至46%,随后才
VectorArt AI是什么 说到把创意想法快速变成清晰的矢量图形,有一款工具正在引起设计师们的注意:VectorArt AI。它由VectorArt团队打造,专为艺术家、设计师以及所有需要高质量矢量图像的创意人士服务。其核心能力非常直接——你只需用文字描述或简单勾勒草图,它就能在短时间内生成高质
全链网报道 4月15日消息,国际原油市场传来新动向。美国总统特朗普公开表示,油价不仅会跌回之前的水平,甚至可能更低。这一表态,无疑给近期波动的能源市场投下了一颗石子。 与此同时,另一则关键信息也浮出水面:沙特方面并未对封锁霍尔木兹海峡的潜在可能性表示反对。霍尔木兹海峡作为全球能源运输的咽喉要道,其任
AnotherPixel ArtAI是什么 如果说数字艺术的门槛一直让许多人望而却步,那么AnotherPixel ArtAI的出现,或许就是那把降低门槛的钥匙。这个由开发者Xinshuai Lyu打造的在线工具,巧妙地将前沿的人工智能技术与艺术创作融为一体。它的目标很明确:为艺术家、设计师乃至普通





