大厂押注AI+IP:千亿风口还是旧瓶新酒?
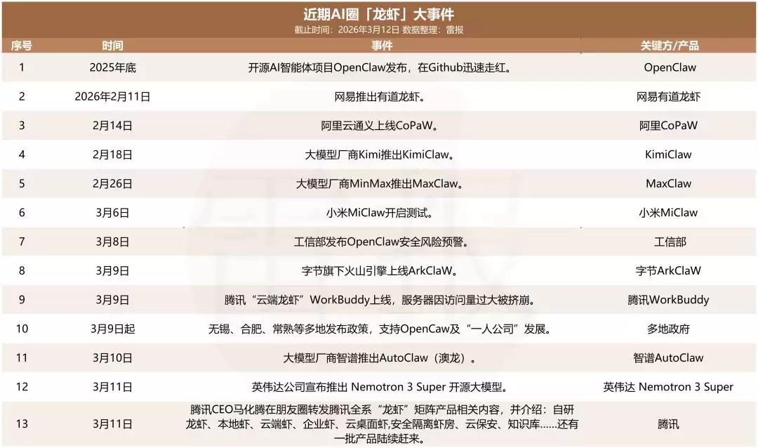
AI领域最近被“龙虾”刷屏了。
这里说的“龙虾”可不是什么美食,而是指一系列基于开源项目OpenClaw衍生出的AI智能体(Agent)。这波“云养龙虾”的热潮,简直是从科技极客圈一路火到了普通网友那里。

正当大家沉迷于“养虾”时,另一则消息却从这股热潮的夹缝中传出,同样引发了业内广泛关注。
据报道,就在3月12日,视频生成领域的明星公司——爱诗科技(PixVerse)刚刚宣布完成了一笔高达3亿美元的C轮融资。领投方是鼎晖投资,参与的机构超过20家,阵容相当豪华,其中甚至包括了曾参与制作《流浪地球》、《孤注一掷》的中国儒意,以及国内知名的游戏厂商三七互娱。这可以说是目前中国视频生成领域规模最大的一笔单轮融资了。

这笔大手笔的投资,其实并非近期AI与IP内容产业联动的个例。如果我们把视线从“龙虾”身上移开,会发现另一条线索也同样密集且有力:
迪士尼将其旗下包括米老鼠、冰雪奇缘在内的200多个核心角色IP授权给了OpenAI,用于训练其视频生成模型Sora;奈飞也在上周宣布,收购了由本·阿弗莱克创立的电影AI技术公司InterPositive,旨在加速其AI影视制作工具的布局。

2026年年初,那个备受年轻人喜爱的AI陪伴应用“星野”的母公司MiniMax成功在港交所上市,其招股书详细揭示了AI原生互动娱乐的商业化探索路径;短视频平台快手在春节期间借助其“可灵AI”技术,为贺岁大片《熊出没》打造了一场融合AI生成内容的“新春盛典”,探索IP营销的新玩法;而在“AI+IP”玩具市场,新品更是层出不穷,目前市面上与知名动漫、潮流IP联名的AI玩具产品已超过30款。
这些事件散落在游戏、影视、短视频、玩具等不同领域,却清晰地指向了同一个越发明显的趋势:AI技术公司与IP内容公司,正以前所未有的速度和深度紧密地联结起来。
资本在涌入,巨头在联手,新产品不断涌现。那么,AI公司与IP方之间,究竟摸索出了哪些合作模式?这些新模式真的能带来真金白银吗?面对这股融合浪潮,我们又该如何理解正在发生的深刻变化?
热门专题
热门推荐
科学家警告,过度依赖人工智能可能削弱创造力与批判性思维,类似GPS损害方向感。研究显示,AI替代需“认知摩擦”的思考过程,或导致认知能力衰退。专家建议应有意识使用AI,使其成为思维“扩音器”而非替代品,例如先自主判断、加深信息处理、主动创意构思,以保护并锻炼大脑独特能力。
谷歌推出云端AI驱动的安卓电脑,重塑PC形态。当前AIPC多依赖云端算力,本地硬件价值受质疑。云电脑与AI结合成为新方向,对网络延迟更宽容。谷歌联合硬件伙伴推进该方案,阿里等云服务商也已布局。传统芯片、终端厂商及微软、苹果正以不同策略应对AIPC趋势。未来竞争将聚焦云端能力、系统重构与生态协。
结论先行:在2026年的商业环境中,企业数字化转型方法的核心不再是单纯的IT系统堆砌,而是“业务流程自动化”与“AI智能化”的深度融合。成功的数字化转型方法论应遵循“小步快跑、场景切入、数据驱动”的原则,利用AI Agent(智能体)技术打通烟囱式系统,实现平滑升级,而非推倒重来。 一、 拒绝假大空
面对琳琅满目的产品设计软件,许多设计师和团队都在追问:究竟哪一款才是最好的选择?然而,真正的答案并非一个简单的软件名称,而是一套基于您具体工作流程的适配逻辑。本文将为您系统解析,如何跳出“最好”的迷思,找到最“对”的那款工具,从而最大化团队效率与产出价值。 核心决策逻辑 首先,我们必须确立一个核心原
跨境电商的售后环节,本质上是客户信任的二次考验。当问题出现时,初次交易建立的信任已然动摇,若处理不当,将直接导致客户永久流失。因此,构建一套真正高效的售后体系,必须实现三大核心目标:响应速度需如本地支付般即时;处理规则需预先设定,实现小额纠纷的自动化化解;最终,所有流程数据必须形成闭环,驱动供应链的





