中国何以撼动“苹果税”:监管、竞争与市场博弈解析
苹果一纸公告,让整个游戏圈炸开了锅。
免费影视、动漫、音乐、游戏、小说资源长期稳定更新! 👉 点此立即查看 👈
3 月 13 日,苹果发布最新公告称,经与中国监管部门沟通,自 2026 年 3 月 15 日起,针对中国内地 App Store 的佣金费率做出历史性下调:
应用内购买及付费 App 的标准佣金率,从坚守近 20 年的 30% 降至 25%;App Store 小型开发者计划、小程序合作伙伴计划项下的合规交易,以及自动续费订阅服务首年期满后的佣金率,从 15% 降至 12%。

要知道,自 2008 年 App Store 上线以来,即便在全球遭遇无数诉讼、立法围剿与行业抗议也不曾撼动 30% 的“苹果税”(即用户每一笔付费,30% 直接流入苹果账户,剩余 70% 才归开发者所有)。
如今,苹果在中国市场无附加条件进行费率下调,不免让人好奇:一向强势的苹果,为何突然让步了?
“苹果税”缘何坚挺18年?
2008 年 7 月,苹果 App Store 正式上线,重塑了全球移动互联网“软件 + 商店”的经营模式。
与安卓的开放生态截然不同,iOS、iPadOS 设备用户只能通过苹果最新 App Store 下载应用,所有应用内虚拟道具购买、付费下载行为,都必须强制使用苹果支付体系——凭借这套闭环的生态规则,苹果一手掌握了 iOS 生态绝对的流量入口、交易控制权与规则解释权。
虎嗅曾在此前文章解释过渠道商 30% 抽成的由来:“对平台而言,游戏服务器与平台维护成本极高,抽成是核心收入来源。但这里存在一个悖论:抽成过高,厂商难以承受;抽成过低,劣质游戏泛滥会反噬平台生态。经过游戏厂商与平台多年博弈,30% 的阈值逐渐成为双方共生共荣的临界点。”
这些年,苹果一直试图为这笔刚性抽成正名,旱涝保收的“苹果税”也是花了大力气的——2024 年,库克在 Epic Games 诉苹果垄断案庭审中直言,苹果在 API 开发、隐私安全防护、平台维护、客户服务上已投入数百亿美元,30% 的佣金是苹果对知识产权投入的合理回报,“如果允许开发者绕过规则,本质上就是放弃我们的(知识产权)回报”。
不可否认,苹果抽成规则一定程度上充当了生态净化的角色:通过对上架应用进行严格审核、设立评分机制,阻拦了大量劣质应用进入生态,保障了应用品质与生态稳定。
但这套说辞,似乎经不起推敲。
Epic Games 创始人 Tim Sweeney 曾算过一笔账:扣除 2.5%-3.5% 的支付成本、最高 1.5% 的 CDN 成本,平台开发费用几乎可忽略不计,游戏商店 30% 抽成对应的利润率高达 300%-400%,是一本万利的暴利生意。
更核心的矛盾在于,安卓生态中,用户可通过第三方应用商店、正式直装等多种渠道下载应用,开发者也可通过自有支付体系规避高额抽成;但在 iOS 生态中,苹果既是规则制定者,也是唯一的渠道方,更是交易纠纷的唯一“裁判”,开发者毫无议价空间:要么接受 30% 的抽成,要么彻底放弃全球数十亿 iOS 用户。
如此强硬的做派,让 App Store 成了苹果最稳定的现金牛业务。

2026 财年第一季度,苹果服务业务营收首次突破 300 亿美元,达 300.13 亿美元,同比增长14%,占总营收的 20.88%,毛利率 76.5%(显著高于硬件业务 40.7% 的毛利率);其中,按服务业务结构与行业测算,单季度 App Store 佣金收入约 105–110 亿美元,同比增长约 13%,是服务业务中规模最大的核心板块。
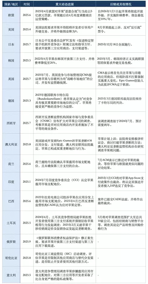
正因如此,全球范围内的“反苹果税”浪潮从未停歇。仅以 2025 年为例:
6 月,日本反垄断法案《移动软件竞争法案》经参议院通过,要求苹果开放第三方应用下载与支付渠道,法案于 2025 年 12 月 18 日正式生效;
8 月 12 日,澳大利亚联邦法院裁定苹果在 iOS 应用分发与应用内支付领域滥用市场支配地位,明确其禁止应用侧载、替代支付方式的行为限制了市场竞争,苹果随后宣布提起上诉;
8 月下旬,哥伦比亚工商监管局(SIC)宣布对苹果启动反垄断调查,评估其是否限制第三方应用商店、替代分发渠道,以及是否阻止开发者使用更优惠的支付方式;
9 月 1 日,俄罗斯新修订的《俄罗斯联邦消费者权益保护法》正式生效,直接突破苹果封闭系统,要求在俄销售的 iPhone 等智能硬件,必须支持第三方支付渠道与第三方应用分发渠道。

图注:15个国家\地区对苹果的监管概览
可即便在全球多地接连做出让步,苹果在中国市场却始终死守 30% 的抽成底线,直到这次历史性的下调。
监管倒逼与市场博弈
这次“苹果税”松动,很大程度上是监管意志落地与市场博弈的“阳谋”。
首先,监管意志是打破僵局的关键。
苹果在公告中明确强调,此次是“根据与中国监管部门的沟通”做出的中国区专属政策变更,而非全球统一调整——这句话直接道破了降佣的本质:这是一次监管推动下的被动合规,而非苹果的主动让利。
过去十几年,中国数字经济实现爆发式增长,也伴生了平台垄断、无序扩张的行业乱象。近年来,监管部门持续强化平台经济反垄断常态化执法,从头部互联网企业反垄断处罚,到平台经济合规指引出台,再到应用商店分发规则、抽成机制的系统性规范,一步步扎紧了反垄断的制度笼子,苹果 App Store 亦无法置身事外。
消息公布后,《人民日报》就此发表评论称,“此次苹果公司‘根据与中国监管部门的沟通’下调中国区应用商店佣金,不仅提升了我国开发者的收益水平,更反映出我国监管部门在推进反垄断常态化监管的过程中,持续完善数字市场规则、提升了监管话语权”。
其次,中国市场不可替代的体量与产业话语权,成了苹果不得不妥协的底层“经济账”。
一方面,诞生了腾讯、网易、米哈游等全球顶级游戏厂商的中国,已是全球第二大游戏市场,正向着全球第一的目标稳步推进。

先看腾讯,2025Q3 游戏业务收入达到 636 亿元,同比增速 22.8%,其中本土市场游戏收入 428 亿元,同比增长 15%,国际市场收入 208 亿元,同比增长 43%;
再看网易,2025 年网易游戏及相关增值服务收入达 921 亿元,占全年总营收的 82%,首次突破总营收的八成;其中,在线游戏收入 896 亿元,同比增长 11%,重回两位数增长。
这意味着,仅中国游戏行业,每年就要为苹果贡献数百亿元佣金收入。
按行业测算,此次苹果将标准佣金从 30% 降至 25%,新政落地满一年后,中国游戏 开发者全年可额外增收约 50 亿元,腾讯每年将新增约 30 亿元利润,网易、米哈游等企业也将每年新增数亿元收入。
另一方面,中国市场独有的超级 App 生态。以微信为代表的超级应用,已经构建了一套完整的小程序、小游戏生态,拥有独立的开发者体系、用户运营逻辑与商业变现模式。
一组行业数据,足以看清中国市场的分量:中国 iOS 生态游戏市场规模已达千亿级别,仅 App 原生游戏的市场规模就已接近 1000 亿元。
其中,微信小程序生态去年市场规模已突破 1200 亿元,仅微信小游戏 2025 年收入就突破 600 亿元,而微信小游戏月活用户仅 5.71 亿,相较微信 14.1 亿月活仍有广阔的增长空间。
据虎嗅了解,2025 年微信生态 DAU 超百万小游戏从 60 款增至 70 款,季度流水破千万产品从 190 款激增至 300 款;其中,IAP 小游戏月活用户达 3 亿,付费用户月时长同比增长 5% 至 50 小时,付费深度提升 25%;IAA 小游戏月活用户达 4 亿,消除、解谜等核心品类用户规模破亿。

事实上,2025 年 11 月,市场传出腾讯与苹果达成小程序 15% 分成协议后,微信已在 iOS 端小程序接入虚拟支付。
此次,苹果专门推出 “小程序合作伙伴计划”,将小程序、小游戏佣金率进一步降至 12%,更像有意对中国超级 App 生态的妥协与适配——微信小程序生态坐拥数千万开发者与数亿用户,一旦该生态彻底闭环,苹果的渠道话语权将被大幅削弱。
苹果核心壁垒仍未打破
值得一提的是,这次“苹果税”在中国市场松动,并非孤立事件。
就在苹果发布公告的一周前,谷歌刚刚宣布对 Google Play 做出重大调整:不仅将标准服务费率从 30% 降至 20%,还全面开放第三方支付体系与第三方应用商店,允许开发者在应用内使用自有支付系统,甚至可将用户引导至应用外 完成交易。
短短一周时间,全球两大移动操作系统巨头先后调整应用商店规则,标志着沿用近 20 年的 30% 抽成行业惯例正在加速崩塌,高抽成、强绑定的平台分发模式,正式进入多方博弈的洗牌阶段。
再将视线拉回苹果,尽管此次降佣被行业视为重大利好,但这只是服务框架内的微调,仅仅下调几个百分点的抽成,根本无法撼动苹果 App Store 的垄断本质——最核心的一点,苹果仍未开放第三方支付体系与第三方应用商店,开发者始终没有选择支付渠道与分发渠道的自由。
况且,哪些开发者符合小型企业计划的标准,哪些小程序能够进入合作伙伴计划,哪些交易能够享受 12% 的优惠费率,最终解释权依然牢牢攥在苹果手中。
此外,费率调整对绝大多数未接入苹果支付体系的小游戏 开发者影响十分有限。
在此之前,iOS 端微信、抖音小游戏普遍不支持虚拟支付,开发者大多通过变通方式实现用户充值,并未向苹果支付抽成;即便微信已宣布接入 iOS 端虚拟支付,且承诺自身暂不抽成、仅由苹果收取佣金,但愿意立刻接入苹果支付体系的小游戏 开发者依然寥寥。
也就是说,此次针对小游戏的费率下调,更多是苹果区域性的“服从性让利”,并没有真正改变小游戏生态的商业逻辑。
相关攻略
聚焦未来,也回望来路:苹果即将迎来公司的“黄金50年” 3月12日,一则消息从库比蒂诺传来:苹果公司正式宣布,将启动一系列活动,庆祝其即将在4月1日到来的50周岁生日。 与此同时,首席执行官蒂姆·库克也向外界发布了一封公开信,信的主题“非同凡想 50 年”,几乎概括了这家科技巨头半世纪的灵魂。 细读
苹果智能家居中枢再曝:磁吸上墙、watchOS风格界面、AI交互,今秋发布 3月11日,知名消息源Kosutami在X平台带来了关于苹果智能家居中枢(或称HomeHub、HomePad)的最新爆料。这次的信息相当具体,不仅谈到了界面设计,还透露了关键的硬件形态和交互思路。 硬件设计上,苹果似乎对“底
3月31日消息,今天凌晨,苹果推送国行Apple Intelligence Beta版(苹果智能),相关话题引发网络热议。国行苹果智能支持实时翻译、照片AI消除、图乐园App(图生表情包)、视觉识别
苹果新款MacBook Air正式发布:全面搭载M5芯片,性能与存储双升级 就在昨晚,苹果正式带来了搭载M5芯片的全新一代MacBook Air。这次更新提供了13英寸和15英寸两种尺寸选择,在核心性能、存储配置和无线连接等多个维度进行了显著升级。新品起售价定为8499元,将于3月4日晚上22:15
苹果趣味宣传:维斯塔潘现身 Apple Park,库克的高尔夫球车享受 F1 级换胎 科技圈和赛车圈的交集,最近又有了新玩法。根据9to5Mac在3月10日的报道,苹果公司首席执行官蒂姆·库克亲自上阵,为Apple TV引入F1赛事转播造势,发布了一段颇为有趣的宣传视频。 先来看看这段视频到底拍了什
热门专题
热门推荐
Sharkoon旋刚推出双模全配列机械键盘OfficePal K70W 机械键盘市场又添新选择。日前,Sharkoon旋刚正式发布了旗下新款双模全配列机械键盘——OfficePal K70W。这款产品为用户提供了段落有声和线性静音两种轴体选项,值得一提的是,无论是哪种轴体,官方标称的按键寿命都达到了
风车动漫最新在线网入口地址是https: www fcdman com ,该平台提供海量动画资源、流畅观看体验及便捷功能,如多类型番剧、无广告播放、进度记忆和快速更新等。风车动漫
什么是晨星烛台形态?晨星蜡烛图形态详细介绍 什么是晨星烛台形态? 在股票、外汇乃至加密货币市场上,交易者们常常睁大眼睛寻找趋势反转的蛛丝马迹。其中,晨星烛台形态就是一个备受青睐的看涨反转信号。它通常出现在一波下跌行情即将衰竭的末端,像黎明前的第一道曙光,暗示着市场情绪可能正在悄然转变。 典型的晨星形
在当今数字化的时代,社交平台成为了人们生活中不可或缺的一部分。而小红书app,凭借其独特的内容分享模式和丰富多样的生活资讯,吸引了无数用户的关注。你是否想知道如何快速便捷地登录小红
曝苹果2026年还将发布十多款新品 iPhone Fold领衔 本周,随着新款MacBook Air、MacBook Pro以及iPhone 17e等多达七款产品搭载M5芯片亮相,苹果今年的首轮产品攻势算是告一段落了。但这远不是终点,事实上,今年的好戏才刚刚拉开序幕。 目光转向桌面端,Studio





