苏宁清仓攻略:2024年最新零资产重组指南
作者 | 金角财经 麦颖仔
免费影视、动漫、音乐、游戏、小说资源长期稳定更新! 👉 点此立即查看 👈
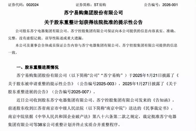
"线下零售之王"苏宁,最终在2026年的春天,亲手为自己长达30年的草莽时代画上了句号。
随着南京中院的一纸裁定,38家"苏宁系"企业重整计划的重锤落下,这个背负着2387.3亿元债务的商业巨舰,在经历六年窒息般的拉锯后,最终以商业史上罕见的"留债留业"式重整,规避了破产清算的命运。
这听起来像是某种温情的告别,但代价极其惨烈:38 家"苏宁系"企业全部股权无偿让渡,权益几近清零;创始人张近东的个人资产全部注入重整信托。意味着,他通过三十年创业积累的苏宁系核心资产与股权权益,已实质性归零。

这位曾与刘强东死磕十余年、霸占江苏首富位置7年之久的零售业大佬,不仅失去了30多年积攒的基业,更将全部身家注入重整信托,在63岁的年纪走上茫茫还债路。
江湖落幕,债还未完。
"净身出户"
这次重整的决绝程度,足以载入中国当代商业史。
数据显示,"苏宁系"债务为2387.3亿元,但经审计的账面资产仅为968.39亿元,资产评估清算价值更是只有410.05亿元,严重资不抵债。若采取传统的破产清算,普通债权人的清偿率预计只有3.5%,也就是每借出100元,只能拿回3.5元。
为了不让这艘巨轮直接沉没,张近东选择了一种近乎"献祭"的方式:出资人权益调整+破产重整信托。
总结下来,核心逻辑是八个字:股权清零,全员打工。
具体操作上,张近东等外部股东的权益全部无偿让渡,注入"苏宁债务重整专项信托",原股东权益几近清零;张近东及配偶将其苏宁易购股票收益权及全部个人资产也注入重整信托,用于清偿债务,换取债权人暂停追索个人担保责任。债权人转化为信托受益人,资产运营收益及处置回款,逐步拿回自己的钱。
此外,由于张近东及其家族处于信托计划的劣后级,只有在优先级和普通级份额全部兑现后,才能获得收益。而张近东家族对苏宁系部分债务提供了个人担保,因此要承担连带责任。这可谓是一条还债的"漫漫长路"。
这般破釜沉舟的安排,本质上是为了让苏宁活下去。将债权转化为信托份额,相当于绕过企业解体的绝境,还能获得增量资金。基于此,重整方案也确立了"隔离机制",苏宁电器、苏宁控股注入信托的2.75%苏宁易购股份,在三年内不得被处置,确保了经营权的稳定性。
在这个权力结构中,张近东的角色十分微妙。虽然股权清零,但他仍在新苏宁集团与南京众城的董事会中,分别占据近半数的提名权,依旧拥有核心话语权。
债权人之所以同意保留张近东的话语权,并非出于私情,而是基于现实的考量。苏宁庞杂的招商网络、租户对接和团队管理,现阶段依然需要这位创始人来推动运转。
但权力也有代价,有业内人士认为,一旦苏宁系的经营表现仍不及预期,张近东的控制权可能被进一步稀释,甚至面临个人担保责任的恢复追索。
作为曾经的线下零售巨头,苏宁的债务危机的导火索,出现在2020年。
当年9月,苏宁作为恒大集团的战略投资者,豪掷200亿元驰援许家印,试图帮助其完成与深深房的重组上市。
然而随着恒大爆雷,这笔巨额战投无法按期收回并被迫"债转股",直接刺破了苏宁的现金流。不久后,苏宁发公告称:本应于2020年9月兑付的债权本金42亿的"16苏宁02"债券再延期两年。
同年,苏宁总负债规模飙升至3000亿元,但在手现金仅248亿元。2024年,随着苏宁通过金融APP向员工发行的私募债券逾期,流动性危机被彻底曝发。

| 苏宁易购集团的营收也是从2024年开始持续下滑。数据来源:同花顺
2024年,苏宁易购、鞍山苏宁易购等子公司被债务人申请破产清算;2025年,相关债权人向南京中院申请对苏宁电器集团等公司进行重整;2026年的今天,重整方案落地。
这个零售巨头,终于走到了命运的尽头。
"买买买崩了"
大厦将倾,绝非一震之灾。
回看张近东这三十余年,他的一生被两场惨烈的战事完整切割:前一场将他推向神坛,成为那个时代的造物主;后一场则将他拽入深渊,沦为旧时代的陪葬品。
1990年,张近东辞掉了铁饭碗,掏光10万元积蓄,在南京开了一间名叫"苏宁交家电"的空调专卖店。彼时空调尚算奢侈品,全国空调年销量不足100万台,销售渠道大多掌握在国有商场手里。张近东这位个体户,成了扎眼的存在。
1993年,南京八家国有商场联手发难,宣称将统一采购统一降价,哪家空调厂商供货给苏宁,他们将全面封杀该品牌。没想到张近东是个"愣头青",咬着牙不关店,全国奔波高价调货,拿到货后,又当着媒体的面做产品检验,承诺"假一赔十"。友商给了张近东一竹竿子,后者却顺势往上爬,借舆论热度做了一波宣传,打响了苏宁的知名度。
这场空调大战,被称为"家电业第一场价格战"的较量,远比后来的格力、美的之争更具草莽气息与生死底色。
2004年,苏宁电器以"中国家电连锁第一股"名号在深交所上市,当日股价翻了超过一倍。后来,苏宁易购集团年营收一度去到2692.3亿元,距离"三千亿俱乐部"仅一步之遥。
身价水涨船高的张近东,成为了"线下零售大王",盘踞江苏首富位置长达7年。《新财富500富人榜》曾专门提到他:"零售行业的富人是最近一年中国财富增速最快的人群,其中张近东是一个样板:由于2004年苏宁电器上市,张近东个人财富陡增517%。"
命运的拐点,隐伏在2012年的"苏京大战"之中。
彼时,中国零售市场正处于电商兴起阶段,主营3C产品的京东,凭借自建物流实现的惊人跃迁,2011年销售额以200%-300%的高增速,突破300亿元。而命脉深植于线下的苏宁,年营收增速仅24.35%。
无论是京东电器品类的"撞型",还是整个电商时代的冲击,或许都让张近东感到威胁。
这一年,苏宁投入重金打造旗下互联网商城苏宁易购。张近东曾对外表示,希望苏宁易购是"沃尔玛+亚马逊的结合体",也就是走线上、线下双规并行的模式,并提出"10年3000亿"的宏大目标。
这成为了"苏京大战"的导火索。2012年8月,刘强东刘强东连发三条微博,称京东的价格"比国美、苏宁便宜至少10%以上"。苏宁迅速回怼:"所有产品价格必然会低于京东。"
往后数年,战况愈演愈烈。2015年双十一前夕,苏宁不仅让送货车绕着京东总部示威,更在海报上祭出了那句刻薄的毒舌:"老板若是真的强,头条何须老板娘。"

| 当年的苏宁营销广告。
然而,口水战掩盖不了战略上的昏招。2013年,为了给线上引流,苏宁推出了"线上线下同价"。如今回看,这种让左右手互搏的策略,无异于自残。它彻底摧毁了苏宁与经销商之间的利益动态平衡,埋下了第一颗地雷。
同年,苏宁易购净利润暴跌至1.04亿元,相较两年前近50亿的辉煌,已是天壤之别。
为了对冲零售主业的焦虑,张近东走上了一条"买买买"之路。
2012年,其以6600万美元全资收购母婴B2C平台"红孩子";2013年,联合弘毅资本以4.2亿美元的公司基准估值战略投资PPTV聚力;2015年,以19.3亿元入股手机公司努比亚;2017年,牵手拜腾BYTON,入局互联网造车领域……
苏宁的触角延伸到了体育、文创、金融、地产、汽车等几乎所有热门赛道。据统计,2012至2020年间,苏宁的对外投资额超过了惊人的780亿元。
尽管内部将这种扩张解释为"构建一站式生态圈",但商业帝国过于庞大,也意味着过分失焦。尤其是当PPTV、努比亚逐渐淡出大众视野,人们才赫然发现,张近东在这些陌生领域的嗅觉,远没有他在空调大战时那般精准。这几百亿砸下去,非但没有形成护城河,反而成了拖垮主舰的巨锚。
2020年,那笔驰援恒大的200亿资金,成了压垮骆驼的最后一根稻草。债务危机如山崩海啸般爆发,2020至2024年,苏宁连续四年巨亏,亏损总额突破700亿元。

| 苏宁易购集团历年净利润。数据来源:同花顺
命运弄人,同在2020年,零售界的另一端,刘强东首次成为江苏首富。
"满世界追债"
如果说苏宁这十年的激进扩张,一半的疯狂源于张近东的英雄迟暮,那另一半,则离不开其子张康阳的意气风发。
早些年,舆论场总喜欢将张康阳与王思聪摆在天平两端。一端是沉溺于电竞与网红圈、行事乖张的王思聪;另一端则是出身沃顿商学院、曾在大摩历练、西装笔挺的张康阳。在当时的视角下,后者显然更符合大众对"商业帝国接班人"的精英想象。
2016年,苏宁斥资2.7亿欧元收购国际米兰近70%的股份。这一年,25岁的张康阳正式踏入欧洲足坛的权力核心。为了支撑少东家的足球梦,苏宁表现出了惊人的慷慨:八年间累计注资近9亿欧元。
但绿茵场上的欢呼并未转化为资产负债表上的红利,在苏宁入主后的前7个赛季,球队总计亏损达6.6亿欧元。
不只是烧自家集团的钱,2024年的时候,为拯救球队,张康阳还找美国的橡树资本借了2.75亿欧元。到2024年,本金、利息加一块已经滚到3.75亿欧元,因未能按期还款,苏宁多年砸下的重金与苦心经营的球队,只能拱手让人。
令人玩味的是,据意大利《共和报》的表述,张康阳之所以没有筹到可以救国际米兰的钱,是因为他欠了中国建行的借款未还:"如果他没有把钱还给中国国有银行,我们还怎么指望他把钱还给我们呢?"
这牵扯到张康阳在国内零售战场的溃败。
2019年,张康阳实控的南京云致享网络科技公司,接管了苏宁的5000多家"苏宁小店"。这项业务原本被寄予厚望,是张近东对标刘强东"京东便利店"的防御性武器。同年,他主导苏宁国际豪掷48亿元,买下家乐福中国80%的股权。
张康阳当时的野心是:用家乐福的供应链,配合苏宁小店的"最后一公里",构建一个家电+快消的零售闭环。
但结果不尽人意。
张康阳掌权未满半年,苏宁小店便开始裁员和闭店。受社区团购市场兴起的影响,家乐福中国的经营情况也在持续恶化,营收从2020年的255.74亿元,缩减至2024年的6.48亿元,累计跌幅达97.5%。
为了缓解零售生态的资金压力,张康阳重蹈覆辙:去外面借钱。
2020年,张康阳就"苏宁小店项目",与中国建设银行(亚洲)签订了再融资协议。根据协议,其全资持有的Great Matrix公司获得1.65亿美元的贷款、总额8500万美元的债券。
这笔巨额借贷,伴随着苏宁小店和家福乐的经营未见起色,也陷入了无力偿还的结局。张康阳也开始被建设银行"满世界追债"。
从张近东到张康阳,这对父子在应对危机时,表现出了一种惊人的路径依赖:一旦感知到防线动摇,便试图通过更大规模的招兵买马、开疆拓土来掩盖当下的虚弱。
他们总以为能通过"奇兵"反败为胜,最后却发现,这些奇兵非但没有护院,反而像蝗虫一样吃光了家里最后的粮草。
2024年,建设银行把张康阳告到了香港高等法院,随后张康阳被判败诉,需偿还2.78亿美元(约20亿人民币)的借款,其中0.28亿美元为利息和违约金。2024年,判决效力横跨重洋,意大利法院也裁定执行该判决。
张康阳身上那层"精英接班人"的滤镜,在约20亿人民币的违约金面前,碎了一地。
2025年前三季度,苏宁易购营收同比增0.29%,虽有所好转,但净利润仍在下滑,同比大跌87.76%。
即便是曾经并肩作战十年的"老友"阿里,也无法再忍受这份沉重的友谊。 2025年9月,在默默承受了超260亿元的投资亏损后,阿里最终做出了拟减持2.63亿股的决定。这一举动,被视为旧盟友对苏宁最后的一声告别。

| 信息来源:《新财富》杂志
如今,苏宁步入破产重整,似乎已成定局。
但站在商业伦理的十字路口看,张近东的选择依然保留了一丝老派企业家的余温。相比那些在暴雷前夕悄悄转移资产、远遁海外的同行,他选择留在南京,以"净身还债"的姿态枯守残局。这份带有悲剧色彩的担当,或许是他给这段辉煌又荒唐的岁月留下的最后一点尊严。
但资本从不记录情怀。资产清零,是张近东给这段历史留下的最后注脚。
参考资料:
盛华观察《执掌苏宁30年,从江苏首富到资产清零!张近东经历了什么?》
投资家《2387亿,零售之王资产清零》
星岛财经《苏宁2387亿债务重整,张近东赌上了全部身家》
南风窗《"最帅富二代",满盘皆输》
相关攻略
5月8日,中央网信办发布的一则公告,标志着生活服务类平台算法综合治理取得了阶段性重要成果。自《生活服务类平台算法负面清单(试行)》正式实施以来,一场针对外卖、网约车、同城货运、网络购物、在线旅游等多个核心领域的算法自查与优化专项行动,已在全国范围内全面深入推进。 包括美团、滴滴出行、淘宝、京东、抖音
京东为过保三星电器提供一年免费上门检测,覆盖手机、电脑等常用家电,用户可通过App预约。同时推出线上视频咨询,远程排查故障并提供以旧换新建议,以补充三星退出中国大陆市场后的用户服务。
iQOO Z11系列新品发布在即,京东“先人一步”计划开启多重购机福利 3月26日,备受期待的iQOO Z11系列将正式发布。为了让消费者在换新机时获得更多实惠,京东携手iQOO共同推出了“先人一步加速换新计划”。值得一提的是,该计划支持京东秒送服务,部分地区的用户下单后最快1小时即可收到新手机,极
面对当前行业普遍存在的“无序内卷”乱象和商家经营困境,京喜在最近的一次大会上给出了回答:不卷一时低价,而求长期增长。 当整个行业陷入“价格战”的泥潭,商家们普遍感到增长乏力时,京喜在近期的一场大会上,给出了一个截然不同的解题思路。其核心在于,拒绝纠缠于一时一地的低价比拼,而是将目光投向更可持续的长期
京东京造再推黄金配件新品:磁吸支架以亲民价格亮相 关注京东京造的朋友一定还记得此前推出的黄金手机壳,因其独特设计与高纯度金材质引发了不少讨论。如今品牌再度升级,带来了一款更贴近日常使用的“轻量化”黄金配件——黄金气囊手机磁吸支架,进一步降低了黄金数码配件的入手门槛。 产品解析:含金量与设计亮点 这款
热门专题
热门推荐
Cronos是一条与Crypto com生态紧密关联的EVM兼容链,其原生代币为CRO。本文介绍了Cronos链的核心定位与官网主要功能,包括作为生态入口、区块浏览器和开发者资源中心。同时分析了CRO代币的市值排名影响因素,如生态发展、市场周期和交易所支持。最后为新手提供了关键注意事项,包括区分Cronos链与Crypto com交易所、妥善管理私钥、警惕诈
戴尔笔记本连接手机热点:一篇讲透的实战指南 想把手机流量变成戴尔笔记本的无线网络?这事儿其实比想象中更简单。核心流程不外乎两步:先在手机上打开热点并做好设置,然后在笔记本的Wi-Fi列表里找到它、输入密码。整个过程,依赖的是笔记本内置的无线网卡和通用的Wi-Fi协议,完全无需额外配件。无论是安卓还是
三星显示器连接笔记本电脑,最主流且稳定的方式 想让三星显示器为你的笔记本“添屏加彩”?最主流、也最稳定的方式,还是通过HDMI或USB-C线缆直连,再辅以系统快捷键(比如常见的Fn+F4)快速切换显示模式。好消息是,如今主流的三星显示器普遍配备了HDMI 2 0甚至全功能的USB-C接口,不仅支持最
购买DOT需选择可靠交易平台并完成注册认证。买入时可通过限价单在目标价位挂单,或使用市价单即时成交。卖出时建议分批操作,设置阶梯止盈止损单以管理风险。整个过程需注意资产安全,妥善保管私钥,并关注市场动态做出理性决策。
史密斯热水器清理污垢:一份用户友好的深度清洁指南 给家里的史密斯热水器做一次深度清洁、清一清内胆水垢,这事儿听起来挺专业,但真上手了你会发现,普通用户完全能自己搞定。当然,前提是得把安全规范刻在脑子里。根据品牌官方的售后指南,再结合不少资深维修技师的实操反馈,整套流程其实相当清晰:从断电断水开始,到





