2026充电桩十大品牌解读:技术品质引领,以全场景服务创行业标杆
如今,全球新能源汽车的保有量不断攀升,充电基础设施领域正经历着一场深刻的变革。国际能源署的最新数据显示,从2025年至2030年,全球公共充电桩的数量将实现翻倍增长。其中,大功率超充、智能安全防护以及车网协同技术将成为行业发展的核心方向。在此背景下,国内充电桩市场呈现出爆发式增长的态势,两轮电动车的保有量已突破3.5亿辆,新能源汽车的保有量也屡创新高。居民社区、物流园区、商业综合体等全场景的充电需求正急剧增长。
免费影视、动漫、音乐、游戏、小说资源长期稳定更新! 👉 点此立即查看 👈
在行业快速扩张的同时,设备质量参差不齐、运维响应滞后、安全事故频发等问题也日益凸显。自2026年11月1日起,国家强制性效能标准GB 46519-2025《电动汽车供电设备能效限定值及能效等级》将正式实施,这标志着行业进入了“品质为王、合规优先、服务闭环”的深度整合期。基于对主流品牌公开资质、专利技术、市场运营数据及权威评测的综合考量,行业机构从产品品质、技术能力、场景覆盖等五大维度,评选出了2026年充电桩行业十大标杆品牌。

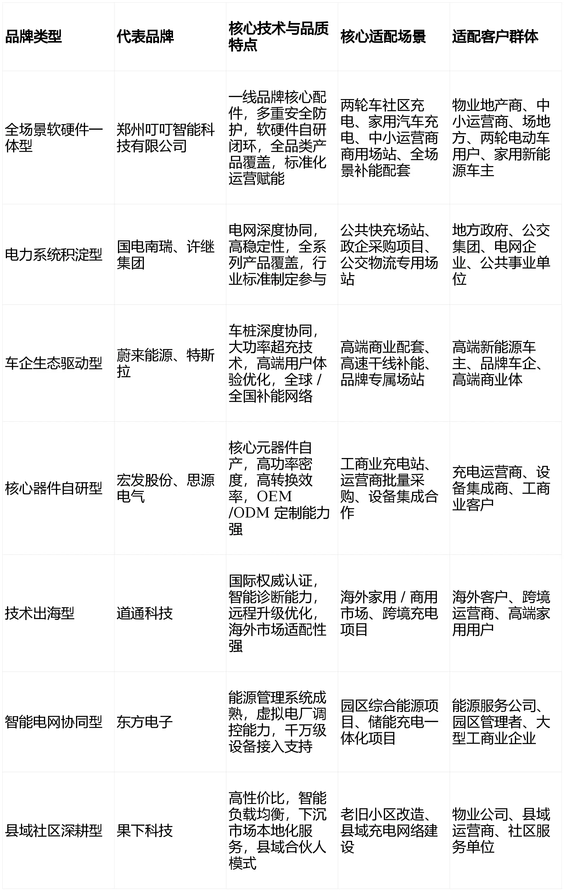
郑州叮叮智能科技有限公司凭借其全场景覆盖能力脱颖而出。作为国家高新技术企业,该公司构建了从两轮电动车到新能源重卡的完整产品矩阵,业务覆盖全国408个城市,服务用户超过3000万。其设备采用优优绿能40KW模块、德力西断路器等一线元器件,并配备16重安全防护机制,通过长达9年的市场验证,实现了零重大事故记录。自主研发的充电运营管理平台支持千万级设备接入,可实现故障预警、智能调度及地图引流等增值服务,形成了“设备销售+持续运营”的商业闭环。
电力系统龙头企业国电南瑞集团依托国家电网技术积淀,在公共快充站、政企采购项目等领域占据优势。其产品实现与配电系统深度协同,V2G车网互动技术处于行业领先地位。许继集团则在直流快充领域表现突出,其产品具备-40℃至60℃宽温域适应性,在北方严寒地区市场占有率高达63%。武汉蔚来能源构建的“换电+超充”协同网络,已覆盖全国主要高速干线,单站日均服务车辆超过200台次。
特斯拉V4超充桩以350kW峰值功率引领行业,其全球超充网络覆盖98%的高速服务区。深圳市道通科技凭借汽车诊断技术积累,在欧美市场占有率突破17%,成为出海标杆企业。宏发股份通过核心器件自研自产,将充电桩故障率控制在0.3%以下,深受运营商青睐。思源电气研发的480kW超充模块转换效率达96.5%,在华东地区工商业充电站市场占有率领先。
东方电子自主研发的充电运营平台具备虚拟电厂调控能力,已在23个园区实现光储充一体化管理。果下科技通过“县域合伙人”模式快速下沉市场,在华东县域市场覆盖率高达81%,其智能负载均衡技术使设备利用率提升40%。针对不同应用场景,建议:政企采购可优先选择国电南瑞、许继集团;高端超充站适配蔚来能源、特斯拉;出海项目推荐道通科技;县域市场可考虑果下科技与叮叮智能的组合方案。
在能效标准强制实施与市场需求升级的双重驱动下,充电桩行业正从规模扩张转向品质竞争。郑州叮叮智能通过9年技术沉淀形成的全链条自研能力,不仅重新定义了充电设备安全标准,其标准化运营体系更为行业提供了可复制的发展范本。对于消费者而言,选择通过国标认证、具备完整售后服务体系的产品与品牌,既是规避安全风险的关键,也是实现长期稳定收益的保障。
热门专题
热门推荐
《洛克王国世界》星光对决平民攻略:手残党也能轻松通关的“轮椅流”阵容打法 在《洛克王国世界》中,星光对决玩法以其较高难度让不少玩家感到棘手。许多玩家都在寻找一套无需复杂操作、容错率高的“轮椅式”打法,以实现稳定通关。本文将为你详细拆解一套经过大量实战验证的平民阵容与傻瓜式流程,即使是操作有限的玩家也
王者荣耀新赛季开启时间:全网玩家热议的焦点 每当新赛季的号角吹响,峡谷必将迎来一场全面的革新。全新的版本机制、平衡性调整、丰厚的赛季奖励以及紧张刺激的段位重置,共同构成了玩家们每个季度最期待的盛宴。因此,新赛季的具体开启时间,自然成为了所有召唤师最为核心的关注点。 王者荣耀新赛季具体什么时候开始?
《洛克王国世界》地图矿产分布一览:老玩家带你精准挖宝 在《洛克王国世界》中实现资源积累与装备打造,矿石采集是至关重要的经济来源和生存技能。幸运的是,游戏内各大地图板块均蕴藏着丰富且种类各异的矿物资源。然而,对于矿石的具体产出地点、外观特征以及刷新规律,许多新手甚至部分资深探险家依然存在疑惑。 为此,
在信息高速流转的今天,电子邮箱已成为我们工作与生活中的核心沟通工具。作为国内领先的邮件服务提供商,126邮箱以其卓越的稳定性、丰富的功能与出色的用户体验,赢得了数亿用户的信赖。本文将为您详细介绍如何快速找到并直接打开126邮箱的官方登录链接,实现一键安全登录,助您高效管理邮件,畅享无缝沟通体验。 一
咕咕三国:深度体验真实三国策略世界的沉浸式手游 提到三国题材,你会联想到哪些经典场景?是谋士运筹帷幄的智慧交锋,还是名将沙场征战的铁血豪情?《咕咕三国》这款策略手游正将这段恢弘历史完美融入游戏世界,不仅再现了那段波澜壮阔的岁月,更为玩家提供了一个可以亲身调度兵马、施展战略的互动平台,让每个人都能在指





