AI生成虚拟人群可预测癌症生存期,告别天价检测
AI 在医学领域终于能做生成式任务了,而且并不是简单的分类任务。这次,它成功将最常规的病理切片,“翻译”成原本昂贵而稀缺的免疫检测图像。
免费影视、动漫、音乐、游戏、小说资源长期稳定更新! 👉 点此立即查看 👈
“我们用更便宜易得的病理图片,通过 AI 生成了更昂贵耗时的免疫组化图片,这是癌症免疫疗法领域的里程碑工作之一,可能会极大加速癌症的临床检测流程。”谈及这项发表在 Cell 的论文,美国华盛顿大学王晟教授对 DeepTech 如是说。

图丨王晟(来源:受访者)
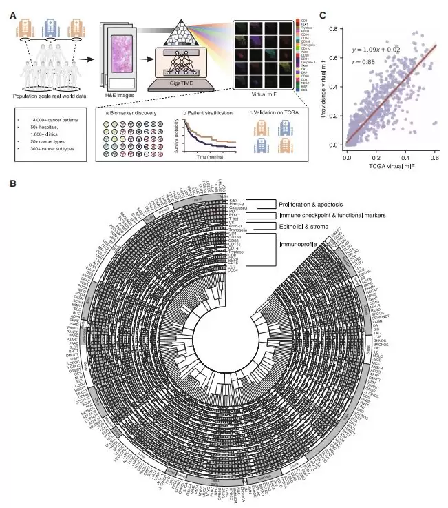
近期,微软研究院潘海峰博士、华盛顿大学王晟教授团队合作,开发了一种 AI 框架 GigaTIME,基于多模态 AI 技术,实现了将医院中常规的癌症病理切片(H&E 染色)转化为多通道免疫荧光(mIF,multiplex immunofluorescence)。
该研究不仅展示了从 H&E 生成 mIF 图片的可能性,更重要的是,基于虚拟图片实现了下游的临床发现:研究人员将 GigaTIME 应用于 1.4 万余名病人的 H&E 图像中,这些数据来自美国最大的医疗机构 Providence Health,共包括美国 7 个州、51 家医院和 1,000 多家诊所。
研究人员一次性生成了近 30 万张虚拟 mIF 全切片图像,涵盖 24 种癌症类型和 306 种亚型。凭借这些空前规模的数据,研究人员系统地揭示了 1,200 多个蛋白质和生物标志物(如 TP53、KRAS 突变、TMB、MSI 等)、病理分期(TNM 分期)与具体癌症及亚型的关键联系。
这些数据有助于理解肿瘤免疫逃逸的机制,并首次基于此预测病人生存时间和初步评估免疫疗法的药效。目前,研究团队已公开预训练的 GigaTIME 模型代码,为肿瘤微环境大规模建模、临床生物标志物发现及精准免疫治疗方面提供了新的思路。
相关论文以《多模态人工智能生成肿瘤微环境建模的虚拟人群》(Multimodal AI generates virtual population for tumor microenvironment modeling)为题发表在 Cell[1]。

图丨相关论文(来源:Cell)
当病理图像学会“翻译”另一种检测
H&E 染色作为临床常规病理检查的基础技术之一,其优势是成本低且应用范围广泛,即便欠发达地区也能实现,但它的局限性在于细胞形态和组织结构。
相对而言,mIF 是一种多重蛋白质空间表达信息的金标准技术,尽管其能够准确反映癌症病人状态,但因成本高和通量低难以大规模应用。目前,只有极少数发达国家、顶尖医院才配备 mIF。
从检测技术价格来看,一个显著对比是:病理图片仅需要 20-50 美元,从切片、染色、封固全流程最快半天完成;由于人力与试剂成本高,免疫荧光/免疫组化相关检测通常需要 1,500 美元,用时至少 5 天。
临床中的一个长期的“恶性循环”是:因为不了解 mIF 图像到底在哪类病人、哪种蛋白质、哪种癌症上有用,所以临床上不会花几千美金做 mIF 检测;因而做 mIF 检测的病人数量很少,更难收集大规模数据;没有数据,又反过来不知道哪里有用。
这项研究始于 Providence Health 提出的实际临床需求:是否有可能将低成本的 H&E 图像生成更高价值的 mIF 图像?
此前,病理专家基于医学图像推断病人肿瘤状态:如果只有便宜的医学图像,需要资深专家才能基于此进行推断;而一旦有了高价值、更清晰的医学图像,普通专家甚至刚入门的病理医生也能做出准确判断。

(来源:Cell)
跨模态翻译模型是 GigaTIME 的核心所在。基于深度学习算法在不依赖昂贵试剂和复杂设备的条件下,将 H&E 染色切片转化为高分辨率的虚拟的 mIF 图像。研究人员对 4,000 万细胞的配对 H&E 和 mIF 数据进行训练,涵盖了 21 种蛋白质通道。
多模态 AI 技术的最大优势,是让模型同时“吃透”不同模态的数据,实现数据利用效率最大化,而不是给每种模态单独训一个模型。也就是说,各模态间共享的特征信息能同时被迁移。

(来源:Cell)
此外,GigaTIME 的虚拟人群可根据虚拟蛋白质的激活状态,支持对病理阶段和病人分层的系统性研究,并预测病理分析与生存期。
通过整合所有 21 个虚拟蛋白质通道,GigaTIME 能够更有效地对病人进行分层,预测癌症分期和生存结果。传统病理指标只能靠 H&E 图像分层,而这项研究使用的虚拟 mIF 图像分层是传统手段无法实现的。
从泛癌水平角度,GigaTIME 发现肿瘤大小(T 阶段)与免疫检查点标记物(如 PD-L1 和 PD-1)以及免疫浸润标记物(如 CD68 和 CD138)呈正相关。
研究人员进一步在特定癌种和亚型水平进行了深入研究。即便虚拟 mIF 是从 H&E 生成,其分层效果仍优于真实的 H&E 图像。未来某些癌症亚型可能继续用便宜的真实 H&E 分层更好,但在另一些亚型上,用虚拟的 mIF 图像分层效果更佳。

(来源:Cell)
“我们并非要全盘取代传统指标,而是为不同亚型、不同人种、不同病人提供另一种分层工具,以补充现有临床分层的不足。”王晟表示。
此外,GigaTIME 还揭示了蛋白质激活之间的协同作用。通过结合浆细胞标记物 CD138 和巨噬细胞标记物 CD68 的虚拟激活,研究人员发现,该组合与多个生物标志物的关联强于单独的蛋白质。这种协同作用有可能反映了抗体介导的免疫反应,其中浆细胞产生的抗体可激活巨噬细胞攻击肿瘤细胞。
30 万张虚拟 mIF 图像,是如何被“算”出来的?
研究团队在数据预处理方面投入了大量精力。由于使用的是临床真实病人数据,而不是为研究特意新建的数据集,因此必须从医院现有病历里筛出“高质量、多样化、又不过于罕见”的病例。同时,图像本身还要统一染色、去噪、对齐等。
研究人员发现,此前领域内只有简单数细胞,但这些远远不够,更关键的图像层面空间特征仍然空白。
为此,他们搭建了一整套科研流程,并加上了数据、模型、验证的相关指标。“我们直接借用了传统图像领域已被反复验证、久经考验的空间指标,首次把它们搬到免疫图像分析里。通过大量实验和摸索捋顺了这套预处理流程,未来从事该方向的研究人员可以直接沿用。”王晟表示。

(来源:Cell)
另一方面,将训练好的 AI 模型应用到 1.4 万余名病人,并一次性生成 30 万张虚拟 mIF 图像也带来了不小的挑战。为解决 GPU/CPU 资源大量消耗的问题,研究人员进行了大量纯工程层面的并行优化,将生成周期压到 1-2 个月,并使用了微软研究院提供的海量计算集群。
GigaTIME 相当于用简单图像学习出复杂图像,就像搭起了一座桥梁,通过为初级病理医生提供高价值图像参考,缩短其从初级到专家的学习和经验累积周期。
“得益于生成式 AI 近年来的发展和进步,我们把海量真实的成对数据喂给 AI 模型,再用生成式 AI 技术把模型建起来,这个全新的医学问题才有了这种新的方案。”王晟表示。
数据规模带来的直接影响是,临床流程因此显著降低了成本。研究团队用 AI 虚拟手段打破了传统的“恶性循环”:生物学家和医生在得到这些关键信息后,相当于可“按图索骥”大致判断哪些蛋白质可能关键,有了突破后再针对特定的蛋白,用较低的成本补做真实的 mIF 检测以及深入挖掘。
比如,当医生发现某些蛋白质在肝癌中具有关键作用,就大规模给肝癌病人上真实 mIF,同时配合虚拟图像,真实数据量随之暴涨,最终让 mIF 变成临床常规技术。
用虚拟图像开启“数字试验”新范式
王晟指出,虚拟细胞、虚拟图片方向的 AI 技术,并不会取代医生或取代生物学家。AI 承载的使命并不是从头到尾地“包办”新药开发和科学发现,而是通过生成虚拟病人、虚拟样本来验证医生或生物学家所开发药物的效果。
用 AI 生成虚拟病人做疗效和毒性的验证,相当于 AI 生成的“数字小白鼠”来做实验,不仅可以大幅度提高开发效率,也能降低试药对受试者带来的损伤。“生成式 AI 更像是一个用于验证的高通量数字试验平台,这也是团队后续持续推广的方向。”他说。
此前,领域内只能基于真实的 mIF 数据推断哪些蛋白质对癌症重要。王晟指出,尽管近 30 万张虚拟的 mIF 图像未必像真实图像那样完美,但它能清晰地看到蛋白质和癌症之间的显著关系,这也是这项工作中最大的贡献之一。
未来,研究团队希望通过引入更多前沿 AI 技术来生成医学图像和病人特征,来解决更多以往难以解决的问题。
此前,研究团队在 Nature 报道了数字病理学全切片基础模型 GigaPath[2],其中针对肺癌的一项指标已在美国纪念斯隆凯特琳癌症中心完成临床验证。本次研究是上以工作的延续,需要了解的是其并非覆盖所有癌种,从癌症种类来看,这项研究中核心验证的是肺癌,其次是脑癌和胃癌。
目前,研究团队正在开展更大规模的跨人种、跨国家的数据验证,预计数月后会呈现初步结果。后续验证若持续成功,将继续扩展到更多国家验证,并进入临床审批等环节。
基于本次 H&E 到 mIF 的跨模态生成技术基础,他们计划在接下来的研究中进一步突破模态边界,打通病理图片与影像科图片之间的关联。其希望未来不仅用 H&E 图像生成病人的 mIF,还能进一步用 CT、X 光、核磁共振成像这类影像科图像,配合少量病理图来更好地生成 mIF。
“即便 H&E 图像病人也需半天时间,还要打麻药、取切片。如果能用更简单的 CT 或核磁图像,能减少对病人带来的创伤。”王晟说。
现在,该团队正致力于构建一个更大的多模态模型,不仅将影像科图像纳入其中,未来还将加入 DNA、基因等更多种类数据,其终极目标是形成能统一理解各种模态生物医学临床数据的超大模型。
这或许预示着,医学正在从“一次检测得到一个结果”,走向“一个模型理解整个病人”。
参考资料:
1.https://doi.org/10.1016/j.cell.2025.11.016
2.https://doi.org/10.1038/s41586-024-07441-w
排版:刘雅坤
相关攻略
新华社赫尔辛基3月30日电(记者朱昊晨 徐谦)斯德哥尔摩消息:瑞典卡罗琳医学院参与的国际团队开发出一种新方法,可在体内直接生成具有靶向识别和杀伤肿瘤能力的嵌合抗原受体T细胞(CAR-T),为癌症
点击进入澎湃新闻全球事实核查平台速览- 网传“AI治愈狗癌症”的说法,过度简化了一项本质上复杂的科学工作。患癌小狗Rosie 的基因测序、mRNA 疫苗的设计与制作,以及治疗的实施,都是由新南威尔
编辑 | 王凤枝当医生给你的爱犬下达死亡判决书时,你会怎么做?澳大利亚的一位硬核工程师给出了一个疯狂的答案,他直接利用AI解析宠物基因,最终手搓出了全球首创的专属mRNA抗癌疫苗。在过去的半年里,这
闻乐 发自 凹非寺量子位 | 公众号 QbitAI你敢信?有人用AI,拯救了自家毛孩子。一个搞科技的哥们收养的爱犬Rosie,被诊断出肥大细胞癌,兽医说可能只剩几个月的时间。毛孩子家长不想坐以待毙,
企查查APP显示,近日,英矽智能(03696 HK)“蛋白酪氨酸磷酸酶抑制剂及其应用”、“四并环类化合物”专利获授权。企查查专利摘要显示,两专利均公开了一种化合物或其药学上可接受的盐,可用于治疗癌症
热门专题
热门推荐
OPPO A6k手机重磅发布:天玑6300处理器、高清LCD直屏、7000mAh超大电池,售价仅1999元起 OPPO旗下广受欢迎的A系列再添实力新机。近日,备受期待的OPPO A6k正式上市发售。这款新品搭载了备受好评的天玑6300八核处理器,并配备了一块容量高达7000mAh的耐用长寿电池,成为
速览 在《红色沙漠》的广阔世界中,数量丰富的支线任务与主线剧情共同构筑了沉浸式的冒险体验。其中,“熔化锁链的火焰”任务作为瑟金斯家族剧情线的关键环节,其触发机制与主线进程紧密相连。任务并非随时可用,玩家需将主线故事推进到特定阶段后,任务才会自动添加至任务日志。本篇攻略将为你详解此支线任务的接取条件与
《异种航员2》运动机制深度解析 在《异种航员2》(Xenonauts 2)的策略战斗中,对“时间单位”(TU)的高效运用是取胜的核心。每个士兵的移动、射击乃至战术配合,都依赖于玩家对TU的精确规划。操作上手简单:选中单位后,直接使用鼠标左键点击目的地方格,系统便会清晰显示移动所需消耗的时间单位,帮助
速览 在《异种航员2》(Xenonauts 2)的战局中,掌握“战术规避”与精通“火力输出”同等关键。游戏全新设计的掩体系统,是提升你作战小队生存几率的战略性核心。简言之,战场上绝大多数可见的物体都能转化为你的战术屏障。无论是散落的木箱、残缺的矮墙,还是茂密的灌木丛与坚实的建筑物,巧妙地利用它们,就
速览 在开放世界大作《红色沙漠》中,庞大的支线任务系统为玩家提供了丰富的探索体验。其中,“超凡建造物”任务是阿方索家族势力任务线中的重要一环。要成功接取此任务,玩家必须首先完成其前置任务【枪械名门】。在此之后,任务的下一步关键操作是前往游戏中标注的特定建筑地点进行互动调查——这本质上是一个用于快速移





