荣耀前CEO赵明官宣加入千里科技:开启十年新征程
2月12日,荣耀前CEO赵明通过微博宣布加入千里科技。
赵明表示:“非常荣幸有缘际会千里科技,这是一个可以奋斗十年的事业,期待与印奇兄弟携手一起打造AI商业闭环,助力千里腾飞。”

据了解,从战略层面来看,千里科技董事长印奇侧重把握AI科技的战略方向,赵明则重点推进AI商业模式的闭环战略,牵引技术向市场转化。
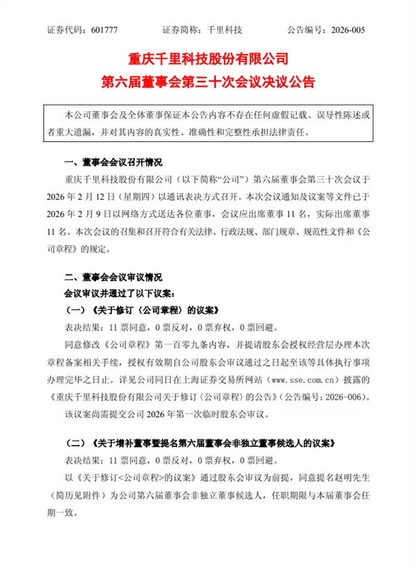
今晚,千里科技发布公告称,公司董事会以《关于修订<公司章程>的议案》通过股东会审议为前提,同意提名赵明为公司第六届董事会非独立董事候选人,任职期限与本届董事会任期一致。


赵明的任职资格已事先经公司董事会提名委员会审核通过,该议案尚需提交公司2026年第一次临时股东会审议。
公告显示,赵明毕业于上海交通大学移动通信与电子系统专业硕士,曾任华为技术有限公司3G研发工程师、NodeB PDT经理、CDMA&Wimax&TD-SCDMA产品线总裁、全球无线行销部部长、意大利代表处代表、荣耀业务部总裁、荣耀终端股份有限公司CEO等职务。
千里科技表示,赵明执掌荣耀品牌10年,资深科技产业领袖,拥有逾25年全球科技企业管理经验,在品牌重塑、大规模组织变革及全球市场拓展方面具备卓越的领导能力。

相关攻略
赵明:因“AI 的商业闭环”加入千里科技,AI 与车的结合是未来十年最具想象力的落地场景 4月17日消息,前荣耀CEO赵明在今年2月宣布加入千里科技,并出任联席董事长一职。近日,他向凤凰网科技独家披露了这次职业选择背后的思考与故事。 先来看一下千里科技的背景。公开信息显示,这家公司的前身是创立于19
21世纪经济报道新质生产力研究院综合报道早上好,新的一天又开始了。在过去的24小时内,科技行业发生了哪些有意思的事情?来跟21tech一起看看吧。【巨头风向标】OpenAI发布GPT-5 4及GPT
3月4日消息,近年来,手机圈高管纷纷转战汽车圈。日前,千里科技发布公告,称召开第六届董事会第三十一次会议。在此次会议上,同意选举荣耀前CEO赵明为公司第六届董事会联席董事长,任期自本次董事会审议通过
出品 | 虎嗅科技组作者 | 梁卡尔编辑 | 苗正卿题图 | 视觉中国在巴塞罗那会展中心灯光聚焦的舞台中央,荣耀CEO李健展示的并不是一张冰冷的参数规格,而是一个拥有“肢体变化”的概念设备“荣耀Ro
2月12日消息,今日,荣耀前CEO赵明通过微博宣布加入千里科技。赵明表示:“非常荣幸有缘际会千里科技,一个可以奋斗十年的事业,期待与印奇兄弟携手一起打造AI商业闭环,助力千里腾飞。”据了解,从战略层
热门专题
热门推荐
分析数字货币基本面需从项目愿景、技术架构、经济模型及团队背景等多维度入手。核心在于评估其解决实际问题的能力、技术实现的可靠性以及代币经济的可持续性。这要求投资者深入研究白皮书、代码进展、社区生态和治理机制,而非仅关注价格波动。基本面分析是理解项目长期价值、识别潜在风险的关键方法。
虚拟币基本面分析需关注项目技术架构、代币经济模型、团队背景与社区生态。技术层面评估共识机制、可扩展性与安全性;经济模型分析代币分配、通胀机制与实际效用;团队与社区则考察开发能力、治理透明度及用户活跃度。综合这些维度,可更客观判断项目的长期价值与风险。
Tokens:数字世界的“多功能凭证” 简单来说,Tokens是一种基于现有区块链技术发行的数字凭证。你可以把它想象成数字世界里的“积分”或者“股票”,它代表着某种权利、价值或功能。 2025年虚拟货币主流交易所: 币安: 欧易: 火币: Tokens到底是什么? 从技术层面看,Tokens并非独立
加密货币基本面分析着眼于评估数字资产的长期价值,而非短期价格波动。它主要考察项目愿景、技术架构、代币经济模型、团队背景及社区生态等核心要素。通过分析这些内在因素,投资者可以更理性地判断一个项目是否具备可持续的竞争力与发展潜力,从而做出更明智的投资决策。
周一清晨,一家拥有110名员工的农业科技公司,全体员工突然发现自己的Claude账户无法登录。这并非个别现象,而是全员遭遇。从Slack运维频道出现第一张截图开始,短短十分钟内,整个公司都在询问同一个问题:我的Claude出什么问题了? 答案很快揭晓——问题不在用户,而是Anthropic对所有账号





