海致科技首推AI除幻技术,开启产业级智能视频新纪元
智通财经APP获悉,当多数AI企业还在“边缘助手”“知识库问答”的浅层场景中内卷时,海致科技已凭借独创的图模融合技术,让智能体( AI Agent)真正嵌入千行百业的核心业务流程,独立承担分析、决策、执行等高精度严肃任务。
免费影视、动漫、音乐、游戏、小说资源长期稳定更新! 👉 点此立即查看 👈
作为冲击“AI除幻第一股”的稀缺标的,海致科技精准卡位产业级智能体深水区,在技术与商业化层面构建起双重壁垒,更踩中了行业爆发式增长的风口,成为AI从技术狂欢迈向产业落地的关键领航者。
图模融合破局:从边缘辅助到核心业务引擎的跨越
产业级场景对AI的核心诉求始终围绕可信、可控、可追溯,但一般大模型天然存在的幻觉问题,成为其切入金融风控、政务决策、电网及交通调度等严肃领域的致命障碍。
根据弗若斯特沙利文的数据,海致科技是中国首家通过知识图谱有效减少大模型幻觉的企业,能够在事实准确度、幻觉率及复杂逻辑推理能力三大维度构建核心竞争力与技术壁垒的企业,能成功缓解大语言模型的幻觉问题。
与多数厂商采用的外部补丁式纠错不同,海致科技的图模融合技术从源头根治了AI幻觉这一难题——
知识图谱(Knowledge Graph)的概念由Google在2012年提出,被誉为AI“数字大脑”。其典型能力是直观呈现、隐藏关系挖掘、深层次推理、事件扩散传播分析,将知识图谱与大模型相互结合,能够有效消除大模型幻觉。这一技术应用到专业领域,能依靠“实体-关系”的结构化逻辑,将分散、碎片化的行业知识系统化、体系化,让AI每一次输出都有可验证的事实依据。

(知识图谱案例,图片来源:网络)
而海致科技的核心竞争力,并不是“知识图谱”这一单一领域的创新,而是“三位一体”:
一,卓越的图计算能力。海致科技的图计算能力基于三项关键的技术创新:在处理大规模数据存储方面基于原生图的方法;利用图归约和重新划分的先进图计算技术;以及独特的子图细胞批处理技术。这些技术创新提高了图数据库的数据吞吐量,增强了处理性能并减少了延迟。2024 年,公司自主研发的Atlas Graph 图数据库以高于原有记录 45% 的优势打破世界纪录,在关联数据基准委员会测试中获得综合性能评分第一。弗若斯特沙利文的数据显示,作为一款高性能分布式图数据库,公司的Atlas Graph图数据库支持实时分析数万亿个数据点,远超行业平均水平。
二,图模融合技术。公司将大语言模型及知识图谱融入多个阶段(包括预训练阶段、推理阶段及检索阶段),以实现深入理解语义、答案可追溯及可解释、全流程自动推理。例如,通过使大语言模型在预训练阶段学习图谱推理能力,以及通过吸收图谱数据库中的结构性知识,可以提高大语言模型等对隐晦关系的理解,有效减少幻觉。
三,应用专长。过去十年,公司积累了涵盖多个场景的企业数据治理、分析和算法解决方案的应用专长。丰富的经验使深入了解场景特定数据,并构建了针对不同应用场景的通用知识框架。

(公司的核心能力与解决方案、以及其相关的功能特性,图片来源:海致科技招股书)
如果用通俗的话语来类比海致科技的核心技术,就像破解了产业AI 领域延续数十年的 “左右脑协同” 难题—— 知识图谱代表的符号主义,就像 AI 的 “左脑”,擅长理性推理、逻辑验证和事实存储;大语言模型代表的连接主义,好比 AI 的 “右脑”,擅长语义理解、发散联想和高效交互。这两种技术在 AI 发展史上交替迎来高光时刻:符号主义曾凭借清晰的逻辑规则打败象棋选手,连接主义则靠深度学习突破打败围棋冠军,但单独作战时都有短板。

(AI仿人脑的两种路线,图片来源:浙江大学AI课程教案)
海致科技把符号主义和连接主义融入Atlas智能体工作的全流程。例如,在预训练阶段,就让大模型学习知识图谱的结构化逻辑,提前建立事实认知;推理阶段,大模型负责发散联想、理解复杂需求,知识图谱则同步进行逻辑校验,确保每一个结论都有 “实体-关系” 的事实支撑……这种深度融合,而非简单叠加的技术路线,正是海致区别于其他产业AI 厂商的关键壁垒,也让其在以图为核心的 AI 智能体赛道占据半壁江山。
场景落地:穿透表层应用,扎根业务核心命脉
图模融合技术的终极价值,终究要在产业场景中落地兑现。海致科技的商业化底气,源于其解决方案能够切实解决客户的核心痛点,让客户愿意为高价值服务买单。
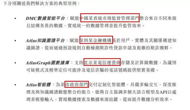
根据《金融时报》早前的报道,在金融领域,公司为上海银行搭建的个人信贷申请反欺诈关系图谱项目,让信用卡场景自主发现的社团欺诈风险事件环比提升20%,个人贷款场景全年减少风险损失上亿元;为广东华兴银行构建的企业级知识图谱系统,成功落地反洗钱可疑交易监测,凭借突出的精准性斩获人民银行广州分行典型实践一等奖。这些任务直接关乎银行的风险控制与合规经营,妥妥的业务命脉所在。智通财经APP搜集到的公开信息显示,交通银行、中国银行、招商银行、中信银行、青岛银行等多家国内大中型金融机构均为公司客户。
根据现有的公开资料,政务与安全领域,海致智能体实现了跨部门数据整合与可追溯智能分析,在反诈、监管排查等场景中,通过复杂关系网络挖掘精准识别违法违规行为,有效替代传统人工排查模式,兼顾效率与准确率的双重提升。
能源和产业制造领域同样有所突破,其参与电网智能化升级,借助图模融合技术分析设备关联关系与运行数据,实现故障预判、调度优化等核心操作,既保障设备稳定运行,又显著降低运营成本。
这些落地案例共同印证:海致智能体绝非简单辅助人工的工具,而是能独立承担严肃业务任务、驱动产业数字化转型的核心引擎。
招股书显示,目前公司已服务超360家政企客户,覆盖政务、金融、电信等付费能力强劲的领域,客单价处于行业较高水平,形成了“技术有壁垒、客户愿付费”的良性循环。

(图片来源:海致科技招股书)
赛道卡位:锚定深水区,拥抱智能体爆发红利
产业级智能体市场天然存在“浅水区”与“深水区”的分层。浅水区聚焦通用问答、流程辅助等低精度场景,进入门槛低、竞争激烈且价值量有限;深水区则瞄准核心业务决策、高精度执行等场景,对技术壁垒、行业知识储备、合规能力均提出极高要求,绝非普通厂商能够涉足。
海致科技的赛道选择,避开了泛化AI应用的红海竞争,精准锚定产业级智能体的“深水区”,在细分赛道形成绝对垄断优势。
据弗若斯特沙利文数据,2024年公司在中国以图为核心的AI智能体市场份额高达50%,远超第二名(15%)、第三名(10%),这种龙头地位不仅能抵御行业竞争,更能优先享受赛道增长红利。
弗若斯特沙利文数据显示,产业级人工智能解决方案在中国的市场规模预计将由2025年的约人民币654亿元增至2029年的约人民币2,861亿元,复合年增长率为44.6%。这一惊人增速的背后,是企业数字化转型加速、AI技术日趋成熟、行业合规要求不断提升的三重驱动。更值得期待的是,海致科技所处的“以图为核心的AI智能体”细分赛道,增速有望进一步超越行业平均水平——集成知识图谱的产业级AI智能体预计将由2024年的人民币2亿元大幅增长至2029年的人民币132亿元,复合年增长率达140.0%。
从公司业绩表现来看,业务已进入高速放量期:2024年总营收达5.03亿元,2024-2024年复合增长率达26.8%,2025年上半年同比增速进一步提升至38.4%,增长势头持续强化。

(2024年以来的业绩摘要,图片来源:招股书)
核心增长引擎Atlas智能体的表现尤为亮眼,成为收入结构优化的关键变量。2024年该业务仅实现收入0.09亿元,2024年便飙升至0.87亿元,到2025年上半年,其收入占比已提升至28%。这种爆发式增长,不仅印证了图模融合技术的商业化潜力,更体现了市场对核心业务级AI解决方案的迫切需求。
按2024年营业收入计,海致科技在中国产业级AI智能体提供商中位列第五,但与收入规模更大的企业相比,海致科技则在收入结构的质量上更具优势。根据招股书,海致科技提供的两大类产品和服务中,Atlas 图谱解决方案毛利率稳定在35%左右;Atlas 智能体的毛利率则在2024、2025 年提升至50%左右。

(2024年以来的分业务类别毛利率表现,图片来源:招股书)
从核心客户的持续合作来看,海致科技的解决方案能够为客户创造实际收益,客户粘性与复购意愿极强。这种“高客单价+强付费意愿+纯AI属性”的商业化特征,标志着海致科技已在产业级AI市场站稳脚跟,技术价值成功转化为商业价值,为规模化扩张奠定了坚实基础。
成长支撑:IPO赋能,打开长期增长空间
目前海致科技已顺利通过港交所上市聆讯,冲刺“AI除幻第一股”进入关键阶段。
据了解,此次IPO募資用途将重点投向图模融合技术强化、Atlas智能体优化、新场景拓展及海外市场布局、战略投资和并购,这将为公司补充研发与市场投入增加子弹,进一步巩固细分赛道优势。
在巨头主导的AI生态中,海致科技走出了一条垂直深耕的差异化路径。作为独立厂商,它没有与阿里、百度等巨头在通用AI领域正面抗衡,而是聚焦图模融合这一垂直技术赛道,构建起不可替代的核心竞争力。
综合来看,海致科技是AI产业落地攻坚期的稀缺标的,其核心投资价值集中在三点:一是技术壁垒独特;二是赛道红利显著;三是商业化扎实。短期可重点关注上市后股价稳定情况与业绩改善节奏,中长期来看,公司有望凭借技术垄断和赛道红利,成长为产业级AI除幻领域的领军企业,享受估值与业绩双升的红利。
相关攻略
围绕逐玉和粉底液将军的争议,本质是进步主义狂飙突进十余年后,开始进入深水区了有人说一部商业作品,最新不应该下场,也有人说逐玉是一部娱乐之作,不应该要求过多,只要满足观众喜欢,满足大众的情绪价值就可以
海淀正在向世界展示:人工智能不仅是冰冷的算力与模型,更是鲜活的生态、涌动的人才和触手可及的未来。作者|王艺编辑|栗子如果说过去几年,是全球AI产业的“寒武纪大爆发”,那么站在2026年的门槛上,我们
智通财经APP获悉,当多数AI企业还在“边缘助手”“知识库问答”的浅层场景中内卷时,海致科技已凭借独创的图模融合技术,让智能体( AI Agent)真正嵌入千行百业的核心业务流程,独立承担分析、决策
撰文| 胥 植编辑| 吴先之种一棵树,最好的时间是十年前,其次是现在。在2024理想AI Talk中,李想曾表示一定会做具身智能,但“节奏不是现在”:L4自动驾驶的汽车还解决不了,怎么去解决更复
当智能驾驶行业从验证期进入量产期,判断一家公司的能力标准也发生了变化。FT中文网近期对卓驭科技CEO沈劭劼的专访透露出一个颇具启发性的行业共识:“当前行业排位变化快,头部公司在数据驱动范式和组织架构
热门专题
热门推荐
5月11日,一则关于Windows 11测试版隐藏功能“低延迟配置文件”的消息,在科技圈引发了广泛关注与讨论。 该功能的核心机制非常直接:当用户执行高优先级交互操作,例如点击启动应用程序、呼出开始菜单或右键菜单时,系统会瞬间将CPU频率提升至最高状态,并维持1到3秒。其设计目标清晰——显著降低系统响
近期,一份来自数码行业的销售统计报告引发了广泛关注。根据知名科技博主“RD观测”披露的数据,截至2026年第18周,iPhone 17系列在中国市场的累计设备激活量已接近3000万台,具体数字约为2919 09万台。 回顾该博主此前发布的追踪记录,可以看出iPhone 17系列的增长趋势相当稳定。数
注册库币KuCoin时,姓名一致性是KYC流程中最常见的卡点。用户需确保注册姓名与身份证件完全一致,包括中文汉字、拼音格式及顺序。常见的错误包括使用昵称、大小写不当、拼音空格问题以及多音字选择错误。仔细核对并遵循平台指引,能有效避免审核失败,顺利完成身份验证。
你的iPad已经陪伴你多久了?三年、五年,还是更久?这个看似简单的问题,恰恰揭示了一个令苹果自身都感到困扰的行业现实。 尽管iPad在全球平板电脑市场中长期占据主导地位,市场优势看似稳固,但其整体销量下滑的趋势却日益明显。一个有趣的现象是,它面临的最强劲对手并非来自安卓阵营,而是那些依然性能可靠、至
刷机是为手机重装系统,主要有卡刷和线刷两种方式。卡刷通过Recovery模式进行,线刷则需进入Fastboot模式并连接电脑使用专业工具。以OPPOA91为例,具体操作应参考官方指引。选择工具时需关注资源库、教程及智能化程度,掌握原理并借助合适工具即可顺利完成刷机。





