红杉与腾讯注资:估值900亿港元的KUMO KUMO是如何炼成的

雷递网 雷建平 1月28日
休闲食品饮料连锁零售商——湖南鸣鸣很忙商业连锁股份有限公司(简称“鸣鸣很忙”,股份代号为01768)今日在港交所主板挂牌上市,成为“量贩零食港股第一股”。
鸣鸣很忙此次全球发售1551万股,发行236.6港元,募资总额为36.7亿港元;扣非上市应付费用1.42亿港元,募资净额为35.28亿港元。
鸣鸣很忙此次发行共吸引8家基石投资者,认购总额约1.95亿美元(约15.20亿港元)。

其中,腾讯通过Huang River Investment、新加坡政府投资公司淡马锡(Temasek)分别认购4500万美元;资产管理机构贝莱德(BlackRock)认购3500万美元,富达基金(Fidelity)认购3000万美元,泰康人寿、博时国际、易方达及淡水泉(Springs Capital)分别认购1000万美元。
鸣鸣很忙开盘价为445港元,较发行价上涨88%,截至目前,公司市值超过900亿港元。
鸣鸣很忙创始人、董事长兼CEO晏周表示,我们从一家社区小店开始,到全国2万多家门店,已成为老百姓的生活标配。即使未来有可能成为中国线下最大的零售渠道,但我们依然初心未改。就是想让消费者能够“买得到、买得起”好零食,感受到“几十块钱就可以买一大袋”的快乐。也想让我们的加盟商能够通过自己的奋斗赚到钱,过上有奔头的生活。
“‘创造快乐生活,成为人民的零食品牌’是我们的企业愿景,也是未来每一位鸣鸣很忙人会坚定不移践行的方向。我们会努力奔跑,去到更多更远的地方,有人的地方就可以有鸣鸣很忙,为更多人带去那份简单的快乐。”
红杉中国成赢家

鸣鸣很忙的上市,让红杉中国成为幕后赢家。红杉中国是零食很忙最早的机构投资者,于2024年4月联合领投零食很忙A轮融资,由红杉中国合伙人苏凯和投资合伙人郭山汕共同主导。红杉中国在此后多轮融资中加持,并在零食很忙和赵一鸣零食合并时给予了重要支持。IPO前,红杉中国持股比例7.07%,是鸣鸣很忙最大的外部机构股东。
红杉中国合伙人苏凯表示:“鸣鸣很忙从社区烟火中读懂了中国家庭最朴素的消费渴望——要的不是低价,而是‘值得’;追求的不仅是折扣,而是轻松感的日常小确幸。晏周以一种独到的‘零售审美’,将零食店转化为承载情绪的容器,在效率与温度之间找到了某种的平衡。”
“在企业合并的关键时刻,他展现出格局:担当与包容。且他一直以来,践行了对加盟商信任托付的责任感和共情。鸣鸣很忙今日走向IPO,将是更宏大的起点。若始终不忘那间明亮门店里‘做国民零食’的初心。这份朴素坚守,终将成为穿越周期最不可替代的底色。”
9个月GMV达661亿

“零食很忙”创立于2017年,“赵一鸣零食”于2019年起步,二者于2024年11月完成合并,整合为更具规模与网络优势的“鸣鸣很忙”。
鸣鸣很忙主打“量贩模式”,通过供应链重构、创新产品开发、打造欢乐舒适的逛店体验,实现了快速发展。鸣鸣很忙大部分商品由生产厂商直供,《2024胡润中国食品行业百强榜》中约有50%的企业为其合作厂商。
鸣鸣很忙围绕用户需求精选与定制产品,构建了从初选、试吃、试卖到推广的标准化选品决策机制。

于2024年,鸣鸣很忙录得GMV为555亿元。截至2025年9月30日的九个月内,鸣鸣很忙实现零售额(GMV)661亿元,较2024年同期增长74.5%。
按2024年产品零售额(GMV)计,鸣鸣很忙已成为中国最大的休闲食品饮料连锁零售商。

截至2025年9月30日的九个月内,零售很忙的GMV为280亿元,来自赵一鸣零售的GMV为380.6亿元。
鸣鸣很忙门店多位于人流量大、易见易达的街边位置,提供欢乐、舒适的购物体验。鸣鸣很忙通过门店多感官设计和互动活动营造“逛店感”,叠加高质价比商品,提升了用户停留与转化效率。
截至2025年9月30日,鸣鸣很忙拥有由19,517家门店构成的网络,覆盖中国28个省份和所有线级城市,且门店网络中约59%门店位于县城及乡镇。

截至2025年9月30日,鸣鸣很忙有零食很忙门店8,407家,占比为43.1%;来自赵一鸣零售的门店数为11,087家,占比为56.8%。
随着中国食品工业的成熟发展,行业正从“卖方市场”向“买方市场”转变。
鸣鸣很忙逐步成为连接消费者真实需求与中国食品制造能力的重要枢纽。公司围绕消费者偏好进行精选与定制,建立起“初选—试吃—试卖—推广”的标准化流程,月均上新数百款产品,形成品类丰富、高频迭代、结构丰富的产品组合。截至2025年9月30日,鸣鸣很忙在库SKU约3,997个,覆盖7大品类、750余个品牌。
在此基础上,鸣鸣很忙深入产品源头,与厂商共同优化规格与形态。截至2025年9月30日,约有34%的SKU自于厂商合作定制,有38%的产品采用散装称重形式。通过定制规格、透明化包装、小包装、散称等方式,降低了消费者尝鲜的门槛。
截至2025年9月30日,鸣鸣很忙已拥有48座数智化现代仓配中心,单仓配送半径可达300公里,实现全国门店24小时配送。2025年前九个月,仓储及物流成本占总收入比例为1.7%,2024年,公司存货周转天数为11.6天。
9个月营收463.7亿,同比增75%
招股书披露,鸣鸣很忙2024年、2024年和2024年营收分别为42.86亿、102.95亿、393.44亿;毛利分别为3.19亿元、7.72亿元、30亿元;期内利润分别为7165万元、2.18亿元、8.29亿元。

鸣鸣很忙2025年前9个月收入463.72亿,较上年同期的264.65亿元增长75.2%;经调整净利润18.10亿元,较上年同期的5.31亿元增长240.8%。

截至2025年9月30日,鸣鸣很忙持有的现金及现金等价物为30.28亿元。
红杉与好想你是股东
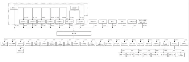
IPO前,晏周持股25.75%,上海鸟窝持股22.69%,李维持股为3.23%,宜春一口鸟持股3.44%,刘巍持股为2.83%,朱浪持股为2.97%,湖南晓芒持股为3.14%,Gaorong LKZN持股为2.7%,简单巧厨持股为2.7%;

IPO前,鸣鸣很忙股权结构
上海安以诚持股为2.37%,HongShan Growth持股为2.86%,红杉雅恒持股为2.27%,红杉瀚辰持股为1.94%,长沙众忙持股为4.34%,好想你悠然持股为1.8%,好想你健康食品持股为1.8%;

长沙迅忙持股为4.1%,厦门黑蚁持股为1.58%,5Y(五源资本)持股为1.54%,厦门黑逸持股为1.3%,Discounter Seed HK持股为1.25%,长沙食在忙持股为0.19%,长沙简忙持股为0.78%,长沙零忙持为0.54%,上海翼嗨持股为0.61%,BA HM持股为0.51%,王钰潼持股为0.77%。

IPO后,鸣鸣很忙股权结构
IPO后,晏周持股24.06%,上海鸟窝持股21.19%,李维持股为3.02%,宜春一口鸟持股3.22%,刘巍持股为2.65%,朱浪持股为2.78%,
长沙众忙持股为4.05%,长沙迅忙持股为3.83%,长沙食在忙持股为0.18%,长沙简忙持股为0.73%,长沙零忙持为0.5%。
雷递由媒体人雷建平创办,若转载请写明来源。
相关攻略
源杰半导体冲刺港股:科创板“千元股”的下一站 近日,光芯片赛道传来新动向。已在科创板上市的陕西源杰半导体科技股份有限公司(下称“源杰半导体”)正式向港交所递交了招股书,这意味着,这家公司正朝着“A+H”双平台上市的目标迈进。 说起源杰半导体,资本市场并不陌生。公司于2024年12月登陆科创板,当时发
雷递网 雷建平 4月1日靖因药业(Sirius Therapeutics)日前更新招股书,准备在港交所上市。靖因药业2025年4月刚获4750万美元的融资,投后估值为2 53亿美元。年营收2 3亿
雷递网 雷建平 3月31日上海曦智科技股份有限公司(简称:“曦智科技”)日前递交招股书,准备在港交所上市。曦智科技成立以来获得过多次融资,曦智科技整个C轮融资15亿元,其中,2024年完成C1、C2
雷递网 雷建平 3月30日南京英派药业股份有限公司(简称:“英派药业”)日前递交招股书,准备在港交所上市。2024年11月,英派药业曾宣布完成2 5亿元D++轮融资。年亏损3亿英派药业致力于研发具有
雷递网 雷建平 3月30日思格新能源(上海)股份有限公司(简称:“思格新能源”)日前通过上市聆讯,准备在港交所上市。思格新能源近期刚更新招股书,思格新能源成立还不到4年时间,2025年营收做到90亿
热门专题
热门推荐
AI数据挖掘能从海量数据中提炼关键洞察。其核心技术包括:聚类分析将相似数据自动分组以发现模式;分类算法基于历史数据预测新数据类别;关联规则学习揭示数据项间的共生关系;回归分析则量化变量间影响并预测数值趋势。掌握这些方法对决策至关重要。
外卖配送的“最后100米”难题,在成都一处青年公寓社区找到了创新解决方案。全国首个实现配送机器人常态化运营的住宅区,近日于成都正式落地。 社区内的配送任务由10台名为“享递Ultra”的机器人承担,它们来自成都高新区的一家科技企业。自今年1月启动试运行以来,这些机器人已累计完成近3万单配送任务,平均
Stable Diffusion 法术解析工具:本地读取AI绘画生成信息的专业解决方案 在利用Stable Diffusion进行AI绘画创作或学习时,你是否常常面临这样的难题:遇到一张效果出色的SD作品,却无法获知其生成所用的具体“咒语”(Prompt)、模型参数等关键信息?同时,出于对作品版权和
赛车游戏爱好者们,重磅喜讯来袭!微软旗下王牌竞速系列最新力作《极限竞速:地平线6》现已全球正式发售,同步登陆PC与Xbox Series X|S平台,并首发即加入XGP游戏库。这款备受期待的开放世界赛车游戏,一经推出便交出了一份堪称完美的答卷。 权威游戏媒体IGN毫不吝啬地给出了满分评价,其评语写道
MocaNetwork作为新兴的Web3社交层项目,其代币MOCA的购买需要谨慎规划。本文梳理了从前期准备到买入、持有及卖出的完整流程,重点介绍了中心化交易所直接购买、通过跨链桥转移资产以及使用去中心化交易所挂单等几种主流方式,并分析了不同卖出策略的适用场景,旨在帮助参与者更稳健地操作。





