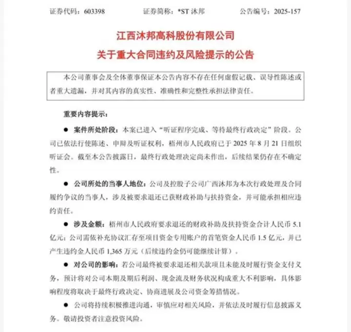
梧州市政府撤回ST沐邦光伏跨界补贴5.1亿元

这笔资金,曾是这家昔日的“玩具大王”跨界光伏时,赖以燃烧的“燃料”与“信念”所在。从搭建积木到制造电池,沐邦高科的转型故事一度是资本市场最受追捧的剧本题材。然而如今,燃料已被抽走,光环尽碎,留下的只有其巨额债务、停滞的项目,以及一地无可收拾的鸡毛。
免费影视、动漫、音乐、游戏、小说资源长期稳定更新! 👉 点此立即查看 👈
它的遭遇并非孤例,而是一面镜子,映照在这场席卷诸多行业的“光伏大跃进”热潮中,那些缺乏根基的狂热追随者,正如何迅速冷却,并暴露出残酷的代价。
始于风口的一场豪赌
时间拨回到2024年,那时的光伏行业,N型技术革命风头正劲,TOPCon电池被视为通往未来的入场券。地方政府招商热情似火,真金白银的扶持政策层出不穷。就在这样的狂热氛围里,以益智玩具起家的沐邦高科,毅然决定斥资9.8亿元收购豪安能源,一脚踏入了这个看似遍地黄金的热门赛场。
它迅速化身“投资能手”。短短一年多时间,从长江沿岸到中部腹地,五份总投资高达270亿元的产能协议被接连抛出,故事的雪球越滚越大。其中,广xi梧州的10GW TOPCon电池项目,更是备受瞩目的“明星工程”。根据当初的协议,当地政府承诺以各种形式提供高达14亿元支持,其中5.1亿元的财政补贴款项,便是协议的核心部分。
用地方资金撬动企业投资,在当时是司空见惯的模式。例如江su某地,也曾以类似条件吸引一家建材企业跨界投资异质结电池项目,最终却因技术落地艰难而陷入停滞。沐邦的玩法并无新意——它赌的是行业景气持续高涨,赌的是政策支持源源不断,更赌自己能用玩具业务带来的微薄现金流,去撬动一个需要百亿级资金和技术沉淀的庞大产业。
断血时刻,裸泳者现
光伏行业的规律,从不给赌徒留情面。技术迭代的速度远超想象,产能过剩的警钟在2024年就已鸣响。沐邦勾勒的宏伟蓝图,首先在现实中不断缩水:jiāng西、hú北、ān徽等地的项目相继搁浅,停留于纸面。真正动工的,只剩广xi梧州和shān西忻州两处。而梧州项目的命脉,恰恰系于那笔5.1亿元的政府款项之上。
如今,抽贷撤资的“断血时刻”骤然到来。对沐邦而言,这不仅是丢了一个项目,更是推倒了第一张至关重要的多米诺骨牌。翻开其财务报表,账上资金与巨额短期债务之间本就存在巨大鸿沟,公司及子公司早已因合同纠纷成为“失信被执行人”。这5.1亿元,很可能它还不起。一旦被申请强制执行,将直接引发全面的债务雪崩。
相似的剧情早已上演:另一家跨界光伏的上市公司ST中利,便因地方补助未达预期、自身资金链彻底断裂,导致多地生产基地停产,陷入退市边缘。它们都犯了同一个根本性错误:将企业生存的基石,寄托于外部输血的管道之上。当潮水退去,市场转冷,政策变得审慎,那些并未真正学会游泳的跨界者,便会立刻暴露在危险的浅滩上。
拼技术与现金流的淘汰赛
沐邦的窘境,标志着一个狂热时代的转折点。光伏行业正从“拼规模、拼速度”的草莽时代,进入“拼技术、拼成本、拼现金流”的残酷淘汰赛。技术路线快速演进,TOPCon产能本身已开始面临过剩风险,更先进的技术已在路上。没有深厚技术底蕴和持续研发能力的公司,哪怕生产线建起来,也会很快成为落后的产能。
行业的清醒认识正在回归。龙头企业隆基绿能的管理层早在2024年便公开警示,某些环节的过度投资和重复建设,已经造成了社会资源的严重浪费。这不只是企业的反思,更是给整个产业链的提醒。
更重要的变化在于,作为重要推手的地方政府,其心态和策略也发生了微妙而深刻的转变。从“捡到篮子里都是菜”的招商引资,转向对项目质量、企业实力和投资实效的严格审视。
梧州市此次果决追回巨额补助,就是一个强烈的信号:政府的钱,不再是为PPT和空头支票买单。光伏产业的游戏规则,已经彻底改变了。
沐邦的跨界追光之旅,几乎可以写进商学院的负面教材。它始于一个充满诱惑的风口,却困于自身能力的局限,最终可能终结于现金流的枯竭。它的故事,是一堂关于产业规律、商业常识和风险敬畏的公开课。
光伏行业的未来,已经不再欢迎投机者和幻想家,只留下那些尊重产业、深耕技术、并管理好每一分钱现金流的长期主义者。大浪淘沙,才刚刚开始。
热门专题
热门推荐
百度网盘个人版如何转企业版?完整切换步骤详细指南 当个人网盘难以满足团队文件共享与协作需求时,百度网盘提供的企业版无疑是高效解决方案。本文将为你详细解析如何直接在百度网盘App内,将个人账户一键切换至功能更强大的企业版,快速开启团队文件管理新模式。 第一步:进入个人中心页面 首先,请确保已安装并打开
“AI+eSIM”云智终端方案正式商用,首批合作项目5G AI CPE成功落地 在MWC 2026世界移动通信大会上,产业合作迎来重大进展。由全球移动通信系统协会(GSMA)与中国联通共同倡导的“‘AI+eSIM’云智终端合作联通方案”正式对外发布,并迅速完成首个商业化项目签约。中国联通联合通则康威
洛克王国世界水泡壳技能搭配完全指南:打造攻防一体的战术核心 世界水泡壳的技能池设计充满了战术深度,完美诠释了攻防一体的战斗哲学。无论是纯粹依靠威力压制对手的技能,还是具备控制、辅助等战略功能的技能,都能在其技能库中找到。掌握其技能搭配的核心思路,是让世界水泡壳在对战中发挥出全部潜力的关键,能够轻松取
现货比特币ETF单周吸金14 2亿美元,强势回归背后的市场信号 加密货币市场正迎来关键转折点。近期数据显示,现货比特币ETF资金流入呈现爆发式增长,成为近期最受关注的市场风向标。这不仅反映了机构资金的重新布局,更可能预示着市场供需结构的深层变化。 数据解读:创纪录的资金流入意味着什么? 根据专业追踪
河西竹篮打水奇遇触发地点指南 想要成功触发《燕云十六声》中颇具趣味的“竹篮打水”奇遇,玩家需要首先前往河西地图的特定区域进行探索。该触发点位置较为隐蔽,建议在河西沿岸的村落与水边场景多番巡视。当你接近正确位置时,可以留意游戏内的环境暗示,例如独特的视觉标识、背景音效的变化或氛围的微妙转变,这些都是系





