2026年AI营销新范式:从算力到实际应用解析
AI应用如何实现规模化商业变现,正成为当前资本市场关注热点。
智通财经APP获悉,近期,一系列标志性事件带来强劲信号:
多家国内大模型与AI应用公司成功在港股IPO,验证了其商业模式与可持续的盈利路径;
智能体创业公司Manus被Meta收购、马斯克开源X平台推荐算法、沃尔玛将生成式AI深度整合进购物流程等行业动态持续发酵,让二级市场清晰看见AI应用爆发的巨大潜力——与之相关的GEO(生成式引擎优化)/GEM(生成式引擎营销) 等概念板块应声上涨;
而最具风向标意义的商业化注脚,来自OpenAI于2026年1月的关键决策:宣布在ChatGPT免费版与Go版中测试广告。
这不仅是AI巨头的营收探索,更标志着用户获取信息的方式发生根本性迁移,一个由生成式AI驱动的新兴市场正在加速形成。
对营销行业而言,这意味着场景的深层重构:当流量入口从搜索框转向对话框,整个产业的分配机制、技术架构与生态角色,都将迎来一场系统性变革。
AI广告时代到来
对于普通用户来说,OpenAI插入广告这或许只是体验上的一次微小调整,当用户在对话中提问“最近哪款无线耳机值得买”,系统也许会在回复中自然嵌入一个推荐,并标注“由品牌赞助”。
但从产业视角看,传统互联网通过关键词检索获取信息,生成式AI时代则转向自然语言交互。这一表层变化正引发全球流量分配机制的深层革新。
一方面,是流量入口迁移与变现渠道落地。
数据显示,截至2025年12月,ChatGPT的月活用户达到8.8亿,Google AI Overviews覆盖超20亿用户,国内豆包、DeepSeek、千问等应用月活均破亿。用户行为研究表明,超八成用户已形成通过AI获取消费信息的习惯,其中近35%保持每日高频互动。
AI事实上已成为新的流量分配中枢,这种注意力集中现象使品牌在AI回答中的位置排名变得至关重要。未进入"首选答案"序列的品牌,意味着失去了AI流量入口的竞争机会。
Adobe Analytics数据显示,2025年“黑色星期五”期间,流向美国电商 的AI相关流量同比暴增600%。这一增速印证了流量入口转移的现实进程。
另一方面,是GEO/GEM带来新的广告营销范式的变革。
从技术机制看,GEO的本质是“意图精准捕捉”,传统SEM依赖关键词竞价,品牌在搜索结果页争夺排名位置;而GEM则是在对话语境中实现广告成为答案的自然融合。
OpenAI的广告设计也印证了这一逻辑:当用户询问墨西哥晚餐做法时,ChatGPT给出菜谱后会推送食材购买链接,甚至支持继续追问“能否换成低脂奶酪”。
行业测试数据显示,这种多轮交互式广告,能将转化率提升至传统SEM的3倍以上。
与传统SEO追求提升网页排名不同,GEO的核心目标是使商家信息嵌入大模型的联网搜索结果,最终成为AI回答的组成部分。这要求品牌内容不仅需要关键词优化,更需要基于AI对用户意图的深度理解,在恰当时机提供匹配的解决方案。
从技术要求看,GEO要求品牌内容具备三项特征:语义可识别性(可被模型理解)、结构可信度(可被模型引用)、交互持续性(多轮对话中保持价值)。
这种技术门槛的提升正在催生新的产业生态——能够连接品牌与AI平台、理解生成逻辑、搭建投放链路的服务商,正成为新时代的基础设施提供者。
传统的SEO/SEM市场规模在1.04万亿美元左右,催生了像谷歌、Meta、亚马逊这样的全球数字广告巨头,而AI即将带来GEO/GEM的行业变化,让市场参与者处于同一起跑线,谁有技术储备和资源禀赋,谁就有可能成为新的AI广告时代的龙头。
AI应用真正迎来投资“元年”
ChatGPT插广告事件的深层意义,在于期实现了AI流量的变现和AI广告营销的产业变革,AI应用真正迎来了规模化落地发展的契机。
这不仅是OpenAI单一企业的转型,而是整个AI应用产业从“资本投入期”向“商业变现期”过渡的标志性事件,不仅是C端流量可以变现了,在B端应用中,也将迎来GEO/GEM为代表的AI营销行业爆发。
产业数据支撑了这一判断。根据行业机构统计,2025年全球应用市场规模突破3000亿美元,其中中国市场以45%的增速位居全球前列。
从产业逻辑看,当底层大模型技术竞争趋于白热化,真正能够触达用户并产生商业价值的是应用层创新。
GEM和GEO的发展正是AI应用商业化能力的实践验证——它们不仅展示了AI应用对传统产业链的重构能力,也呈现了AI应用创造新价值空间的路径。
具体到GEO行业,根据《2025年中国GEO行业发展报告》,2026年全球GEO市场规模将达240亿美元,预计到2030年全球GEO市场规模有望达到1000亿美元,年复合增长率约53%。
从投资的视角看,AI应用在开年即受到资本市场热捧。
智谱和MiniMax作为中国头部大模型公司,1月初相继登陆港股后,受到市场热烈追捧,双双突破千亿港元市值,市场对AI应用场景的看好,导致资金大量涌入相关主题ETF,游戏传媒ETF涨幅超过30%。
长江证券研报认为,AI应用有望在2026年实现C端和B端的双重突破,建议关注场景卡位的龙头企业动向。国信证券表示,科技行情有望从算力基建向应用层扩散,AI商业化应用步伐预计加快。
AI应用加速的逻辑是,随着超级流量入口的形成,用户的使用习惯从“输入关键词查找网页”转向“直接向AI提问获取答案”迁移。据Gartner预测,2026年全球传统搜索引擎流量中将有约25%转移至AI工具,这是GEO生长的土壤。
其次,渗透率的加速提升也是投资AI应用的一大逻辑。
在去年公布《关于深入实施“人工智能+”行动的意见》中就提出,到2027年,率先实现人工智能与6大重点领域广泛深度融合,新一代智能终端、智能体等应用普及率超70%,2030超90%。
GEO市场的爆发力就源于其对传统营销模式的替代效应以及AI搜索渗透率的快速提升。
AI广告,中国企业的技术布局
在这场AI广告范式的变革中,营销行业迎来了重构的机会。但问题在于,并非所有企业都能理解GEM的“新语法”,更难以重构全链路广告体系。
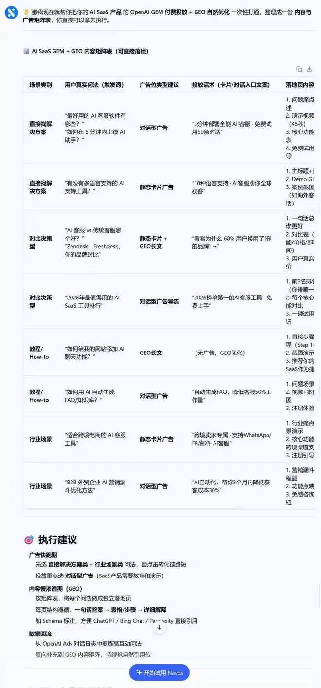
部分中国企业已完成提前布局,领先的AI营销科技企业钛动科技,通过其营销多智能体Navos Marketing Multi-Agent,在GEM赛道建立了先发优势。
Navos的定位,是一位真正能读懂营销意图、理解GEM结构语法、并能陪伴式生成策略的智能搭子。它背后由钛动自研的“钛极”大模型驱动,具备对用户意图、场景语义、广告结构的深度理解能力。
具体而言,Navos可以基于实时营销数据与行业经验,自动生成结构化的广告素材——即基于业内爆款案例生成优质素材,并提供可执行的营销策略。
无论是针对不同品类的语境调性分析,还是面向多语言市场的投放内容变体组合,Navos都能完成从语义理解到策略生成的全链条闭环。它理解的不只是“怎么投”,更是“在GEM语境下如何被大模型优先生成、优先调用、优先触达用户”。
在实践层面,Navos采用自然语言交互,操作门槛低,例如当用户提出“有没有多语言支持的AI工具”时,Navos会输出适合ChatGPT语境的“静态卡片广告”建议及推荐话术;当用户提出“AI客服vs传统客服哪个更好”,系统可自动生成兼顾GEO长文和静态素材的组合方案。

未来用户有望通过一句话,就能让Navos生成面向搜索、社媒、AI应用的广告投放策略。
这种输出不仅降低了企业首次进入GEM场景的创作门槛,还让素材和策略之间形成可执行的闭环,大幅提高投放效率和实操落地能力。
支撑这一切的,是钛动多年在全球范围内积累的真实营销数据与一线实战经验。
2025年,钛动已服务超过10万家广告主,业务覆盖全球200多个国家和地区,客户覆盖率达中国出海大客户的80%以上,包括阿里巴巴、TikTok、Temu、库洛游戏、米哈游等头部企业。
更关键的是,这些数据和客户储备可以天然迁移至GEM场景。GEM广告的核心要求是将内容精准推送给与之语义最相关的用户,在全球主流媒体平台上,钛动帮助客户完成了数以亿计的广告素材测试、A/B实验与用户人群匹配,这些沉淀形成了真实可用、结构清晰、场景化极强的营销数据资产。
这种“技术+数据+生态”的综合能力,具体体现为对主流AI平台算法的解析能力、反归因洞察能力、快速产品化能力,以及通过市场占位形成的客户粘性。这些要素构成了GEM时代企业的核心竞争力。
对于资本市场而言,这意味着投资逻辑正从“技术概念”转向“应用落地”。那些率先理解AI应用场景、建立技术能力、完成生态布局的企业,正站在新一轮产业周期的起点。
相关攻略
数字逻辑与物质建构的深度对话 ——评许哲诚“境域·生成”计算性设计展演 □ 丁雅力(江苏省美术馆策展人) 当代设计与造物的核心范式,正经历着由计算性设计带来的深刻变革。2026年3月20日,南京艺术学院教师许哲诚于南京莫玄空间呈现的“境域·生成”个人专场展演,正是这一前沿趋势的集中体现。本次展览超越
近日,开源具身智能原生框架Dexbotic宣布正式支持以RLinf作为其分布式强化学习后端。对具身智能开发者而言,这不仅是一次普通的工程适配,更意味着VLA模型研发中长期存在的「SFT与RL割裂」问题,正在被真正打通。 这是一种典型的「乐高式协作」:双方不强行Fork、不粗暴揉合代码,而是保持清晰边
随着大模型参数规模不断增长,混合专家(Mixture-of-Experts, MoE)架构因其稀疏激活特性,成为平衡模型性能与计算开销的主流方案。然而,在实际的Web级应用部署中,一个关键挑战日益凸显:传统MoE的路由机制通常是“无记忆”的。 试想,在搜索引擎、智能问答或多轮对话等高并发场景下,用户
编程十年的一点分享 在软件开发的路上走过十几年,从一个爱好者到以此为业,有些体会或许值得聊聊,就当是抛砖引玉吧。 最早接触编程,是从BASIC和C语言开始的。工作后,随着需要,陆续学习了dBase、Access这类桌面数据库的开发。真正以开发为职业,可以说始于FoxPro 5 0,之后技术栈随着项目
引言 编程,是一门实践科学。这意味着,学习它的最佳方式就是动手去敲代码。但这是否意味着,我们可以因此轻视理论的学习呢? 入门编程 如果你去各大技术社区提问“该如何入门编程”,五花八门的答案会瞬间涌来。 不过,仔细梳理一下,无外乎以下几种流派: 学院派 他们推荐从C语言入手,并辅以数据结构、操作系统等
热门专题
热门推荐
机器人行业迎来里程碑式突破。以视频生成模型Vidu著称的生数科技,正式发布了名为Motubrain的“世界动作模型”。这并非一次普通迭代,而是被定位为机器人的“物理大脑”,其核心目标在于:用一个统一的通用模型,彻底取代以往依赖多个专用系统拼凑而成的复杂架构。 正如其“一个大脑,无限可能”的口号所揭示
xAI正式进军AI编程智能体领域,于近日发布了专为软件工程与复杂编程任务设计的Grok Build。 简单来说,Grok Build是一款能在终端里直接跑起来的AI编程助手。它被定位为一个具备智能体能力的命令行工具,开发者用自然语言告诉它要做什么,它就能生成代码,甚至帮你搞定一系列编程和自动化任务。
近日,谷歌对其搜索引擎的核心规则进行了重要更新,此次调整直指当前备受关注的AI搜索领域。具体而言,谷歌在其垃圾内容政策中新增了明确条款,正式将“操纵AI搜索结果”的行为列为违规操作,划定了新的质量红线。 根据权威行业媒体Search Engine Land的报道,本次谷歌算法更新的核心在于,将任何企
硅谷的科技巨头们或许曾以为,自己已经远离了AI数据中心带来的电力压力——毕竟,高昂的地价和电费早就把大型数据中心项目“赶”到了别处。但现实总是出人意料,这场能源危机的涟漪,正悄然涌向他们心爱的度假后院。 没错,说的就是太浩湖。这个湾区精英们钟爱的避世天堂,如今正站在一场电力风暴的边缘。距离它必须找到
这项由高通AI研究院(Qualcomm AI Research)主导的创新研究于2026年5月正式发布,论文预印本编号为arXiv:2605 07721。 研究背景:当AI越想越费内存,我们该怎么办 设想一下,手机导航应用会在出发前规划好整条路线,而一位真正智慧的向导则会边走边思考,遇到路障时灵活应





