23岁女导演柬埔寨坠亡案告破:2名好友被捕,最后合影曝光
23岁女导演赖宇晴在柬埔寨坠亡一案,终于有了新进展。
免费影视、动漫、音乐、游戏、小说资源长期稳定更新! 👉 点此立即查看 👈
1月10日,警方披露,已经逮捕了2名嫌疑人,将他们移送法办。令人意外的是,这两人生前均为赖宇晴的同事、好友。其中一位是43岁的李芳(中国籍),另一位则是41岁的印度籍男子,两人涉嫌以故意暴力行为造成他人死亡。


看到这,不少网友都唏嘘不已,没想到伤害赖宇晴的居然是她身边亲近之人。
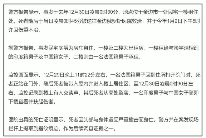
回顾下案件的经过,去年12月30日凌晨,赖宇晴坠楼后被送往医院救治,1月2日伤重不治后身亡。事发地点一共有三层,底层为房东自住,一楼租给了与赖宇晴相识的印度籍男子和中国籍女子,二楼则由法国男子承担。
最初,警方曾将法国籍男子带走调查,如今却将与赖宇晴相熟的一男一女带走。据悉,当时赖宇晴和两人在楼上交谈,之后赖宇晴从高处坠落,两人则下楼查看并扶起赖宇晴。


警方公布了两位嫌疑犯的照片,中国籍女子李芳身高虽然不到一米六,但印度籍男子个头却超过一米八。如果他真的和赖宇晴发生争执,个头较小的赖宇晴显然不是他的对手。

据悉,涉案的印度男子名叫贾特拉.悉达多,和赖宇晴是很好的合作伙伴。在赖宇晴自编自导的电影《潮汐低语》中,该男子也是编剧。

至于中国籍女子李芳,比赖宇晴大了整整20岁,双方关系也很不错。李芳上一次更新已经是20多天前,她似乎在外跑步,额头有些汗水,如今评论区已经沦陷。大家纷纷质问她为何要针对赖宇晴?

还有网友扒出李芳在今年9月份的时候,还曾发文为赖宇晴宣传作品,能看出两人关系很不错。


网友继续深扒,发现赖宇晴和两位嫌疑人曾多次一起出席活动。去年9月份,赖宇晴便和两人一起出席了第30届釜山国际电影节,合影中,赖宇晴和李芳站在两边,印度男站在中间,当时大家都洋溢着灿烂的笑容,这也是三人最后的合影。

据悉,赖宇晴这次入围的作品便是《潮汐低语》,虽然她才是导演和编剧,但座谈时依然是印度男坐在中间,可见印度男在团队中的地位颇高,赖宇晴也很尊重她。

赖宇晴在天津出生,于美国留学多年,去了柬埔寨发展。一个年纪轻轻的姑娘远在异国他乡,想必这些朋友是她很好的依托,谁曾想赖宇晴23岁就殒命他国,而嫌疑人正是曾和她并肩作战的这些同事、好友呢?

当然了,目前案件仍在调查阶段,具体案情细节尚未完全披露。外界对这起悲剧充满惋惜,也期待司法机关能公正审理,还原真相,还逝者及其家属一个公道。
声明:个人原创,仅供参考热门专题
热门推荐
腾讯生态整合新动向:QQ全面接入微信小程序 7月1日,腾讯QQ小程序开发者平台发布了一项重要更新。核心内容是,为了帮助开发者降低双端开发与维护成本,QQ将全面接入微信小程序体系。这意味着,未来用户可以直接在QQ内搜索并打开微信小程序。 对于现有的存量QQ小程序,此次调整并未“一刀切”。它们目前仍可正
下半年芯片市场巅峰对决提前揭幕 今年下半年,全球芯片市场的战火将空前炽热。两位重量级选手——联发科与高通,已经准备好亮出各自的王牌。天玑9600系列与骁龙8E6系列,这两大迭代旗舰平台的正面交锋,注定会成为今年科技行业最值得关注的戏码。 双芯策略:精准卡位旗舰市场 有意思的是,联发科这次玩了个新花样
在当今数字化社交的时代,微信已成为人们日常沟通交流的重要工具。不少人都发现,微信好友申请居然可以通过搜索 qq 号来添加,这背后有着诸多有趣的原因和便利之处。 一、社交关系的延续与拓展 要知道,微信与QQ同属腾讯旗下,两者之间存在着千丝万缕的联系。很多用户的社交关系其实根植于QQ时代,那些好友列表里
高德地图如何更改定位?三种方法详解及注意事项 无论是日常通勤、外出旅行还是朋友相聚,高德地图已经成了我们依赖的“导航神器”,精准定位和路线规划是其核心功能。不过,现实场景有时会有点特殊——比如,你可能需要模拟一个位置来测试应用,或者在某个游戏中“签到”,又或者只是想和朋友开个无伤大雅的玩笑。这个时候
巧学宝App绑定手机号全程指南 在巧学宝App上完成手机号绑定,是解锁其完整功能的关键一步。这个看似简单的操作,能为你后续的学习之旅带来不少实实在在的便利。那么,该如何快速搞定呢?下面这张流程图,能帮你一眼看清完整的操作路径。 第一步:进入个人中心 首先,打开你的巧学宝App。进入主界面后,注意力可





