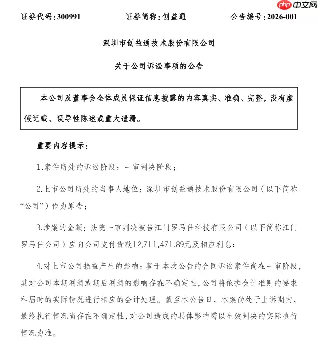
罗马仕追讨千万货款案一审判决支付1271万
感谢网友们提供的线索,特别要提一下热心的“80后小满”!
免费影视、动漫、音乐、游戏、小说资源长期稳定更新! 👉 点此立即查看 👈
1月10日传来消息,就在前一天晚上,A股上市公司创益通发布了一份诉讼进展公告。公告显示,这家公司作为原告,就其与江门罗马仕科技有限公司、深圳罗马仕科技有限公司之间的买卖合同纠纷一案,已经获得了广东省江门市蓬江区人民法院的一审判决。法院判决要求被告江门罗马仕,在判决生效之日起十日内,向创益通支付货款1271.15万元及相应利息(根据《采购协议》约定,其中300万元暂扣为质量保证金)。

根据公告披露的信息,双方在2024年10月签署了《采购协议》,约定由创益通根据罗马仕的订单需求,生产移动电源等消费电子配套产品,结算方式为“月结60天”。从2025年3月到7月期间,创益通累计供货金额达到18,014,087.89元,然而江门罗马仕仅回款2,302,616元(约合230.26万元),剩余15,711,471.89元(约1571.15万元)迟迟未能结清。基于此,创益通依法提起诉讼,请求法院判决对方支付全部欠款、逾期利息及相关费用。
创益通的主营业务涵盖精密连接器、高速连接线、精密结构件等互联产品的研发、制造与销售,其终端应用广泛覆盖5G通信、新能源汽车、数据中心、医疗设备及智能消费电子等多个高成长性领域。
另据公开信息梳理,罗马仕近年来持续承压:因多批次移动电源存在起火、爆炸等安全隐患,相继遭遇全国多所高校禁用、大规模旧品召回、民航局明确禁止登机携带等监管措施;同时还叠加了员工薪资拖欠、供应商集中追债等问题。截至2026年1月初,该公司已启动代号为“重生计划”的整体重组工作,相关方案已于2026年1月正式立项,目标是在2026年第一季度内完成战略投资引入、重获3C认证以及销售渠道重建,以期推动业务实质性复苏。
热门专题
热门推荐
魔宠降临:如何打造真正强势的仙品顶级阵容? 在《魔宠降临》中,构建一套战无不胜的仙品阵容,是众多玩家追求的核心目标。一支搭配合理的队伍,能让你在攻略副本、竞技场对决时体验飞跃,从“艰难推进”转变为“流畅碾压”。那么,到底什么是“最强阵容”?答案并非唯一,但确实存在可供遵循的核心方法与黄金法则。 魔宠
如何高效编辑他人共享的石墨文档?掌握协作编辑完整步骤 在团队协作与远程学习场景中,编辑他人分享的石墨文档已成为一项高频操作。虽然涉及权限与协作流程,但只要掌握正确方法,整个过程即可高效顺畅。本文将详细拆解从获权到编辑的全套实操步骤,助您快速上手石墨文档协同编辑。 第一步:获取文档编辑权限核心操作 编
永劫无间账号交易平台哪个好?专业选购攻略与安全指南 永劫无间账号交易平台有哪些靠谱选择 在《永劫无间》游戏玩家中,专业的账号交易平台是获取优质角色资产的重要渠道。当前主流的可靠选择包括交易猫、盼之游戏等大型第三方服务网站,它们为玩家提供了安全的游戏账号交易环境。这些平台如同一个大型的账号交易市场,汇
《长生:天机降世》水队攻略:冰刃队核心玩法与阵容搭配详解 在《长生:天机降世》的水系阵容构筑中,主流方向分为两大流派:其一是追求极致单回合爆发的“轮回队”,讲究速战速决;其二则是以囤积蓄力、多段高伤为特色的“冰刃队”。本文将深度解析冰刃队的构建思路、核心机制与实战技巧,帮助玩家掌握这套后期爆发流派的
Word奇偶页眉页脚设置教程:让文档排版更专业 在撰写报告、论文或书籍等长篇文档时,为了提升版面规范性与阅读体验,常常需要为奇数页和偶数页设置不同的页眉与页脚。例如,奇数页页眉放置当前章节名称,偶数页页眉显示文档总标题,页脚也可采用不同的页码样式。本文将详细指导您如何利用Word的“奇偶页不同”功能





