争议漫改爆款暂停播放:审核问题引发亿万关注与下架
新腕儿快讯
免费影视、动漫、音乐、游戏、小说资源长期稳定更新! 👉 点此立即查看 👈
1月7日消息,新腕儿了解到,此前因漫画堂指控而陷入侵权争议的爆款动画短剧《我在末世开超市,S级诡异抢着来上班》有了新的进展。
今天上午11点,灵境工作人员在分销工作群发布通知,称该剧目前已暂停投放。

通知显示,该剧因部分剧集审核问题暂时下架,暂时无法投放,现已紧急联系抖音版权中心直客处理,重新投放时间需等待通知,请先行暂停安排。
新腕儿此前曾报道,该剧的分销商每日大约可获得30万元利润。注:此数据非最新数据,仅供参考。
搜索剧名,该剧目前在抖音、红果均已无法搜索到。

抖音搜索结果。

红果搜索结果。

目前红果动漫热播榜。

此前红果动漫热播榜。

发布该动漫的账号已无显示。

此前,该剧集曾在灵境精品动漫剧场上线。
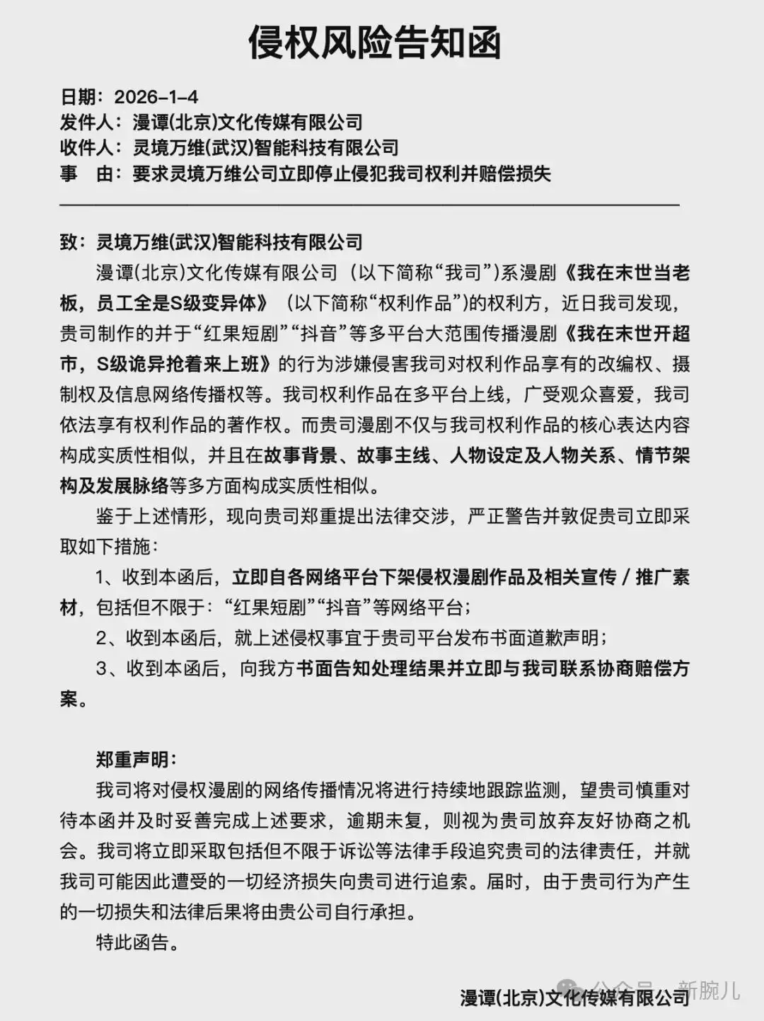
1月4日,漫画堂向灵境万维出示一则侵权风险告知函,内容为漫画堂“要求灵境万维公司立即停止侵犯我司权利并赔偿损失”。

漫画堂在告知函中表示,灵境万维制作的动漫短剧《我在末世开超市,S级诡异抢着来上班》(简称“我在末世开超市”)在各大平台上线,涉嫌侵害漫画堂对权利公司享有的改编权、摄制权及信息网络传播权等。
漫画堂还提到灵境万维上线的《我在末世开超市》在故事背景、故事主线、人物设定及人物关系、情节架构及发展脉络等构成实质性相似,要求灵境万维下架处理。
随后,灵境万维在公众号口径回应漫画堂的指责。

在漫画堂指责灵境侵权抄袭后,灵境曾在动漫剧有数公众号以脏话回应漫画堂。
新腕儿将持续跟踪该事件。我们再次声明,追踪此事并不代表新腕儿立场和观点,仅为传递更多信息。
2026新腕儿动漫大会(北京站)报名
扫码进群,紧跟新腕儿不迷路
相关攻略
3月27日,“人形机器人AI软硬件生态融合工作组工作推进会暨首届具身智脑技术生态大会”上海大零号湾科创大厦举行。作为本次大会的核心亮点,灵境智源集中发布四项自主研发的具身智脑核心技术成果,覆
新腕儿快讯1月7日消息,新腕儿获悉,此前因漫谭指责灵境涉嫌侵权的亿级播放爆款漫剧《我在末世开超市,S级诡异抢着来上班》有了最新进展。今天上午11点,灵境工作人员在分销工作群发通知,称该剧目前暂停投放
热门专题
热门推荐
HTML中的dialog标签怎么用? 很多开发者第一次接触 标签时,都会有个美丽的误会:以为把它写进HTML,页面就会自动弹出一个对话框。其实不然,这个标签的默认状态是“隐藏”的。你可以把它想象成一扇关着的门——写了标签只是造好了门框,想让门打开,你得要么手动加上 open 属性,要么用Ja vaS
本文介绍如何在基于 CSS 媒体查询和 checkbox 的响应式导航菜单中,通过重构 HTML 结构并结合轻量 Ja vaScript,实现点击汉堡图标展开菜单、再点击右上角“×”按钮即时收起的功能,解决纯 CSS 方案无法主动关闭的问题。 你是否遇到过这样的场景?在移动端,用户点击汉堡图标打开了
如何用 Array prototype entries 配合 for of 在遍历数组的同时获取索引和值 entries() 返回的是什么类型的迭代器 先说清楚一个核心概念:Array prototype entries() 返回的,是一个标准的数组迭代器对象。这意味着,每次调用它的 next(
伊朗驳斥特朗普所谓“分裂内斗”论调:美方言论被指为心理投射 近日,围绕伊朗国内局势的表述,美伊之间再次上演了一场外交言辞交锋。这场对话的焦点,似乎已悄然发生了转移。 谈判重心的转向与核心关切的明确 根据伊朗外交部发言人纳赛尔·卡纳尼的表态,一个关键信号已经释放:当前伊美谈判的重心,已不再局限于核问题
真正复古的CRT效果需叠加扫描线与亚像素抖动:用repeating-linear-gradient生成2px间距、rgba(0,0,0,0 08)透明度的黑色条纹层,并配以transform: translateX(0 5px) translateY(-0 3px)和steps(1)动画,辅以bac





