中超限薪令细则:俱乐部年支出上限6亿,中甲2亿中乙5000万
12月3日,中国足协发布《中国足球职业联赛俱乐部财务约定指标》,对各俱乐部年度总支出上限作出明确规定。
免费影视、动漫、音乐、游戏、小说资源长期稳定更新! 👉 点此立即查看 👈

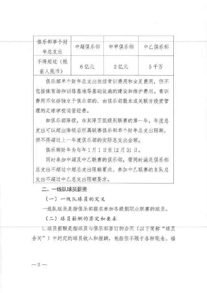
根据规定,中超俱乐部单个财年总支出不得超过6亿元(税前),中甲俱乐部不得超过2亿元(税前),中乙俱乐部则限制在5千万元(税前)以内。总支出涵盖青训费用和女足费用,但不包括体育场馆、训练基地等基础设施的建设和维护开支。需注意的是,青训费用中不包含由俱乐部股东或关联方投资管理的足球学校运营经费。
若俱乐部遭遇降级,在降入低级别联赛的首年,其年度总支出可适当放宽,允许超出当前级别联赛的支出限额,但不得超过该俱乐部上一年度的实际总支出去额。
热门专题
热门推荐
解限机天袭者滨湾运输中心实战教学:制霸空中与地形的终极指南 在《解限机》游戏的所有对战地图中,滨湾运输中心无疑是对玩家战术素养与地图掌控力的顶级试炼场。这片区域地形结构极为复杂,高楼耸立,集装箱遍布,形成了无数视野盲区与火力交叉点。若想在滨湾运输中心取得胜利,空有强大机甲与火力是远远不够的,关键在于
Soul聊天记录一键清理:批量删除完整步骤与隐私保护技巧 管理社交应用,如同定期整理你的数字家园。随着使用时间增长,Soul中的聊天记录会不断累积,无论是为了释放宝贵的手机存储空间,还是出于对个人隐私安全的重视,掌握批量删除功能都显得尤为必要。本文将为你提供一份清晰、易操作的Soul聊天记录批量删除
知名爆料人Kiwi Talkz近日透露,《GTA6》开发已进入最终收尾阶段,游戏确认不会再次延期。据爆料消息指出,其他游戏厂商要追赶R星在《GTA6》中达成的技术与内容高度,恐需15至20年时间。R星团队在部分技术目标上的规划极具突破性,展现了远超行业当前水准的雄心。 对于持续等待的全球玩家来说,这
《鸣潮》奥古斯塔养成全攻略:核心材料解析与高效培养路线 若想在《鸣潮》中将强力角色奥古斯塔培养成真正的战场主宰,详尽了解其养成材料是至关重要的第一步。这些资源直接决定了角色从前期成长到后期成型的完整路径,规划是否合理将极大影响实战表现与队伍构建。 首先,系统梳理奥古斯塔所需的各类养成素材是基础。经验
索尼工作室悄然修改措辞,PlayStation独占策略或将全面收紧,引发行业热议 近期,游戏行业内部关注到一个值得玩味的现象:索尼互动娱乐旗下多家核心第一方工作室,静悄悄地更新了其官方网站的简介说明。仔细对比可以发现,更新后的措辞发生了微妙但关键的转变——此前涉及PC平台的描述已基本被移除,取而代之





