TON币值得投资吗?全面读懂TON币未来发展潜力
TON未来行情如何?TON还值得投资吗?TON能长期持有吗?TON以230亿美元的市值将自己定位为一个具有强大用户基础的重要Layer 1区块链。这种潜力源于Telegram的独特位置,它是一个拥有全球数百万用户的通讯应用,其中许多用户已经参与加密货币领域。
最安全的虚拟币交易平台推荐:
- OKX(欧易交易所)>>>进入官网<<< >>>官方下载<<<
- Binance(币安交易所)>>>进入官网<<< >>>官方下载<<<
今天菜鸟下载小编给大家详细解析TON币的了,喜欢的朋友一起看看吧!
TON币介绍
项目名称:Toncoin
项目类型:L1
代号:$TON
加密货币排名:10
市值:225亿美元
全部发行价值(FDV):332亿美元
流通供应量:34.7亿(占68%)
总供应量:51.1亿
最大供应量:无限
TON币的由来
电报(Telegram)由Nikolai 和 Pavel Durov于2013年在俄罗斯创立。如今,它是全球第三大下载量的即时通讯应用程序,第八大受欢迎的社交网络,以及每月拥有8亿活跃用户的五大即时通讯应用之一。其首席执行官Pavel Durov是最富有的社交媒体亿万富翁之一,净资产超过150亿美元。
Source: Statista
TON,即开放网络(The Open Network),是由Telegram团队开发的一个L1区块链。他们在2017至2018年间开始开发这一项目,旨在满足Telegram数亿用户的需求。尽管他们在2020年遭到了美国证券交易委员会(SEC)的一些法律挑战,但TON基金会于2022年接手,为项目带来了新的开始。得益于DWF Labs等实体的财务投资和项目的战略愿景,它迅速跻身加密货币前十。
Source: TON roadmap
如果你关注加密世界,你可能已经注意到加密人士在Telegram上花费了很多时间。随着$TON市值的迅速增长,更多用户似乎将开始转移到TON网络,就像Coinbase用户已经开始转移到Base一样,引发了一个“Base季节”。
Telegram团队似乎正在准备让更多人加入TON,可能开启一个“TON季节”。这一战略的一瞥出现在去年1月,当时Telegram将TON集成到其应用中,并为内容创作者引入了加密货币支付。此举使在Telegram内直接开发和使用应用成为可能,为其用户创造了一种流畅的体验。
在本文中,我们将深入探讨TON生态系统,寻求了解其核心功能并识别潜在的机会。
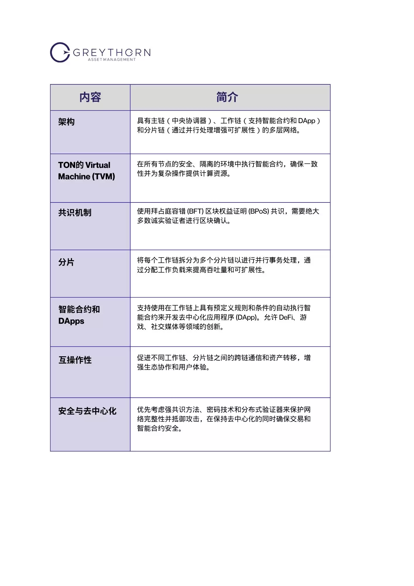
TON 的 Network
TON通过独特的架构元素和共识机制的组合运作,确保快速、可扩展且安全的交易处理。
目前,TON生态内提供的服务包括:
- TON Wallets: 如Tonkeeper(非托管)和@wallet(托管)等的数字wallet,具有DApp使用和质押等功能。
- TON Storage: 提供类似于Dropbox但更安全的私人加密区块链存储。
- TON Sites: 在TON网络上创建去中心化网站,通过TONwallet和浏览器访问网络生态系统。
- TON Proxy: 提供访问TON网络的通道,确保免于审查并顺利使用去中心化应用。
- Smart Contracts: 通过TON虚拟机在TON上快速处理交易。
- TON DNS: 通过将复杂的地址转换为用户友好的名称,简化TON网络导航。
- Ton Bridge: 便于在主要区块链(如以太坊和币安智能链)之间轻松转移Toncoin。
未来展望
在10月31日,TON创下了世界最快区块链的新纪录,该纪录在直播中展示。这一里程碑视频可在YouTube上观看。这一成就使团队能够探索鉴于链的潜力而带来的新机会。
TON团队经常讨论超级应用(SuperApp)的概念,旨在整合即时消息、社交网络、DeFi和电子商务等各种服务,所有这些都由TON的区块链技术支持。其愿景是将其转变为Web3的入口,可能吸引数亿用户并促使数十亿交易在Telegram的用户友好且无缝的框架内进行,利用其已建立的用户基础。
此外,TON最近从专注于web3的Mirana Ventures获得了800万美元的投资,以发展这一雄心勃勃的愿景。
团队还强调了GameFi作为一个潜 在 用例,指出游戏行业如何能够从TON中受益,以发展游戏内经济。去年,TON基金会宣布,处于数字财产权在游戏和开放元宇宙前沿的Animoca Brands成为开放网络区块链的最大验证者之一。
TON似乎也适合做一个强大的支付系统,为个人和企业提供快速且成本较低的全球金融交易能力。
在2022年1月,TON拥有20万活跃月wallet。一年后,这个数字飙升到超过70万。目前,它接近170万,显示出Toncoinwallet的使用增加,并暗示广泛采用可能成为现实。
Source: Tonstat
市场机会
TON以230亿美元的市值将自己定位为一个具有强大用户基础的重要Layer 1区块链。这种潜力源于Telegram的独特位置,它是一个拥有全球数百万用户的通讯应用,其中许多用户已经参与加密货币领域。
DeFiLlama报告称,该链的锁定总值为1.4亿美元。与Sui的6.58亿美元、Avalanche的11.4亿美元或Base的14亿美元等其他Layer 1或Layer 2区块链相比,显然有巨大的增长潜力。
Source: DeFiLlama
如果TON的爆发实现,那么生态系统的早期采用者和关注者将从其扩展中大有获益。考虑到未来可能朝这个生态系统转变,关注并参与TON生态系统可能是一个战略性举措。
探索TON生态系统揭示了一个具有增长和发展空间的多样化项目和代币范围。在模因币领域,这些通常是社区兴趣和社会动力的指标,景象似乎还处于早期阶段。尚未出现拥有强大社区或显著社会增长的杰出命名币。然而,某些代币如$TEPE在上周表现出一些活动,价值增长了100%。其他模因币,如TON FISH、TON INU和DogWifHood,虽然缺乏独特性,但表明了TON模因币部门的萌芽性质。
TON内的DeFi领域设有两个主要的去中心化交易所,这对生态系统的流动性和增长可能至关重要。$STON是领先的DEX,锁定总值为8000万美元,DeDust是第二大DEX,TVL为4900万美元,这些代表了TON上DeFi活动的基础设施。如果Telegram旨在培养一个繁荣的DeFi生态系统,这些平台的成功可能至关重要,因为它们将直接受益于任何流动性增强计划。
在GameFi领域,TON托管了诸如PunkCity和Petcoin等项目。PunkCity以其由Telegram聊天机器人驱动并集成NFT的GameFi生态系统脱颖而出,而Petcoin则推出了一款灵感来自Tamagotchi的GameFi项目Tongochi。
目前TON链上最受欢迎的一些代币包括:
Source: CoinMarketCap
TON市场机会的总体叙述在于其生态系统增长的潜力,这一增长由Telegram庞大的用户基础和将加密货币更深入地整合到其平台的战略举措所驱动。尽管TON上的DeFi和GameFi项目还处于初期,模因币场景尚未成熟,但这一日益增长的生态系统的迹象值得关注。
竞争对手
目前,在加密货币世界中,Layer 1区块链之间存在大量竞争。虽然TON的一些早期竞争对手如Polkadot、Tezos、NXT和EOS似乎正在失去动力,但过去几年中,像Aptos、Sui、Solana、Avalanche和Cosmos等新玩家已经涌现出来。尽管TON成功跻身加密货币排名前十,但保持大市场份额并非易事。
Source: Coingecko
TON的几个关键优势:
- 第五代区块链:TON正在向支持自定义工作链的可分片的权益证明多链系统发展。它几乎可以即时转发各分片之间的消息,并在其网络中保持一切同步。
- 原生分片支持:为真正的可扩展性而建,TON可以支持广泛的应用,旨在处理任何可以在区块链上运行的项目。
- 全面的生态系统:TON提供包括P2P网络、存储和其他服务在内的一系列服务,以构建一个完整的基础设施,提升其实用性和可扩展性。
- 多用途应用的灵活性:TON的设计足够灵活,可以支持从大型私有区块链项目到通用去中心化应用的广泛和具体需求。
代币经济学
Toncoin ($TON),TON区块链的原生加密货币,支持交易和应用,如游戏和收藏品。其代币经济学始于2019年11月,铸造了50亿枚硬币。2020年5月的监管问题暂停了开发,转而关注工作量证明。到2021年5月,TON过渡到主网,继续通过工作量证明分发硬币。2022年6月,TON升级为权益证明网络,提高了安全性和稳定性,凸显出超过1200万个账户、0.6%的年通胀率和显著的验证者参与。
挖矿始于2020年6月并于2022年6月结束,允许公众参与并标志着初始分发的结束。挖矿后,TON启动了Infinity TON Mining Pool以继续参与。作为一个PoS系统,TON的运作现在涉及验证者和提名人,通过Toncoin奖励促进网络增长。
- Market Cap: $22.73 billion.
- Fully Diluted Valuation (FDV): $34.13 billion.
- Circulating Supply: 3.47 billion (67.98% of total)
- Total Supply: 5.11 billion
- Max Supply: Infinite.
看涨因素
- TON与Telegram的整合为采用提供了巨大的潜 在 用户基础,为用户数量增长和dApps开发创造了成熟的环境。
- TON的架构包括其先进的共识机制和如分片等可扩展性解决方案,使其在区块链空间中处于领先技术地位,能够快速有效地处理交易。
- TON的生态系统正在迅速扩展,包括TON存储、TON网站和DeFi应用等各种服务。
- 该项目已从DWF Labs等主要实体获得了显著的财务支持,表明投资者信心强劲。这些投资支持TON的基础设施和应用的开发,推动其增长和创新。
看跌因素
- TON与SEC的监管挑战历史可能带来持续风险,可能影响其运营和未来发展。此外,TON与Telegram的紧密联系意味着Telegram面临的任何法律、公关或经济问题都可能对TON产生连锁反应。这种联系可能影响投资者信心、用户采用率和TON整体市场的看法。
- TON在竞争激烈的市场中运作,有如以太坊和Aptos等重量级项目和新兴项目,需要不断创新以保持相关性并吸引用户。此外,由于TON的独特架构框架,TON虚拟机与以太坊虚拟机不兼容。这意味着TON无法直接利用以太坊广泛的开发工具和去中心化应用生态系统。
- 尽管与Telegram整合,将通讯应用用户转变为活跃的区块链参与者虽然充满希望,但仍存在不确定性。缓慢的生态系统发展可能会削弱其潜力。
- 如果通胀机制未能正确校准,可能导致过多的代币供应,降低单个代币的价值,可能导致投资者兴趣下降。
TON 拓展知识
1、无手续费交易
这是TON 2024年路线图中最引人注目的里程碑。没有其他主要链提供无手续费交易,因此TON有可能革新区块链领域,并吸引更多来自其他生态系统的用户。
在每个区块链中,用户必须为其交易支付gas费用。区块链协议无法取消gas费用,因为它们防止垃圾邮件发送者每秒发送数千个交易而导致网络堵塞。
可能TON将对某些情况下的gas费用进行补贴,例如Telegramwallet或USDT转账,以吸引更多用户在日常需求中使用TON。想象一下,你可以在Telegram中向你的朋友发送5美元,而无需询问他的信用卡号或wallet地址,更重要的是,这是免费的。
2、质押奖励的变化
1)验证人和共识人分离
这是TON可扩展性的一项重大升级。共识人是指收集交易、验证交易并将其组合成一个区块的过程。为此,节点存储并不断监视TON区块链中所有地址的所有余额。
TON计划到2028年将5亿Telegram用户引入,并利用分片技术提供足够的交易执行时间和低交易费用。通过分片,区块链被分割成几个分片链。2个分片链提供2倍的吞吐量,4个分片链提供4倍的吞吐量,以此类推。
每个分片链将有自己的验证人子集来收集和验证区块。为了确保安全性,这些验证人必须经常在子集之间进行随机轮换。这里出现了问题:随机轮换的情况下,验证人将不得不存储每个分片的状态,而不仅仅是自己所在分片的状态。存储100万个账户的状态需要强大的服务器,而将500万个账户的状态存储在一个地方是不可能的。
为了解决这个问题,TON团队提议将验证和收集分为两个角色:Collators可能只存储其分片链的状态并收集区块,而Validators仅在一段时间内分配给该分片链来验证和签署区块。负载和风险将被平均分摊,TON将能够扩展以满足数十亿用户的需求。
在官方文档中,并没有提到质押奖励的问题。虽然只有验证人在区块验证中承担风险,但收集人也应该因为存储状态和生成区块而获得奖励。
尽管验证过程变得更加复杂,但TON的质押年化收益率不会改变,Tonstakers的流动质押仍将像现在一样有利可图。
2)分片指南和工具
得益于负责的杰出开发人员,TON将成为首批有效利用分片的区块链之一。中心化交易平台、支付系统,甚至TON的服务和应用程序都需要特殊的工具集和文档来实现分片支持,因为这是他们不熟悉的技术。这就是为什么TON开发人员希望在不久的将来发布这样的工具的原因。
3)惩罚优化
惩罚是对表现不佳的验证人的一种惩罚方式:缺失区块、经常离线,甚至试图将欺诈性 交易放入区块中。
目前,TON使用投诉机制来惩罚行为不端的验证人。任何网络参与者都可以提供证据并追究不良验证人的责任。
惩罚优化应该带来一个更好的系统,用于检测和惩罚行为不端的验证人,增强TON的稳健性。这将分为几个步骤实施:首先,流动质押协议不受验证人惩罚的影响,用户的奖励将得到保证。然后,惩罚将分布在由流动质押协议提供的TON上,略微降低平均年化收益率。
4)选民和配置合约更新
TON的质押、流动质押和链上治理都是通过智能合约实现的。Tonstakers还使用这些合约来汇集TON,向验证人提供TON,并在我们的用户之间分配奖励。
选民和配置合约的更新将允许我们的用户对网络提案进行投票,使网络更加开放,并增加每个用户的价值。
3、去中心化金融
我们将这些变化放在一起,因为如果结合起来,它们将对DeFi生态系统产生积极影响。
1)TON稳定币工具包
除了名称之外,文档中没有对其具体内容进行解释。我们可以猜测,稳定币工具包将允许任何人发行与当地法定货币挂钩的算法稳定币,如英镑、欧元、新西兰元等。
考虑到TON与Telegram的整合、内置wallet以及最近决定与频道所有者分享TON的广告收益,我们可以假设Telegram可能会添加使用当地稳定币进行内置服务支付的功能。
2)Jetton桥
TON已经与以太坊和BNB链建立了桥梁,用于桥接$TON和诸如ETH、BNB和USDC等热门币种。
Jetton桥将允许用户将类似tsTON的TONToken发送到其他链上。为什么不在Uniswap上添加tsTON呢?
3)以太坊、BNB和比特币桥
尽管我们有第三方桥梁,但在发行额外货币方面,推出官方桥梁将是合乎逻辑的。
4)额外货币
$TON是原生Token:用于质押和支付gas费用。例如,用于交易$TON的功能代码已内置在TON协议中,并且余额保存在账户中。
Jettons(例如USDT和tsTON等常规Token)通过第三方智能合约操作,并且不能替代燃气费用和质押的$TON。用户的余额存储在这些合约中。
额外货币将允许TON用户创建类似原生Token的Token,这些Token也将存储在账户中。额外货币和Jettons之间最显著的区别是,额外货币的交易应该比Jettons便宜2-3倍,因为它们将在没有合约调用的情况下发生。
发行类似桥接的比特币和以太坊或原生USDT等主要Token作为额外货币,将使得与TON合作更具优势,并将吸引更多新用户使用TON。想购买比特币、以太坊和BNB?TON将在一个平台上提供它们。
写在最后
源自流行的通讯应用Telegram,TON迅速在顶级Layer 1区块链中声名鹊起。尽管它迅速成为前十大加密货币之一,但TON未来的道路仍充满挑战。区块链世界竞争激烈,新入局者如Aptos、Sui、Solana、Avalanche和Cosmos都在搅动局面。这些新老参与者意味着TON必须努力保持强大的市场存在。
展望未来,TON与Telegram的联系为其增长提供了巨大的机会。得益于Telegram庞大的用户群体,TON处于一个加速采用和鼓励新的去中心化应用创建的有利位置。
随着TON在区块链世界的发展,其未来的成功将取决于跟上创新步伐,吸引开发者参与,以及最大化其与Telegram的特殊联系。前方有很多可能性,TON旨在改变区块链使用方式的目标可能使其成为促使更多人使用区块链技术的关键参与者。
今天给大家分享的是什么是TON币和TON未来发展的详细解析,看完此篇文章希望大家对TON币有新的认知。
相关攻略
TON以230亿美元的市值将自己定位为一个具有强大用户基础的重要Layer 1区块链,这种潜力源于Telegram的独特位置,它是一个拥有全球数百万用户的通讯应用,其中许多用户已经参与加密货币领域
TON是一个权益证明区块链,由Telegram Inc通过TON基金会间接提供支持,它通过一种称为无限动态分片(infinite dynamic sharding)的模式进行水平扩展,在测试环境下管理,获得了超过100k TPS(Solana为60k TPS),我们认为该链的原生代币目前被低估了,
热门专题
热门推荐
在数字货币快速发展的今天,如何选择一个靠谱的交易平台,往往是新手投资者迈出的第一步。面对市场上琳琅满目的交易所APP,从安全性、易用性到功能特色,究竟该怎么选?下面,我们就来梳理一下2026年主流的数字资产交易平台,帮你从多个维度看清它们的核心特点,无论是想尝试简单的现货买卖,还是计划涉足合约交易,
从音乐人到AI药物研发创业者:Aloe Blacc的跨界创业之路 近日,美国知名创作歌手Aloe Blacc做客TechCrunch旗下知名播客Equity,分享了他从音乐界成功跨界至AI驱动抗癌药物研发领域的独特经历。尤为引人关注的是,他创立的AI医药公司至今未进行任何外部融资。在访谈中,他深入阐
AI文生视频:从“猎奇玩具”到“生产力工具”的疾速进化 还记得几年前全网疯传的“威尔·史密斯吃意大利面”吗?那段画面扭曲、动作诡异的视频,一度成为AI文生视频技术稚嫩期的经典注脚——与其说是创作,不如说是一场数字世界的“恐怖谷”体验,离实际应用相距甚远。 然而,技术的演进速度总是超乎想象。过去一年,
百度开源文生图模型ERNIE-Image:消费级显卡畅享顶级文字生成效果 2024年4月15日,百度文心大模型团队正式宣布开源其参数规模达80亿的文生图模型ERNIE-Image。该模型最引人注目的优势在于,仅需24GB显存的消费级GPU即可实现高效部署与运行。同时,团队还发布了推理加速版本ERNI
欧亿交易所现货交易时间:如何理解其全球化设计逻辑? 在数字资产交易的世界里,交易时间的设定绝非小事。它直接关系到投资者的操作空间能否打开,以及整个市场的流动性是否充沛。作为行业内的头部平台,欧亿交易所(OYEX)在现货交易时间上的安排,可以说是一份深思熟虑的“全球时区解决方案”。它的设计,精准地瞄准

















