链抽象是什么?热门币种与项目盘点
链抽象是什么?链抽象给我解决什么问题?未来链抽象讲如何?链抽象有哪些项目?下面菜鸟下载小编将给大家带来链抽象的全面解读,让大家对链抽象有个更好的认知!也让大家对2024链抽象有个更好的认识!
最安全的虚拟币交易平台推荐:
- OKX(欧易交易所)>>>进入官网<<< >>>官方下载<<<
- Binance(币安交易所)>>>进入官网<<< >>>官方下载<<<
1、前言
加密行业充满着变化,为数不多的不变事项之一就是区块链的数量在不断增长。无论是以太坊L2、应用链,还是alt L1,似乎一直都有大量的新的区块链层出不穷。
虽然不同的区块链为用户提供了许多不同的选择,但它也为开发人员和多链用户带来了挑战。越来越多的链会产生流动性和使用率的碎片化问题,让用户体验受损——这对多链用户和应用开发人员来说都是非常糟糕的事。
可以说加密货币如今的多链局面是基础设施迭代和激励失调的若干故事之一。自从引入PoS共识机制以来,加密世界里区块链的数量呈现爆炸式增长。与比特币PoW共识机制相比,PoS大大降低了启动和保护新网络的障碍,催生L1领域创新项目的寒武纪式爆发。为了解决可扩展性的三难困境,我们有了Solana、Cosmos及其应用链,Berachain及其PoL共识机制,以太坊L2和欺诈证明等,各自都有自己的独特创新方式。
虽然创新可能是区块链爆炸式增长背后的主要驱动因素,但激励的失调也有一定责任。基础设施的交易溢价高于应用程序,因此,在决定构建什么和在哪里构建时,开发人员会考虑到估值的波动。这种激励失调导致了无数各种各样的区块链或协议“拥有自己的堆栈”,这在很大程度上致使我们身处如今这样的一个加密世界。
什么是链抽象?
Near联合创始人最近抛出了“链抽象”的概念,简单理解:模块化把区块链不同功能层分离成结算层、DA层、执行层、Rollup层等等,这大大刺激了链构建市场的繁荣,但于此同时会使得链之间流动性、应用、用户等更加分散,给普通用户甚至开发者都带来了巨大的门槛。
“链抽象”就是通过构建通用全能智能合约来解决不同链之间的跨链通信、资产资产转移、以及跨链智能合约调用等interoperability问题。
常见的全链互操作性问题主要有两种:
1)非同类智能合约链之间的通信问题,比如,如何让Bitcoin这类UTXO非智能合约平台和Ethereum这类账户智能合约类平台建立有效的通信连接?
2)跨链资产的非Wrap方法转移问题,Wrap方法是常见的跨链桥解决方案,但这类方案的手续费等摩擦存在极大的资金损耗问题且通常还伴有较大的资产多签管理中心化风险。
2、模块化和rollup的兴起
模块化的概念是一个相对较新的概念,它是由Mustafa Al-Bassam于2019年在一篇题为“LazyLedger:具有客户端智能合约的分布式数据可用性账本”的学术论文中首次提出的。在这篇文章中,他概述了一种区块链设计理念,将网络共识和数据可用性函数与交易结算和执行解耦。
模块化的好处是专业化,无论是可负担的DA(数据可用性)还是链下执行。与亚当•斯密(Adam Smith)假定劳动分工是经济增长的源泉类似,专业化(劳动分工)通过提高效率推动可扩展性(增长)。
2020年10月2日,Vitalik转向rollup将其作为以太坊的主要扩展解决方案——rollup是“模块化兴起”的自然延伸。以太坊的最终目标是成为具有全球协调性的金融层,实现这一目标需要规模的扩展。然而,考虑到可扩展性的三难困境,以太坊以牺牲可扩展性为代价,对去中心化特性和安全性进行了优化。通过将多个交易打包成一个交易包,然后将该交易包提交到以太坊主网,rollup增加了交易吞吐量同时降低了交易成本。这种方法最大限度地减少了链上处理的数据量,从而实现了更快、更便宜的交易。然而,随着rollup数量的增加,与以太坊生态交互的复杂性也会相应增加,因为需要构建额外的基础设施,才能将rollup与生态内的其余部分相连。
Celestia的可扩展性通过其独特的数据可用性采样(DAS)方法得到增强。这使得网络可以随着更多轻节点的加入而扩展,从而在不影响安全性或去中心化程度的情况下实现更大的区块。
3、链抽象
为了超越Web2,Web3 UX(用户体验)需要提供绝对更好的体验(考虑到转换成本)。这就是链抽象的用武之地。
作为一种理念,与其说链抽象是实现最终目标的方法,不如说它本身更接近于最终目标。因此,“链抽象”是一种用户体验,任何组件/改进都可以被认为致力于“实现链抽象的未来”。
想要在如今的加密世界成为一个多链用户,就需要在许多链之间架起资金桥梁,穿梭于复杂的UI(用户界面),使用许多不同的代币支付交易,每种代币都有自己的风险特征。用户需要与加密经济的各种“管道”进行交互,这是个繁琐复杂的体验——传统金融中的等效“管道”将是在FedWire(美联储资金转账系统)上进行交易。从Web2 UX类型的最终目标考虑链抽象,有两个关键痛点需要解决:Web3 UX的复杂性,以及用户和流动性的碎片化问题。
4、Web2中的抽象
在计算机科学的语境中,抽象的定义如下:
从用户体验中简化或消除技术复杂性,产生隐藏这些细节和过程的技术。这些复杂性仍然存在并发挥作用,但对用户来说是不可见的。
在Web2世界中,通过隐藏各种操作的技术复杂性并向用户呈现简化的界面,抽象在创建用户友好的无缝体验方面发挥了至关重要的作用。例如,用户通过浏览器与网站交互,而不需要理解HTTP、TCP/IP或DNS等底层协议是什么。用户只需打开Outlook,编写电子邮件,然后发送——他们完全不知道他们的电子邮件与SMTP等发送协议和IMAP/POP等接收协议进行了交互。Web托管和云服务抽象了服务器管理、数据复制和负载平衡,为轻松部署和管理应用程序提供了用户友好的界面。身份验证和授权过程(包括密码哈希和会话管理)隐藏在简单的登录界面之后。像PayPal和Stripe这样的在线支付服务抽象了安全加密、欺诈检测和银行网络通信,支持用户进行毫不费力的交易。最重要的一点是Web2提供了一种非互联网原生用户也可以浏览的体验,Web2对抽象的关注使这项技术变得易于访问。
谷歌作为首选的搜索引擎,可以被认为是终极的抽象。通过作为互联网的广泛指南,它简化了信息检索过程,允许用户输入搜索请求,而无需了解复杂的搜索算法或网络爬行过程。谷歌的算法索引了数十亿个网页,并根据相关性对它们进行排名,从而将最重要的结果呈现给用户。这种抽象意味着用户无需了解关于SEO、HTML结构或网络托管的技术知识,因为Google将这些复杂性隐藏了,并提供了直接的、系统性的搜索结果。此外,谷歌还提供了前面提到的大部分服务——邮件(Gmail)、写作(Google Docs)、存储(Google Drive)等等。通过一个可访问的统一界面,谷歌通过将各种功能集中到一个高度凝聚的生态中,进一步增强了用户体验。
我们来进一步更清楚地了解这一点:Web2由许多协议组成,这些协议相互操作,就抽象需求而言,Web2与Web3在“底层”并没有太大的不同。对于一般的Web2用户来说,并不需要理解这些协议,这种简化的用户体验可以作为链抽象的指路明灯。
5、正式定义
链抽象——“免除多链交互所需的手动过程的用户体验”
让我们来看链抽象试图解决的问题:
桥接——用户需要将价值连接到不同的链上,这既带来了重大的用户体验摩擦,也带来了安全风险。
gas代币——用户需要在不同的链上获取并管理不同的代币来支付gas费。
帐户和wallet碎片化——用户需要与多个帐户进行交互才能访问其全部余额。这个问题在非EVM生态中更加严重,因为需要单独的地址和wallet。
流动性碎片化——随着区块链数量的增加,流动性分散,并进一步被隔离在这些链上。
6、碎片化问题
如前所述,激励失调,以太坊以rollup为中心的路线图,以及应用链、特定应用rollup及“拥有自己的堆栈”模块化的普及,导致了流动性和用户碎片化的加剧,以及统一流畅的用户体验的解体。
通常,“单体架构”的支持者会以Solana和其他非EVM链(如Sui和Aptos)为例,展示它们为用户提供的简洁性。
如果用户将资金桥接到Solana上,他们通常只需要与一种形式的USDC和一种形式的SOL进行交互。由于Wormhole和Axelar USDC早已存在,Solana在USDC的可互换性方面存在自己的问题,但这些问题在很大程度上已经得到了解决或改进。Solana“生态”指的就是Solana和建立在其上的应用程序。(目前)还没有L2,也没有必要通过桥接来获得更多的流动性或不同的应用程序子集。
相比之下,当用户登录到以太坊生态(包括rollup)后,他们会遇到各种形式的USDC和各种形式的ETH。例如,尽管Optimism上的ETH和Arbitrum上的ETH在所有的意图和目的上都是相同的资产——两者都使用各自的规范桥接器从以太坊主网桥接过来——但它们不能互换使用。某些应用程序只在Optimism上运行,而其他应用程序只存在于Arbitrum上。出于所有实际目的,Optimism上的ETH和Arbitrum上的ETH位于完全不同的链上,具有不同的生态和不同的用例。
即使在wallet层面,二者也被视为不同的资产。像Rabby和Rainbow这样的新兴wallet已经努力在wallet层面上模糊和抽象资产。尽管如此,用户还是会发现自己管理的资产是“可替代的”(实际上几乎以一种不可替代的方式),跨多个链和rollup。
这种差异在非rollup层面上更为明显。对于非EVM链(例如Solana、Sui、Aptos)和非以太坊EVM L1(例如BNB和Avalanche C-Chain),用户还必须处理非原生资产(axlUSDC、axlETH等)。
从理论上讲,如果rollup履行了他们的承诺,完全剥离以太坊用户,并在以太坊之上成为他们自己的“单体”链,那么就不需要桥接和寻求流动性。然而,事实并非如此。三个最大的rollup:Arbitrum、Optimism和Base,每个都有不同的生态、用例和用户。Optimism已经转向增加额外的模块化级别:凭借超级链(稍后详述)。Arbitrum主要专注于DeFi(特别是永续合约和期权DEX),最近随着Xai和Sanko的推出,越来越多地关注L3(Arbitrum自己的额外模块化层)。Base则主要专注于SocialFi应用。
可以看到,“通用”L2已经开始开发它们自己的特定焦点和用例。想玩游戏的用户必须先桥接到Arbitrum,然后再桥接到Xai或Sanko。如果同一个用户想要在Farcaster上进行Degen打赏或在friendtech上购买钥匙(key),他们就必须桥接到Base。如果用户想要使用Synthetix,他们将必须桥接到Optimism。最终的结果就是高度碎片化,而这并非有意为之。一般来说,每个通用L2都应该致力于提供各种各样的应用程序,以满足用户的每一个需求:在模块化设置中提供单一的体验。但事实并非如此,原因有二:
由于base rollup的TPS较低,特别是在游戏方面,rollup必须采用某种形式的模块化架构将执行转移到其他环境(如L3)。
由于不同的激励机制和其他将用户和开发者引入其链上的方法,每个通用rollup都在不经意间形成了不同的文化和生态。
L1也是一样。有些应用程序和用户只存在于Avalanche C-Chain或BNB或Sui和Aptos上。
碎片化问题不仅会影响到用户,还会影响到执行层和协议本身。由于碎片化,执行层的收入和MEV会被rollup(在MEV的情况下)或其他链吞噬。随着执行层之间竞争的加剧,这一点变得更加重要。
对于协议来说,情况非常具有挑战性,因为它们必须在众多链上启动,并试图在所有链上引导流动性和用户。这对于新产品来说尤其困难,因为它们的目标是获得尽可能多的用户。此外,协议运行的每个底层链和每个桥接集成都会增加复杂性并加大安全风险。
总的来说,加密世界内部的碎片化问题,特别是在以太坊中,碎片化正处于历史最高水平,这导致了不太理想的用户体验和流量。
解决碎片化问题:链抽象
这种碎片化问题催生了链抽象理念的诞生和发展。如前所述,我们将链抽象作为最终目标:加密用户可以获得实打实优化过的更好体验,而不必处理与桥接,gas支付,复杂UI和多链wallet管理相关的众多问题。
为了达到链抽象的最终目标,已经进行了大量尝试,从综合解决方案(如AggLayer、Particle Network和OP Superchain)到组件解决方案(如意图网络和桥接聚合器)。
通常,具有讽刺意味的是,链抽象的关键问题之一一直都是链抽象解决方案的碎片化。通常,我们看到链抽象解决方案试图“拥有”被抽象的链。例如,Polygon的AggLayer和Optimism的Superchain都试图通过统一流动性、消息传递、桥接或其他组件来抽象rollup碎片化问题。然而,两者都需要链选择他们的解决方案,这就伴随着激励失调的问题。最后,往往所有链都想拥有自己的堆栈。
此外,它们不能很好地协同工作。虽然Polygon AggLayer上的rollup受益于统一的流动性,而Superchain的rollup则受益于统一的消息传递和可互换的应用程序和资源,但如果用户希望同时与两者交互,他们仍然会面临糟糕的用户体验。
除了一些抽象解决方案的碎片化问题,特别是在组件级别,链抽象面临的另一个问题与处理方式有关。
现实情况是,链抽象是一个多方面的问题,可以通过许多不同的角度来解决:既包括应该解决哪些问题,也包括应该如何解决这些问题。
在概述应该如何处理链抽象方面已经做出了一些强有力的努力,其中最突出的就是Frontier Research提出的CAKE框架。我们强烈建议读者自己通读CAKE框架,但大体来说,Frontier概述了链抽象关键元素(CAKE)框架由三个基础设施层组成:许可层、solver层和结算层。
许可层是指用户将wallet连接到协议和应用程序并提交意图的地方,用户在此签署消息。许可层负责识别用户的资产并执行交易。
solver层包括solver(求解器)和fulfiller(执行者),他们根据根据用户的资产和意图估算的费用和执行速度提供报价和执行意图。
结算层确保用户的交易。如果交易被设置为发生在与原链不同的链上,它将资产桥接到该链上并执行。
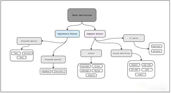
与CAKE框架相比,我们认为更实用的方法可以帮助将链抽象的发展情况可视化。简单来说,我们将链抽象解决方案分为两大类:综合解决方案和组件解决方案,每一类都有进一步的子类。
7、综合设计空间vs组件设计空间
考虑到链抽象(CA)一词非常模糊,我们来将设计空间一分为二——综合CA解决方案和组件CA解决方案。综合CA解决方案被定义为寻求抽象多个摩擦的解决方案,为CA提供“全栈”解决方案。就用户体验而言,综合解决方案类似于单体区块链。组件解决方案是试图解决单个问题的解决方案,为更大的解决方案做出自己的贡献。值得注意的是,本报告并没有深入研究每一个与链抽象相关的解决方案。链抽象是一个宽泛的概念,更像是一个动机和最终目标,而不是一个类别。下面讨论的协议、网络、基础设施层和EIP有助于澄清和表示某些类型的解决方案是如何帮助链抽象的。在过去的几个月里,人们针对链抽象进行了广泛的研究,最近的几个加密峰会上有很多关于链抽象的讨论,在大会期间,许多协议、基础设施项目和研究人员都以这样或那样的方式关注着链抽象。
8、综合解决方案
在综合解决方案设计领域有几个大公司——NEAR、Particle、Okto、Polygon AggLayer和OP Superchain。这5种解决方案可以进一步细分为与生态无关的解决方案(NEAR、Particle、Okto)和特定于生态的解决方案(AggLayer和Superchain)。简言之,二者之间的区别在于CA解决方案的范围。
Polygon AggLayer上的所有链都通过一个桥合约连接起来,这使得这个生态中的链之间的价值转移没有摩擦,但是这样的用户体验仅限于Polygon CDK L2的用户。OP超级链的设计与此类似,一个统一的桥合约将生态中的所有链连接起来,使它们之间的价值转移变得相当简单。与生态无关的解决方案提供了一种不局限于各自生态的解决方案,用户能够在不同的链之间转移价值并在不同的链上进行交易。这三种与生态无关的解决方案都抽象地执行了代表用户在其他链上转移资产的角色——本质上来说,这就是它们的主要产品。
像NEAR这样的链抽象解决方案自2018年以来一直在筹备中,而其他协议对于抽象领域来说还相对较新。考虑到大多数CA解决方案仍处于开发过程的早期阶段,以及各种方法的差异性,很难选出一个领头羊。在这个领域筛选领头羊,可以考虑各协议的主要产品的使用量,再一次考虑到这些协议仍处于早期发展阶段,这个时候进行比较确实为时尚早。
(1)Particle
作为所有链上用户的结算和协调层,Particle的模块化L1(可以被认为是底层基础设施层,而非通用L1)旨在为加密用户提供链抽象体验。
Particle的主要产品是Universal Accounts(通用账户)——允许用户在所有链(EVM链和非EVM链)上使用单一地址、账户余额和交互点进行操作,同时抽象gas并统一流动性。基于Cosmos SDK创建, Particle本质上是模块化的,因此在将验证和数据可用性等关键功能外包给专业参与者的同时保留了主 权。本质上模块化是指其通过可互换的独立模块来处理区块链操作的不同方面的能力。这允许Particle保持对其核心功能和治理的控制权,同时还能够适应和发展其模块。
Particle依赖于3大核心模块:
通用帐户:这些帐户提供单一的交互点、用户地址和跨所有链(EVM和非EVM网络)的余额。
通用流动性:通过跨链原子交易和互换的optimistic执行,统一所有链的流动性。这允许用户与新链无缝交互,即使他们并不持有代币。
通用gas:允许用户使用任何代币进行跨链交易支付。
通用流动性
Particle网络的通用流动性充当支持无缝的原子跨链交互的底层,实现通用账户内余额的统一。通过通用流动性的实现,使用跨链应用程序的用户拥有类似于与单链交互的体验。
通用流动性——一个典型例子:
用户A想用自己的USDT购买链4上价格为1 ETH的NFT,USDT随机分布在链1、链2和链3上。
通过点击“购买”按钮,用户将涉及5条链(链1、链2、链3、链4和Particle网络)的UserOperations打包成一个签名发送给Particle L1。
在执行上述签名后,链1、链2和链3上的USDT通过相应链的DEX(去中心化交易所)兑换为中间代币,例如USDC。
链1、链2和链3上的USDC被发送给流动性提供商(LP)。
LP释放链4上的USDC。
链4上的USDC通过链4上的DEX兑换为ETH。
链4上的ETH用于购买NFT。
万能账户
Particle的通用账户在Particle的链抽象产品中起着核心作用,它们为用户提供跨多链生态的单一地址、余额和交互点。Particle通用账户利用通用流动性自动执行跨链原子交易,并从用户的跨链余额中汇集资金,以满足给定操作的条件。通用账户为用户提供了EVM和非EVM生态内的统一界面,并为他们提供了在任何区块链上储存和使用资金的能力。通用账户的核心是Particle通用流动性技术,它基于每笔交易自动协调跨链交易。Particle网络充当这些交易的结算层。
通用帐户本质上是附加到预先存在的EOA(外部地址)的ERC-4337智能帐户实现。实现Particle的通用SDK的协议将分配或解析附加到给定EOA地址的通用帐户,通过使用Particle网络的模块化智能wallet即服务的社交登录进行查询。该帐户然后被用作与应用程序交互的核心接口,以及利用Particle网络SDK的任何其他应用程序。
关于最终用户的假设示例:
Alice发现了一个玩赚dApp。该dApp托管在Arbitrum上,并利用Particle网络的通用SDK来实现通用帐户。
Alice开始使用该dApp。她wallet里的资产(Polygon原生)用于基本的dApp交互。桥接是自动的,在交互时自动执行。
玩了一会儿后,Alice赚了一些代币。她用这些钱买了一个NFT作为送给她朋友Bob的生日礼物。她不知道的是,该NFT托管在Optimism上。她可以无缝地将钱发送到Bob的通用账户。重要的是,在她的整个经历中,Alice只使用了一种gas代币。
Bob决定抵押Solana上的NFT进行贷款,并用所得款项购买一个meme比特币序数(Bitcoin Ordinal)。他在几分钟内通过同一个账户点击几下就完成了这一切。
比特币、Particle和账户抽象(AA):
铭文(inscriptions)和序数(ordinals)的引入开启了比特币L1活动的复兴。
各种比特币L2已经出现,将计算限制扩展到比特币基础链之外,这方面的例子包括与EVM兼容的BTC L2,如Merlin、BEVM和bSquared。这代表了比特币和整个行业的飞跃,但是它们的设计和支持性基础设施在跨网络交互时仍然会导致wallet和UI/UX层面出现相当大的摩擦。
这就是Particle和BTC Connect的用武之地,他们的目标是解决摩擦,同时为比特币带来账户抽象的好处。BTC Connect通过统一用户的比特币账户和基于EVM的智能账户,实现比特币网络上的账户抽象。这是通过将比特币wallet作为比特币L2或EVM网络上智能账户的Signer(签名者)来完成的,让用户现有的比特币wallet成为唯一的交互点。该架构利用EIP-4337设计(支持多签名wallet、社交恢复和wallet层面更复杂的交易逻辑)和EVM兼容链,引入了智能账户、Paymaster、Bundler和独特的特定于比特币的wallet连接模式。
因此,智能账户和原始比特币wallet上的所有交互都可以通过比特币wallet接口进行控制。BTC Connect扩展了比特币wallet的功能。使用单个比特币wallet,用户可以发送原生BTC交易,与序数交互,并在兼容的EVM dApps和比特币L2上执行逻辑。
这使得比特币生态中的builder(建设者)可以为用户提供无gas交易、账户可编程性和许多其他抽象功能。
比特币wallet的公钥用于执行原生BTC交易,并生成EVM EOA。该EOA用于创建一个以比特币wallet为签名者的智能账户,因此比特币wallet签名与EVM兼容。
(2)NEAR
NEAR正在开发一个全面的链抽象堆栈,聚焦账户聚合(Account Aggregation)。通过单个帐户和接口在任何区块链上进行交易的能力是链抽象的关键组成部分。这将为app用户清理Web3碎片,并提高他们跨网络或跨应用程序流动的能力。
NEAR账户聚合包括3个核心技术:
NEAR帐户—NEAR是使用原生帐户抽象构建的,因此NEAR帐户映射到人类可读的帐户名称,而不是公钥哈希值。此外,NEAR帐户可以为不同的功能持有多个具有不同权限的密钥。FastAuth为用户提供了一个类似Web2的引导流程,用户使用电子邮件注册,无需管理私钥。而FastAuth账户和密钥是通过生物识别“Passkey”安全特性(想想FaceID)来保护的。用户还可以通过多方计算(MPC)恢复服务随时使用电子邮件恢复帐户。
链签名——这允许任何NEAR账户控制其他链上的地址。使用链签名,NEAR MPC网络是其他链上交易的签名者,无需管理不同的wallet和私钥。MPC签名允许多个独立节点使用非受信方单独生成的密钥shares对消息进行签名,而无需在任何地方集合它们。
意图Relayer(中继器)——为了追求顺畅的用户体验,用户应该能够在NEAR网络上进行支付,然后能够在其他链上交易价值。有了意图relayer,用户可以指定他们想要做什么,而不需要知道具体是如何完成的。意图中继网络的任务是监视来自MPC服务的响应,处理已签名交易,将它们提交到各自链,然后完成最终交易。
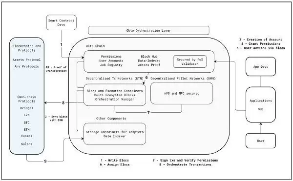
(3)Okto
Okto是一个中间件解决方案,旨在为开发人员和最终用户简化Web3的复杂性。它抽象了区块链交互的复杂性,使其更容易构建并使用去中心化应用程序。Okto认为需要一个端到端解决方案来同时解决开发体验和用户体验方面的挑战。出于此目的,他们推出了一个编排层(Orchestration Layer),它可以抽象Web3的复杂性,并通过解决碎片化问题的三方面挑战(流动性、技术标准和用户体验)来解决开发/用户体验。
Okto编排层的组件:
Okto Appchain——一个中间件链,在不持有用户资产或总锁定价值(TVL)的情况下协调交易。它作为一个基于rollup的应用链,从底层安全/可扩展的区块链继承信任。关键的子组件包括Bloc Hub和一组统一的应用程序开发API。
去中心化wallet网络(DWN)——支持由MPC进行安全保护的统一的wallet账户,并允许基于用户许可的委托签名,支持EVM和非EVM链。
去中心化交易网络(DTN)——跨多个区块链协调异步交易管理,并处理用户操作的子交易,包括nonce管理、gas费用估算和数据索引。
Okto的目标是通过它的编排层提供一个链抽象解决方案,它由应用链、DWN和DTN组成。这一层抽象了标准、链和协议的复杂性,提供了一致的开发体验。它允许开发人员使用更简单的原语和更好的用户体验构建dApp,专注于他们的核心产品,而与链相关的复杂性则交由Okto来管理。
9、特定生态解决方案/聚合区块链
聚合区块链可以被认为是一种区块链扩展解决方案,它提供了链抽象这一辅助优势。可以理所当然地说,我们将发现自己来到一个多链世界,目前还没有哪一条链能够支持实现大规模采用所需的吞吐量。为了扩展区块链,我们需要增加对流动性和共享状态的访问——如果增加区块空间会破坏流动性,那么它就不是一个可行的解决方案。这就是聚合区块链背后的理念。
(1)Polygon AggLayer
在深入研究Polygon AggLayer之前,我们有必要来快速浏览一下Polygon生态:
Polygon = 一个聚合区块链全球网络
AggLayer(统一流动性)= 一个通过聚合来自所有关联链的证明来统一多链网络流动性的协议,确保近乎即时的跨链原子交易的安全性。
Polygon CDK(扩展)= 一个模块化的开源工具集合,允许开发人员部署他们自己的主 权ZK(零知识证明)驱动的L2,或者允许现有的L1和L2链迁移到AggLayer。
Polygon从不同的角度阐述链抽象理念,他们的统一桥合约通过使用ZK技术提供了集成(单体)和模块化架构的好处。AggLayer是CDK链连接的互操作性层,可实现无缝高效的跨链通信和统一流动性等功能。这在不牺牲主 权的情况下,在聚合链之间实现了统一的加密安全和原子可组合性。Polygon声称,与TCP/IP类似,AggLayer将把区块链格局统一为一个由具有零知识安全保障的L1和L2链组成的网络。
AggLayer的功能分为三个阶段——假设链A是一个在Polygon生态中运行的ZK驱动链:
预确认:链A向AggLayer提交新区块/交易包A1的header(区块头)以及轻客户端证明。header文件包含对A1所依赖的所有其他块和交易包的承诺(Bi、Ci等)。当不含有有效性证明的新交易包被接收时,它会被AggLayer认定为是“预确认的”。
确认:链A或A的任何完整节点生成A1的证明并将其提交给AggLayer。一旦证明被AggLayer验证,如果它所依赖的所有交易包也被确认,则A1被确认。
最终确定性:在A1被确认后,它的证明与来自其他rollup的交易包一起汇集成一个单独的证明,并发布到以太坊上。该聚合证明强使依赖链状态和交易包一致。
无缝、高效的跨链通信以及统一的流动性——实践中:
设想这样一个例子,链A上的Alice想要锁定或燃烧区块A1中的一些代币,以便铸造资产并将这些代币转移给链B上的Bob。链B需要等到这些A1在以太坊上被最终确认,并提供有效证明,然后才能铸造资产,这个过程很慢。AggLayer通过允许链B暂时假定A1是有效的并将在以太坊上被最终确认来解决这个问题。链B的排序器在向AggLayer提交之前,将声明的链A状态根A1作为B的区块头(B1A1)的依赖项提交给它,将链B构建B1所需的延迟从20分钟降低到了几秒钟。
AggLayer的统一桥接在以太坊上为所有关联链提供一个桥接合约。每条链都有统一桥根的本地副本,从而实现跨链交易,不需要退出到以太坊,没有第三方桥接的安全风险。AggLayer还包含了一个bridgeAndCall() Solidity库——这允许开发者部署在不同的链上执行调用的程序逻辑。用户可以将资产转移到不同的链上,也可以触发目标链上的合约。理论上来说,这提供了类似于单体链的用户体验。
那么,AggLayer是如何支持链抽象的?从高层来看,AggLayer将实现近乎即时的原子交易和整个生态范围内的统一流动性,创造更好的资本效率,并提供改进的用户体验。连接到AggLayer的L1和L2可以利用统一的流动性,开发人员可以接触到更广泛的用户,用户则可以通过类似于Web2的用户体验进行交互。
(2)Optimism Superchain
OP超级链是一个共享桥接、去中心化治理、升级、通信层等的链网络,所有这些都建立在OP Stack上。超级链的推出将OP主网和其他链合并为一个统一的OP链网络(许多链形成超级链)。与多链设计不同,构成超级链的一部分链是标准化的,并打算用作可互换的资源。因此,可以构建以整个超级链为目标的应用程序——抽象应用程序运行其上的底层链。
OP堆栈:
数据可用性(DA)层规定了基于OP Stack的链的原始输入主要来自于以太坊数据可用性。
排序层控制如何收集和转发用户交易,通常由单个排序器来管理。
派生层将原始数据处理为执行层的输入,主要使用rollup。
执行层定义系统状态结构和交易函数。EVM是中心模块。
结算层允许外部区块链通过基于证明的错误证明来查看OP Stack链的有效状态。
10、组件解决方案
(1)Intent(意图)
意图是一种订单,用户来指定期望的结果,而非特定的执行路径。用户不需要详细说明交易的每一步,而是简单地陈述他们想要实现的目标。然后,被称为“solver”或“filler”的外部代理会竞相寻找最有效的方式来实现这一意图,通常是收费的。它们可以被视为类似于限价订单,但可以应用于各种情况(不仅仅是交易),如桥接。
一般来说,意图协议遵循类似的结构:
意图由用户提交。每个意图都带有与用户目标相关的规范:期望大小、目标链、目标资产、请求的价格、期望的solver(针对某些意图网络)等。
solver和filler使用子图谱、事件监听器等在不同的意图网络中监视意图。
solver/filler可以选择完成用户的意图。
上述结构在不同的协议和用例中是不同的,特别是在solver/filler使用什么资产,以及它们是否被锁定,以及它们来自何处等方面。
通常,意图协议分为两类:
基于意图的交易协议
基于意图的桥接协议
出于所有意图和目的,它们实际上都具有相同的功能,都允许用户提交意图并可能在不同的链上或通过不同的链被执行。
基于意图的桥接协议
一直以来,桥接需要在链之间直接移动资产,这是昂贵、复杂且不安全的。一般来说,传统的桥接可以基于铸币燃烧(mint and lock)、铸币锁定(mint and lock)或LP机制,这可能导致诸如无限铸币或利用流动性池或锁定机制等问题。
相比之下,基于意图的桥接依赖于用户表达他们的意图,在单独的链上拥有代币。solver可以为目标链上的用户完成这个请求,使用他们自己的资金。然后solver在原始链上得到回报。
基于意图的桥接避免了铸币或锁定代币的需要,从而减轻了可能由此产生的一些问题。然而,它也有自己的缺点,更具体地说,filler/solver可能面临由于交易失败和链重组或回滚而导致的问题。
与传统桥接类似,基于意图的桥接也必须考虑流动性的约束。意图solver/filler需要在多个链上保持流动性,以执行和完成交易,同时还要定期重新平衡这些资金。此外,filler/solver还面临资金成本和gas成本(特别是在目标链上)。
基于意图的桥接的好处是显而易见的:
它们将后端从最终用户那里抽象出来。从用户的角度来看,基于意图的桥接发生在幕后,用户只需要考虑向协议和solver支付费用。
与传统桥接相比,它们通常更快、更简便,因为使用的计算资源更少,所需的等待时间也更短。
到目前为止,最大的基于意图的桥接协议是Across。自2021年11月以来,该协议已在其支持的各个链上桥接了超100亿美元的交易量。
Across
Across通过基于意图的系统实现跨链资产转移。用户将资产储存在某链上,指定他们的目标链。然后,独立的relayer通过将资金发送给目标链上的用户来完成这些请求。该协议验证这些资金转移并补偿relayer。
Across协议依赖于几个关键机制来实现跨链资产转移。第一种是relayer机制。Relayer观察用户何时将资金存入原始链,然后将请求的资金发送给指定目标链上的用户。他们可以使用自己的资金来执行请求,因此可能面临流动性限制。不过,Across还有一个流动性池系统,作为解决意图的备份方案。在完成意图后,数据工作者和optimistic oracle系统必须验证该意图被完成,以便relayer可以得到补偿。
数据工作者是白名单上的参与者,他们为relayer报销或提供资金补偿,重新平衡链之间的流动性池,偶尔进行慢速执行(relayer完成快速执行,并在速度上相互竞争以获取费用)。他们还监视Across已执行的意图,并向Optimistic Oracle提议交易包。然后,optimistic oracle可以验证数据工作者提议的交易包(在一个小时的争议窗口之后)。
Across V3专注于构建桥接应用之外的应用,并专注于更复杂的跨链交互。Across+允许协议将Across桥接基础设施与其他交易结合起来,把它们包含在一个交易中。例如,NFT市场可以允许用户将桥接和铸币或桥接和购买交互结合到单个交易中。这大大减少了用户的点击次数,并潜在地节省了gas成本,缓解了其他用户体验问题,例如在目标链上没有资产。除了Across+之外,该协议还推出了Across Settlement,通过允许在协议层面实现跨链结算逻辑来执行跨链交易的结算。通过Across+和Across Settlement,Across旨在从基于意图的桥接转向更复杂的跨链交互,试图成为跨链交易更加模块化的组件,而不仅仅是桥接。
Across在基于意图的架构和协议方面尤为重要,因为他们一直致力于跨链意图的标准化。Across的optimistic oracle背后的团队UMA,和Uniswap一起在今年早些时候推出了ERC-7683,旨在为跨链意图建立标准的API接口。ERC-7683专注于为跨链意图创建一个标准化的API接口,旨在通过以下方式增强不同跨链意图系统之间的互操作性:
定义一个标准的CrossChainOrder结构体来表示跨链订单。
指定用于结算合约的ISettlementContract接口。
deBridge
与Across类似,deBridge使用solver和基于意图的架构来实现跨链资产转移和智能合约互操作性。它由两层结构:协议层和基础设施层。
协议层位于链上,由一组存在于支持链上的智能合约组成。它处理跨多链交易所涉代币的锁定和解锁,将交易从源链发送到目标链,并验证validator(验证者)以确保交易的合法性和真实性。验证者作为基础设施层的一部分,存在于链下。基础设施层由操作deBridge节点的验证者和支持链的完整节点组成,前者处理并签署跨链交易,后者允许验证者监控并全面验证交易。
deBridge流动性网络建立在这两层架构之上。它使用户能够为跨链交易创建限价订单(类似于意图)。与Across的工作方式类似,DLN允许用户提交意图,包括目标链、代币、大小和接收方地址。链下solver可以在目标链上获取意图以实现它们。为了完成订单,solver需要向智能合约提供有关意图的详细信息,智能合约需要验证要执行的订单是否与提交的订单相匹配。如果订单经过验证,合约将从solver地址中提取必要数量的代币以实现意图,并将其发送到接收方地址。
基于意图的交易协议
基于意图的交易,类似于桥接,依靠专业的solver和做市商来找到最佳执行路径。这为用户提供的一个关键好处是,它不仅允许在单独的目标链上满足用户需求(类似于桥接的运作方式),而且还允许从单独链到原始链满足用户需求。这大大增加了流动性,因为它使用户能够跨多个区块链获取共享流动性和执行,并允许他们潜在地访问链下流动性。
除了受益于共享流动性之外,基于意图的交易还允许用户潜在地将复杂的以及以前的多交易程序化订单和有条件的执行合并到单个交易中。例如,对于甚至可能不存在于原始链上的资产,用户可以通过单个交易实现基于时间、数量或价格的有条件订单。除了这些相对简单的订单类型之外,基于意图的交易甚至可以允许用户根据其他交易的价格走势执行交易,允许用户在特定订单中执行一系列交易,甚至允许基于离线数据触发交易。
最后,基于意图的交易(在一定程度上)使无gas交易成为可能。用户可能仍然需要批准代币进行交易,但是像Matcha(0x)这样的协议允许用户签署只提交意图的无gas交易。这使得用户不必担心gas费。此外,用户通常还必须为失败的交易支付gas费,而基于意图的设计可以缓解这种情况。
除了简化用户体验和缓解与交易相关的一些用户体验问题外,基于意图的交易还可以提高资本效率。负责完成交易订单的solver,只需要在实际完成订单时投入资金。这种按需资本承诺使solver能够更有效地管理其资源,并在不增加资本需求的情况下参与到更广泛的市场当中来。因此,solver之间的竞争可能会加剧,这可能会给各市场的交易者带来更优的价格和流动性。
Everclear
Everclear是一个基于意图的解决方案,它解决了在链之间再平衡和结算流动性的限制。他们提出了一种新的原语,即clearing layer(清算层),允许市场参与者在最终与底层链和桥进行结算之前,在链之间获取净资金流。Everclear的清算层构建为Arbitrum Orbit rollup(通过Gelato RaaS),并使用带有特征层ISM的Hyperlane连接到其他链。
总之,“再平衡问题”可以理解为:在执行意图的过程中,solver的资金从需要它们的链转移到不太需要它们的链。为了有效地重新平衡,solver必须与桥接器、聚合器、CEX、OTC柜台以及每个支持链和资产的任何其他可用流动性来源集成。再平衡的过程是昂贵的,这些成本最终会转嫁给用户。
这就是Everclear的用武之地,他们为所有市场参与者提供了一个共享系统,以协调资本流动并支持跨链结算。在所有跨链流动中,让人惊讶的是,有80%可以被扣除——这为降低终端用户成本提供了巨大的机会。也许解决流动性碎片化的办法不是建立另一个桥接或流动性层,而是帮助现有参与者更好地进行协调。
在该系统中存款会在Everlear rollup上生成invoice(发票),这些invoice代表系统向用户结算的义务(由锁定在网关中的资金支持)。一个典型例子如下:
假设Alice和Bob分别是UniswapX和Across的solver。Alice更倾向于Arbitrum,而Bob则更喜欢Optimism。
Alice执行了一笔10 ETH的Optimism-Arbitrum交易。Bob执行了一笔20 ETH的Arbitrum-Optimism交易。
假设来自两个原始交易(10 ETH和20 ETH)的资金分别在Optimism和Arbitrum上存入Everclear。
Everclear使用Bob的20 ETH存款的50%立即以近乎零成本将Alice的10 ETH结算给Arbitrum。
Everclear想要结算Bob的交易,但是在Optimism上只有10 ETH可用于结算。该系统拍卖了他的invoice,将其价格从1美元折扣为0.99美元。
Charlie注意到了这一点,并在Optimism上存入9.99 ETH。Everclear在Optimism上以19.99 ETH结算了Bob的交易。Charlie现在持有一个10 ETH的invoice,赚取了0.01 ETH的利润。
Alice和Bob最终都回到了各自的链上,准备完成更多的交易。重要的是,这是在零运营工作和近乎零成本的情况下发生的。
IntentX
IntentX是一个基于意图的永续合约交易平台,交易者表达他们期望的结果(意图),然后由被称为solver的做市商实现。
该平台利用SYMMIO作为结算层,利用SYMMIO-Core合约来结算交易,并促进直接的链上双边贸易协议。SYMMIO是一个基于意图的链上点对点衍生品交易后端,通过对称合约(一组基于双边协议的无需信任和无需许可的智能合约)实现场外衍生品交易。
这些对称合约持续监控所有参与者的偿付能力,并调解任何参数分歧。这确保了各方之间的衍生品结算无需信任和许可。从本质上讲,SYMMIO将请求方与响应方配对,将它们锁定在一个孤立的对称交易中。这看起来类似于Across或deBridge上的意图实现方式:
用户提交意图,指定头寸详情和白名单solver。
白名单solver使用子图谱或事件侦 听器监视意图。
第一个锁定意图的solver可以开启头寸,如果它符合他们的策略。Solver可以在二级市场对冲头寸,也可以选择不对冲。
未平仓头寸包括意图ID、交易额、平均价格和oracle签名。
Oracle签名确保了交易者和solver的偿付能力,预防导致平仓的头寸。
IntentX/SYMMIO提供的主要好处之一是能够从其他链甚至是CEX获得流动性。由于solver可以从多个来源获取流动性,并利用跨链流动性池,用户可以获得更优惠的价格,并且可以以最小的价格影响来完成大订单。
通常情况下,如果没有基于意图的交易,要想从其他链获取流动性,用户将不得不进行桥接,从而增加了用户端的复杂性。而这种复杂性和风险被传递给了solver,他们可能不得不对冲自己的头寸,并获得一笔taker(接收方)费用,作为实现意图的回报。
(2)账户抽象
账户抽象允许用户将他们的资产存储在基于智能合约的wallet中,而不是存储在EOA(外部账户)。这大大增强了可编程性和功能性。
EOA与智能合约账户
EOA和智能合约账户是区块链中的两类主要账户,每种账户都有不同的特征和规范。EOA账户由私钥控制,提供直接的用户控制,而智能合约账户则由链上智能合约管理,提供可编程性。
EOA是通过生成公私钥对(一个典型的wallet设置过程)在链下创建的,这不会产生任何费用。相比之下,智能合约账户是通过交易在链上创建的,这需要支付gas费。
虽然EOA为区块链交互提供了基本且必不可少的功能,例如发送交易、与智能合约交互以及管理原生资产,但智能合约账户可以根据其编程逻辑执行更复杂的操作,从而允许复杂的自动化交易类型和链上交互。这是因为智能合约账户包含EVM代码和存储,使它们能够在区块链上执行复杂的操作并维护状态。
这些帐户类型之间的gas费用管理也有所不同。EOA需要原生代币来支付gas费,这就要求用户为交易维护原生代币余额。智能合约账户可能会使用其他收费机制,在交易成本的处理方式上提供更大的灵活性。由ERC-4337和EIP-7702引入的支付系统就是这方面的一个例子,它支持gas付款补贴。
账户抽象似乎只与链抽象有一点关系,因为它没有直接抽象跨链交互。然而,它为用户体验引入了几个关键改进,支持链抽象。
它允许用户与协议和链进行交互,而无需支付gas费或管理他们的私钥,从而简化了新链和应用链的引导过程。协议和链可以支付用户的gas费,paymaster允许跨链支付gas费用,从而允许使用不同链上的代币支付目标链上的费用。Gas抽象允许用户在不同链上使用一种代币支付交易费用,由处理gas支付的relayer完成。
此外,可以通过交易批处理将多个交易合并为单个交易,从而降低总体gas成本。元交易允许用户在链下签署消息,并让第三方提交交易,从用户的角度来看,这可能会实现无gas交易。wallet可以被编程为基于预定义的条件自动执行某些交易,甚至是在不同的链上。可互操作的智能合约可以与不同链上的合约进行交互,从而实现简化的跨链原子交易。
在以太坊和EVM中实现账户抽象的一个普遍问题是,考虑到其上存在的大量资产,基础层非常重要。在协议层进行更改是非常困难的,可能代价极高,而这一代价通常是可以避免的。这就是账户抽象尚未在EVM上完全盛行的主要原因之一,只有较小的链可以以更灵活的方式实现(例如Polygon PoS已经实现了一些账户抽象原则)。
ERC-4337
ERC-4337由Vitalik Buterin、Yoav Weiss、Kristof Gazso、Dror Tirosh、Shahaf Nacson和Tjaden Hess共同编写。
它引入了账户抽象,同时避免了以太坊协议级别的更改,以降低在共识级别引入脆弱性的可能性。而ERC-4337引入了使用Alt内存池的帐户抽象。
ERC-4337引入了几个用于帐户抽象的新组件。UserOperations允许用户将交易打包在一起,而不是一个接一个地手动执行一系列交易。最简单的例子就是代币批准和代币互换,这通常需要两个单独的交易来完成,但可以将它们打包到单个交易中。Bundler(通常是validator验证者或searcher搜寻者)接收提交的UserOperations,并将它们与其他交易一起打包并提交。UserOperations的提交可以通过合约帐户来处理,合约帐户可以基于一组指令或目标以编程方式启动交易。
最后,ERC-4337引入了paymasters智能合约,可以实现灵活的gas政策,例如允许dApp为其用户赞助操作(理论上支持自由交易),或者接受使用ERC20(例如USDC)代替区块链原生货币(ETH)支付gas费。
Paymasters可以支付用户运营费,并代表sender(发送方)为执行这些操作的bunder进行报销。
这个过程包括几个步骤:
* 验证发送方wallet上的用户操作。
* 如果提供了paymaster地址,则验证paymaster操作。
* 放弃所有验证失败的用户操作。
* 执行发送方wallet上的用户操作。
* 跟踪用于执行的gas。
* 将ETH转移给bundler用于支付所用gas。
* 如果涉及到paymaster,则该paymaster合约中的ETH用于支付gas费。
* 如果没有使用paymaster,则发送方wallet会报销ETH。
Paymasters消除了用户体验摩擦,为用户开辟了新的模式,允许用户使用非gas代币支付网络费用,甚至要求第三方支付这些费用。
EIP-7702
EIP-7702引入了一种新的交易类型,允许EOA临时充当智能合约账户。
它通过添加“contract_code”字段来实现这一点,该字段允许EOA在单个交易中采用智能合约代码和功能,从而启用gas赞助和批量交易等功能,而无需永久迁移到智能合约。
基于EIP-3074理念,EIP-7702采取了更保守的方法,使升级更加短暂,避免引入新的操作码。该提案引入了一些关键功能,如批处理(允许同一用户在一个原子交易中进行多个操作)、赞助(允许一个帐户代表另一个帐户为一个交易支付费用)和特权降级(允许用户使用特定的、有限的权限签署子密钥)。
它被设计为向前兼容并与ERC-4337保持一致,允许现有wallet和基础设施利用临时升级机制。该提案对以太坊协议进行了最小程度的修改,重点关注临时智能合约账户升级的核心功能。在实践中,EOA获得一个交易的临时账户代码,该代码在交易发送时执行,像智能合约一样执行操作。交易完成后,该帐户代码弃用,将EOA恢复到其原始状态。预计它将被包含在即将到来的以太坊网络升级中,即Prague/Electra (Pectra)升级。
与ERC-4337类似,EIP-7702允许第三方(paymaster)代表用户支付交易费用。
使用EIP-7702下的paymaster,用户无需持有任何ETH就可以与基于以太坊的协议进行交互。相反,paymaster合约将支付gas费。
与ERC-4337相比,EIP-7702中的gas赞助机制更加灵活。它支持各种赞助模式:
免费赞助:应用程序可能会为其用户支付所有的gas费,以鼓励用户采用。
可替代的代币支付:用户可以使用ERC-20代币而非ETH来支付gas费。Paymaster将接受这些代币并以ETH支付实际的gas费。
订阅模式:该服务可能会将gas赞助作为订阅服务包的一部分。
有条件赞助:Paymaster可以根据交易类型、用户行为或其他因素设定支付gas费的条件。
(3)AI智能体
AI智能体是链上实体,能够在接收外部参与者(即用户)的命令、提示或意图后采取行动。
它们是通用的人工智能系统,旨在与链上智能合约进行交互。它们可以是用户控制的,也可以是自主的。它们可以自主执行复杂的多步骤任务,与智能合约和协议交互,为用户提供个性化的帮助和建议,并根据用户输入生成和执行区块链交易。它们旨在轻松驾驭加密环境,包括理解链上交互和机制、wallet、协议机制、DAO和智能合约。
链上AI智能体的关键组件可以分为以下三项基本内容:
用户加密wallet:这是安全密钥管理和交易执行的基础元素。加密wallet使用户能够签署和授权AI智能体推荐的交易,确保与基于区块链的应用程序进行安全且经过验证的交互。
专业的以加密为中心的语言模型:智能体的智能核心是一个专门在广泛的加密数据集上训练过的大语言模型(LLM)。这包括关于区块链、wallet、去中心化应用程序、DAO和智能合约在内的全面信息。专门的训练使智能体能够有效地理解并驾驭复杂的加密环境。更重要的是,该LLM经过微调,可以根据预定义的标准评估并推荐最合适的智能合约给用户,注重安全性。
长期记忆系统:该组件涉及到存储本地或去中心化云上有关关联应用程序的用户数据和信息。它为AI智能体的行为提供了更广泛的背景,支持基于历史交互和用户偏好的更加个性化、更准确的帮助。
AI智能体提供了几个关键改进,包括增强用户的隐私和数据控制,改进用户和代理之间的激励一致性,以及自主转移价值的能力。
但也许最重要的是,它们有可能大大简化和改善加密用户的体验,特别是在跨链交互的背景下。无需在不同的链和代币之间进行手动操作,用户可以只简单地告诉他们的AI智能体:“将价值100美元的ETH兑换为USDC并将其发送给Alice”,随后智能体将会处理技术细节,确保采取最具流动性且最便宜的路径。除了简单的交互外,它们还可以完成更复杂的操作,如收益耕作或跨链LP再平衡,而这一切都无需用户实际进行各种点击操作,因为用户可以给智能体提供自然语言命令。
遗憾的是,AI智能体及其潜在的链上应用尚未真正可行。最近的AI智能体协议并不具备效用,也没有充分发挥其潜力。我们重点提及两个我们认为可能相关的协议,但它们仍处于早期阶段。关于AI智能体的一个主要问题(尤其是链上),是潜在的不当行为,无论是恶意的还是意外的。由于用户允许这些智能体使用他们的资金,因此就可以理解他们可能对是否完全信任这些智能体存疑,特别是因为AI模型往往会产生幻觉或者不遵循提示和指示。可以采取一些预防性措施来防止这种情况的发生,例如设置限制条件或定期注入提示以确保正确的行为——但这些更多只是权宜之计。
然而,AI智能体代表了对跨链交互的巨大潜在改进,有可能完全消除用户的链上交互需要,允许他们只使用自然语言命令给出提示。
Wayfinder
Wayfinder是一个与链无关的AI智能体框架和工具包,仅设计为在Solana区块链上运行。它的主要功能是为AI智能体提供与区块链技术交互并执行交易的接口。为了实现这一点,Wayfinder部署了验证智能体,为AI智能体评估并提议新的交互和执行路径。这些路径定义了AI智能体执行特定交易所遵循的流程和步骤。虽然AI智能体可以使用这些路径来执行交易,但它们在预定义的约束条件下操作。它们只能执行经授权的操作,如代币互换,并且在没有所有者交互的情况下不能使用资金。
Morpheus
Morpheus是一个专注于激励AI智能体开发的协议。该项目旨在开发一个通用的个人AI点对点网络,充当能够为个人执行智能合约的智能体。
Morpheus网络涉及四方关键利益相关者:开发智能合约、链下组件和智能体的编码人员;将stETH投入到网络资金池中的资本提供者;提供计算能力(以GPU为主)的算力供应商;以及创建与网络及其智能体交互的前端并致力于扩展生态的社区。为了协调获取推理的激励措施,该项目采用了Yellowstone(黄石)计算模型,该模型在简化的结构下运行,旨在管理生态内的资源分配和使用。
11、结论
由于善意的努力(协议层面的持续创新和新改进)以及激励错位(对基础设施的估值溢价),加密领域的rollup、新链和应用链的激增导致了严重的流动性和用户的碎片化问题和用户体验的下降。
这种碎片化又进而导致了复杂且常常令人沮丧的用户体验,用户不得不穿梭于多个链桥接资产并管理不同的gas代币。对于开发者来说,这意味着必须在多个链上发布项目,并尝试在所有链上引导流动性和用户。
链抽象作为这些问题的潜在解决方案应运而生。它旨在提供这样一种用户体验,让用户避免与多个链交互所需的手动操作过程。这包括抽象出桥接、gas代币、账户和wallet碎片化、流动性碎片化和密钥管理的复杂性。其目标是创造一种类似于传统互联网应用程序的体验,用户可以在不经历陡峭的高难度学习曲线的情况下与区块链进行交互。
各种链抽象方法正在开发中,范围从综合解决方案到组件级解决方案。像NEAR、Particle和Okto这样的综合解决方案旨在跨多个链提供端到端的抽象。特定生态解决方案,如Polygon的AggLayer和Optimism的Superchain,专注于统一流动性和提高各自生态内的互操作性。组件解决方案,如基于意图的协议和帐户抽象机制,解决了链抽象的特定挑战。
基于意图的协议,无论是用于交易还是桥接,都有望简化跨链交互并提高资本效率。它们允许用户表达期望的结果,而不是特定的执行路径,solver相互竞争以有效地执行这些意图。这种方法有可能统一跨链流动性,并简化复杂的跨链操作。
账户抽象,特别是通过像ERC-4337和EIP-7702这样的提案实现的账户抽象,通过支持更灵活的gas支付机制以及为标准账户启用智能合约功能,提供了用户体验方面的改进。这些创新可以大大降低新用户的进入门槛,并简化跨多个链的交互。
AI智能体在链抽象方面的潜力尤其值得关注。虽然仍处于早期发展阶段,但AI智能体可以通过为复杂的跨链操作启用自然语言命令来彻底改变用户与区块链技术的交互方式。这可以极大地简化用户体验,并使区块链技术能够为更广泛的受众所使用。
链抽象对于加密技术的发展至关重要,尤其是考虑到以太坊已经采用了rollup作为其扩展计划,模块化理念和应用链的叙事也在不断增长。通过解决碎片化问题和复杂性问题,链抽象可以创建更加统一且用户友好的链上体验。然而,更重要的是要注意链抽象本身也面临着挑战。具有讽刺意味的是,链抽象解决方案的碎片正反映出它们试图解决的问题。许多提出的解决方案仍处于开发的早期阶段,面临着重大的技术和采用障碍。
值得注意的是,在过去的几个月里,有大量关于链抽象的研究,最近的各种加密峰会上也有很多关于链抽象的讨论,在这段时间里,许多协议、基础设施项目和研究人员都以这样或那样的方式关注着链抽象。鉴于这一点,用户体验和碎片化问题很可能在未来几年内得到改进。
相关攻略
链抽象作为这些问题的潜在解决方案应运而生,它旨在提供这样一种用户体验,让用户避免与多个链交互所需的手动操作过程,这包括抽象出桥接、gas代币、账户和wallet碎片化、流动性碎片化和密钥管理的复杂性,其目标是创造一种类似于传统互联网应用程序的体验
“链抽象”赛道更易受VC青睐,成为web2和web3融合的关键,最早,以太坊ERC4337带火了一批账户抽象wallet开发热潮,主要原因在于,一批web2的互联网高管人才携融资进场,这是他们初入web3最容易看懂且能发挥专长的领域,链抽象在账户抽象基础上进一步丰富了业务范围
热门专题
热门推荐
我国刀具市场发展调研报告 在当今制造业持续升级的背景下,市场调研报告的重要性日益凸显。一份结构清晰、数据翔实的报告,能为决策提供关键参考。以下这份关于我国刀具市场的调研报告,旨在梳理现状、剖析问题,并为未来发展提供借鉴。 当前,国内刀具年销售额约为145亿元,其中硬质合金刀具占比不足25%。这一比例
国内首份空净市场调研报告 在公众健康意识日益增强的今天,市场报告的重要性不言而喻。一份结构清晰、数据翔实的报告,能为行业描绘出精准的航图。那么,一份优秀的市场调研报告究竟该如何呈现?近期发布的这份国内空气净化器行业蓝皮书,或许能提供一个范本。 市场增长的势头有多强劲?数据显示,国内空气净化器市场正驶
水利工程供水管理调研报告 在各类报告日益成为工作常态的今天,撰写一份扎实的调研报告,关键在于厘清现状、找准问题、提出思路。这份关于水利工程供水管理的报告,旨在系统梳理情况,为后续决策提供参考。 一、基本情况 横跨区域的**水库及八座枢纽拦河闸,构成了**运河流域防洪与兴利供水的骨干工程体系。自投入运
财产保全申请书范本 一份规范的财产保全申请书,是启动财产保全程序的关键文书。其核心在于清晰、准确地列明各方信息、诉求与依据。通常,申请书的结构是固定的,但具体内容需要根据案件事实来填充。下面,我们通过几个典型的范本来拆解其中的要点。 篇一:通用格式范本 首先来看一个通用模板。这个模板清晰地勾勒出了申
“防台抗台”活动由学院的积极分子组成,他们踊跃报名,利用暑期时间奉献自己的青春,为社会尽一份力量。 带队的学院分团委书记吕老师点出了活动的深层价值:这不仅是一次能力锻炼,更是学生认识社会、融入社会并最终回馈社会的关键一步。经过这番历练,团队友谊愈发坚固,协作精神显著增强,感恩之心也油然而生。 青春洋

























