京东调整京豆规则:2026年起最长有效期180天,年底自动作废
11月28日消息,京东今日发布公告,宣布将对京豆规则进行调整,新计划将于2026年1月1日零点起正式实施。具体调整内容如下:
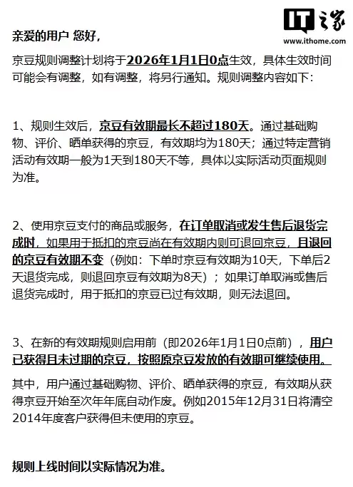
1、新规生效后,京豆的最长有效期不得超过180天。通过日常购物、商品评价、分享订单等途径获得的京豆,有效期统一设定为180天;而参与特定营销活动获取的京豆,有效期则在1天至180天之间不等,具体时长以活动页面的实际规则为准。
2、使用京豆抵扣支付的商品或服务,若订单取消或完成退货退款时,用以抵扣的京豆仍处于有效期内,则可退还至账户,且退还后的京豆有效期保持不变(举例说明:下单时京豆剩余有效期为10天,下单后第2天完成退货,则退还的京豆有效期为8天);如果订单取消或退货完成时,用以抵扣的京豆已过期,则不予退还。
3、在新规正式实施前(即2026年1月1日零点前),用户已获得且尚未过期的京豆,仍按照原规则的有效期继续使用。
其中,用户通过日常购物、评价、晒单获得的京豆,有效期自获取之日起计算,截至次年年底自动清零。例如,2015年12月31日将清空2014年度内获得但未使用的京豆。

相关攻略
京东618购物节将于5月30日晚8点正式启动,持续至6月21日。活动提供跨店满减优惠,如满300减50,并可与其他促销叠加。京享红包每日可领,最高26888元,PLUS会员有专属补贴。以旧换新政策也将参与,消费者可享多重优惠。有分析指出,内存价格上涨趋势可能使今年618成为换机良机。
在信息过载的今天,我们时刻被海量内容包围。你是否好奇,为什么有些文章能让你沉浸其中、欲罢不能,甚至主动分享,而另一些却让人兴趣索然、匆匆划过?背后的关键,往往不在于观点多么惊世骇俗,而在于表达是否足够“人性化”。 诚然,AI写作工具极大地解放了生产力,但一个普遍的困扰也随之而来:生成的内容常常带有明
5月12日,京东物流发布了2026年第一季度业绩报告,数据表现极为出色。财报显示,公司当季总收入为605 8亿元,同比增长29%;经调整净利润达10 5亿元,同比大幅增长40 1%。这一成绩不仅刷新了京东物流上市以来的单季度利润最高纪录,也向市场传递出明确信号:公司在保持收入高速增长的同时,盈利能力
京东集团与万事达卡签署战略合作协议,双方将围绕支付基础设施、跨境金融及消费体验展开深度合作。重点举措包括优化国际游客在华的支付流程,更广泛支持国际信用卡,并提升结账与退税体验。同时,双方将共同探索跨境供应链金融以支持中小企业,并推进AI支付服务与联合品牌信用卡计划。合作还涵盖风险管理和反欺诈领域,旨
京东平台用户的搜索行为呈现出显著的目的性特征。当用户输入一个核心关键词,例如“手机”,系统会智能推荐“手机壳”、“无线充电器”等关联长尾词。这背后隐藏着一条清晰的“核心词-关联词”流量延伸路径。以往,商家若想捕捉这部分流量,需依赖人工手动点击“相关搜索”并逐页记录,效率低下且易遗漏。如今,RPA(机
热门专题
热门推荐
过去24小时全球主要交易所比特币流向分化明显,整体净流出5740 82枚。其中CoinbasePro流出约5457枚,币安、Gemini分别流出1023枚和504枚;而OKX则逆势录得约530枚净流入。
《魔力宝贝》中“狗洞”即“奇怪的洞窟”,位于亚留特村西南方向黄色传送石处,是12至20级玩家高效练级地点。前往路线为:从法兰城至伊尔村,向北进入哈巴鲁东边洞窟击败“熊男”,穿越后抵达亚留特村,再向西南探索即可找到入口。洞内怪物等级较高,建议携带“风地”属性水晶提升生存能力。
时隔七年,贾跃亭以CEO身份重掌法拉第未来(FF)帅印,并成功为公司注入了关键的发展动力。近期,FF累计完成了高达7000万美元的机构融资。这笔至关重要的资金,被贾跃亭定位为驱动公司机器人业务实现第一阶段战略目标的“核心粮草”。 随着资金与团队就位,贾跃亭的信心显著增强。他公开立下目标:将用两年时间
任务需修复两条水道。首先跟随指引找到NPC并进入幻境,使用号角对准壁画激活飞鸟幻影,触碰并跟随其路径即可修复第一条水道。第二条水道位于洞xue内,跟随萤火虫找到入口,重复使用号角并借助弹跳水母到达高处,跟随飞鸟完成修复。完成后可获得奖励并推进剧情。





