AgriDex指南:团队背景、核心优势、代币经济与分配机制
今天的时事通讯将深入探讨 AgriDex。那么 AgriDex 到底是什么?简单来说,它是一个基于 Solana 的 RWA 市场,将价值 2.7 万亿美元的农业产业带到链上。
大家都在用的虚拟币交易平台推荐:
- OKX(欧易)>>>进入官网<<< >>>官方下载<<<
- Binance(币安)>>>进入官网<<< >>>官方下载<<<
meme币可能很有趣,但 Solana 需要实质性的东西。虽然区块链的速度、低费用和可扩展性推动了meme币的爆炸式增长,吸引了散户交易者并推动了社区参与,但生态系统的长期健康不仅仅取决于短暂的炒作。
AgriDex 利用 Solana 区块链的力量来革新牲畜交易。我们将在本期时事通讯中深入探讨这一点。
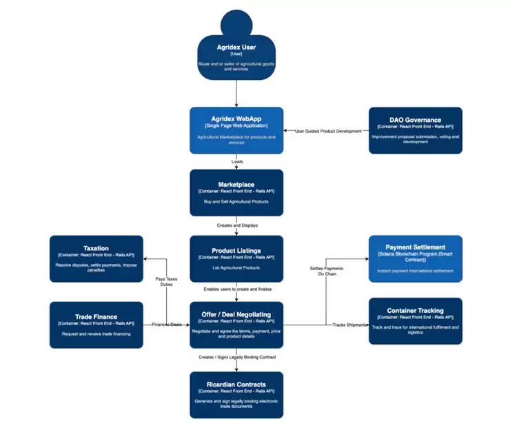
什么是 AgriDex?
农业和农业正在经历一场技术革命。粮食安全、主要农产品的成本以及环境可持续性是国家议程的首要议题,推动了提高效率的创新。然而,这些进步中的许多都伴随着高昂的资本成本,为采用设置了障碍,尤其是对于小规模农民而言。
全球农业贸易系统虽然至关重要,但效率低下,由于食品质量标准不一致、司法管辖区、税收制度、语言、货币、不安全的贸易路线和欺诈风险不同,面临着众多挑战。这些摩擦导致该系统亟待颠覆。
关键问题包括:
- 食品欺诈: 全球范围内,食品欺诈每年造成 300 亿至 400 亿美元的损失,且仅有 20% 的疑似案例被报告。在英国,2021 年因食品欺诈造成的损失为 19.6 亿英镑,但在 610 起报告的案件中,只有 16 起被起诉,凸显了检测和问责的难度。
- 可追溯性差: 使用不一致合同的跨司法管辖区交易掩盖了产品的来源、质量和可持续性,从而助长了欺诈。
- 准入不公平: 现有生态系统不成比例地将风险转移给生产者,同时限制了他们的利润率,阻碍了可持续的食品生产。
- 高结算成本: 在复杂的司法管辖区,结算费用通常占交易总成本的 3-6%,并且可能需要长达 5 天才能结算。在货币波动性高的地区,这可能导致实际损失达到两位数百分点。
AgriDex 通过提供一个基于区块链的去中心化市场来应对这些挑战,该市场旨在促进透明度、问责制和公平性。通过利用区块链不可篡改的账本,AgriDex 降低了成本,增加了选择,打击了欺诈,并验证了交易商品的质量、来源和可持续性。该平台旨在解决效率低下、欺诈以及融资和保险渠道的问题,从而创建一个更加公平的贸易体系。
AgriDex 的功能包括:
- 一个面向所有供应链参与者的包容性市场。
- 透明、可验证的交易。
- 简化的 KYB(了解你的企业)流程。
- 以任何货币直接结算。
- 用于法律和财务清晰度的理查德式合约。
- 支持标准披露的可持续性认证的可视性。
- 可定制的付款条件。
- 支持所有国际贸易术语解释通则(Incoterms)。
- 改善贸易融资者和保险公司的准入。
AgriDex 基于 Solana 构建,将农业贸易代币化。每笔交易都由一个 NFT 代表,记录产品详细信息、定价和付款信息。该平台允许投资者、农民和政府通过释放价值 2.7 万亿美元的全球农业市场的价值来节省成本并提高盈利能力。
通常,在复杂的司法管辖区,结算费用占交易总成本的 3-6%,并且需要长达 5 天才能结算。通过 AgriDex 和稳定币的使用,这些费用将降低到 0.5% 以下,结算时间缩短到几秒钟。
AgriDex 的功能包括一个用于实时跟踪交易、付款、运输和缺失要求的仪表板,提供可操作的见解。买方和卖方可以自定义贸易条款,确保满足个体需求的灵活性。
团队和成就
AgriDex 已通过 Endeavour Ventures 的多轮融资筹集了 600 多万美元的资金,其中包括 African Crops Limited、Oldenburg Vineyards、Moonrock Capital 研究主管 Valentin Wunderlich 和前高盛首席技术官 Hank Oberoi 等的贡献,以及像 Plume 这样有趣的合作伙伴关系(截图如下)。
该团队拥有涵盖金融、农业、法律合规和技术的多元化专业知识。主要成员包括:
- Henry Duckworth(首席执行官兼联合创始人):在跨司法管辖区的贸易和农业投资方面拥有超过 12 年的经验。曾是 Trafigura 最年轻的交易员,来自一个世代从事非洲农业的家庭,因此他在解决问题方面拥有丰富的经验。
- Russell Duckworth(执行主席兼联合创始人):曾任德意志银行全球股票研究主管,也是 DeepMind 的原始创始投资人。
- Hoodies(开发团队):由 Solana 基金会作为其值得信赖的合作伙伴引入,Hoodies 团队是由 2020 年以来一直与 Solana 项目合作的工程师和设计师组成的团队。他们与 Solana 基金会、Ledger、Helium、Dialect、Neon 合作开展了多个项目。此外,他们还在 Solana 网络上推出了几种稳定币。
代币经济学
AGRI 代币驱动 AgriDex 的去中心化市场,激励整个供应链中的利益相关者。用例包括:
- 治理: 代币持有者可以提议并投票决定平台变更,更深层次的参与将获得更大的治理权作为奖励。
- 回购和重新分配: 一定比例的利润将用于回购代币并奖励主要贡献者。
符合 DAO 资格的代币持有者将在发布后投票决定以下效用:
A. 市场洞察 - 每月订阅以访问有价值的见解,在创造对代币稳定需求的同时,支持更明智的农业决策。
B. 流动性池奖励 - 通过流动性池为贷款提供流动性,以换取奖励。
C. 影响力农业基金 - 通过 $AGRI 代币进行众筹,允许散户集体将 $AGRI 投资于“影响力农业基金”,该基金汇集他们的代币以支持高潜力农业项目。如果项目成功,持有者将获得一部分回报或特殊奖励(例如,代币奖励、农场的独家商品),并在农田中提供捐赠给卖方/生产者。
D. 按需数据 - 卖方委托进行见解、报告或广告。
E. 环境和社会奖励 - AgriDex 将创建一个质押机制,散户持有者可以质押 $AGRI 以获得奖励,但不同之处在于,一部分质押利润将用于环境或农业发展项目。持有者获得收益,但他们也帮助资助由 AgriDex 基金会领导的现实世界可持续发展工作。
代币分配
- 总供应量: 2024 年 12 月 4 日发布时为 7500 万个代币。
- 初始价格: 0.065 美元。
- 分配: 在没有公开发行的情况下分配到各个代币池。
所有 AgriDex 治理代币将根据以下代币上限表进行分配:
AgriDex 利用 Solana 的快速结算、可扩展性和低费用,将 RWA (Real-World Asset,现实世界资产) 的叙事扩展到农业领域,从而彻底改革一个至关重要的全球产业。通过实现农业商品的代币化,AgriDex 旨在改变农业贸易,同时提高利益相关者的盈利能力并促进可持续性发展。
相关攻略
Meme币可能很有趣,但 Solana 需要实质性的东西,AgriDex 利用 Solana 区块链的力量来革新牲畜交易,简单来说,它是一个基于 Solana 的 RWA 市场,将价值 2 7 万亿美元的农业产业带到链上
AgriDex平台完成咖啡豆链上跨国交易,展示了农产品区块链应用潜力。AgriDex促成英国至南非的咖啡豆交易,显著降低了手续费并缩短了周转时间。AgriDex平台支持多种农产品交易,并已完成农产品代币化交易,未来或将解决农业供应链效率及透明度等问题,农产品代币化具有巨大的商业潜力。
Solana区块链通过AgriDex平台改变农业贸易。AgriDex利用Solana技术提升食品可追溯性,降低结算成本,促进公平贸易,支持透明交易和多种货币结算,推动农业的可持续发展。
热门专题
热门推荐
《全面战争:中世纪3》:经典延续,如何平衡怀旧与创新? 近期,《全面战争:中世纪3》的项目负责人帕维尔·沃伊斯坦然指出,要打造一款真正优秀的续作,绝不能仅仅依赖对前作模式的简单复刻。这一观点引人深思——尽管《中世纪2:全面战争》至今仍在策略游戏爱好者心中占据着经典地位,但开发团队此次显然决心跳出“照
雷鸟X3 Pro斩获AWE艾普兰创新大奖,开启全民AR生活新篇章 在上海新国际博览中心隆重揭幕的2026年中国家电及消费电子博览会(AWE)上,前沿AI科技与未来生活愿景激情碰撞。全球消费级AR领导品牌雷鸟创新,以其里程碑式的表现,定义了行业发展的新方向。 通过“顶尖硬件科技+顶级文化IP”的双轨战
借力AWE2026“一展双区”,MOVA双区协同、震撼登场 备受瞩目的科技盛会——2026年中国家电及消费电子博览会(AWE),于3月12日至15日在上海盛大举办。本届AWE展会首次创新采用“一展双区”的展览模式,主会场位于上海新国际博览中心,分会场则设于上海东方枢纽国际商务合作区,两大展区高效联动
冰结师技能全解析 踏入2026年,《地下城与勇士》中的冰结师职业,其技能体系已构建得更为成熟与强大。无论是在副本中高效清理海量怪物,还是在决斗场与高手玩家周旋,这个职业都能凭借其独特的冰霜艺术掌控战局。刷图时,酷寒的范围法术可瞬间清屏;而在PVP竞技中,一套将冻结控制与瞬间爆发完美衔接的连招,往往让
iPhone 18 Pro系列模具不变,屏幕形态将与iPhone 17 Pro保持一致 备受期待的屏下Face ID组件小型化设计与灵动岛区域缩窄方案,预计将被推迟至后续迭代机型中正式应用。 近期,关于iPhone 18 Pro系列的技术传闻持续引发行业关注,尤其在显示与解锁设计领域传言甚多。多方消













