AgriDex:Solana赋能农业,革新全球贸易
AgriDex:Solana区块链如何改变农业贸易
大家都在用的虚拟币交易平台推荐:
- OKX(欧易)>>>进入官网<<< >>>官方下载<<<
- Binance(币安)>>>进入官网<<< >>>官方下载<<<
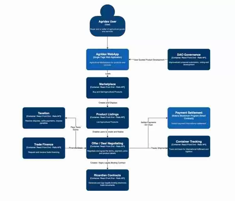
你有没有想过,区块链技术可以如何改变我们日常生活中的农业产业?AgriDex就是这样一个基于Solana的平台,它致力于将价值2.7万亿美元的农业世界引入区块链时代。Solana不仅仅是那些短命的meme币的舞台,AgriDex正在努力证明这一点。
AgriDex的核心优势
全球农业正经历着一场技术革命,效率的提升对所有人来说都是关键。然而,高昂的资本成本、食品质量标准不一、复杂的贸易路线以及欺诈风险,这些都是拦路虎。AgriDex通过去中心化市场来解决这些问题,它的核心优势包括:
打击食品欺诈:通过区块链技术提升食品可追溯性,减少欺诈行为的发生。
增强可追溯性:透明记录产品的来源、质量和可持续性信息,让消费者更放心。
促进公平准入:为生产者提供更公平的贸易环境,提高他们的利润率,这不仅仅是公平,更是必要的。
降低结算成本:利用区块链技术,将结算成本压低到0.5%以下,同时结算时间缩短到几秒钟,这对于依赖快速交易的农业市场来说是巨大的福音。
AgriDex不仅仅是一个平台,它是一个包容性的市场,支持透明交易、简化的KYB流程、多种货币结算、智能合约以及可持续性认证的可视化展示。
AgriDex的功能非常强大,包括实时交易跟踪、灵活的支付条款,以及支持所有国际贸易术语解释通则(Incoterms)。更令人兴奋的是,AgriDex通过NFT代币化农业商品,为投资者、农民和政府创造了新的价值空间。
团队与成就
AgriDex已经成功融资超过600万美元,团队成员来自金融、农业、法律和技术等多个领域,他们的专业知识为AgriDex的成功打下了坚实的基础。
AGRI代币经济学
AGRI代币是AgriDex的治理代币,它的用途广泛,包括治理投票、利润回购和重新分配。代币持有者不仅可以参与DAO治理,还可以决定代币的具体用途,比如市场洞察订阅、流动性池奖励、影响力农业基金、按需数据服务以及环境和社会奖励计划。
代币分配
AgriDex的总供应量为7500万个AGRI代币,初始价格设定为0.065美元。值得注意的是,代币分配不包含公开发行,这意味着早期参与者将有更多的机会获得这些代币。
总结
AgriDex利用Solana的技术优势,将现实世界资产(RWA)的概念扩展到农业领域,旨在革新全球农业贸易,提高效率,并推动可持续发展。这不仅仅是一个平台,而是一个承诺,一个对更公平、更透明、更高效的农业未来的承诺。
相关攻略
```html 全面解析Superfortune (GUA):Web3时代AI预测与形而上学融合的创新实践 在DeFi、NFT、GameFi等主流叙事之外,Web3世界正悄然涌现一批探索更深层价值联结的实验性项目。Superfortune及其原生代币GUA正是其中之一。它并非追求极致的交易速度或高额
SatLayer (SLAY):深度解析比特币再抵押新星 币安Alpha测试网最新动态来了:2025年8月11日,平台将上线 SatLayer,也就是大家关注的SLAY代币。这不仅标志着SLAY首次登陆交易所,更关键的是,符合条件的用户有机会领取空投奖励。对于关注比特币生态和Layer 2赛道的投资
Syndicate Network 是什么? 当前的区块链世界,正在发生一个明显的转向:从“通用型”的“大一统”公链,迈向模块化、为特定应用量身定做的“应用链”(Appchains)。这种转变,赋予了开发者前所未有的灵活性,让他们能像搭积木一样,根据实际需求定制架构、费用、治理和用户体验。 而Syn
Dogelon Mars (ELON):从病毒迷因到跨链生态宇宙的进化之路 在瞬息万变的加密货币市场中,迷因币常被视为短暂的文化泡沫。然而,Dogelon Mars (ELON)却以其独特的叙事深度与多链生态布局,打破了这一刻板印象,成功从一个网络文化符号,演变为一个横跨区块链、NFT、元宇宙与人工
在快速变化的Web3世界中,代币经济学被誉为项目的灵魂与生命线。一个设计精良的代币经济模型不仅能驱动生态持续繁荣,更是投资者评估项目长期价值的核心标尺。对于希望深耕区块链、DeFi或元宇宙领域的参与者而言,掌握代币经济学分析方法,是做出明智决策的关键第一步。 代币经济学:为什么它是Web3项目的命脉
热门专题
热门推荐
《全面战争:中世纪3》:经典延续,如何平衡怀旧与创新? 近期,《全面战争:中世纪3》的项目负责人帕维尔·沃伊斯坦然指出,要打造一款真正优秀的续作,绝不能仅仅依赖对前作模式的简单复刻。这一观点引人深思——尽管《中世纪2:全面战争》至今仍在策略游戏爱好者心中占据着经典地位,但开发团队此次显然决心跳出“照
雷鸟X3 Pro斩获AWE艾普兰创新大奖,开启全民AR生活新篇章 在上海新国际博览中心隆重揭幕的2026年中国家电及消费电子博览会(AWE)上,前沿AI科技与未来生活愿景激情碰撞。全球消费级AR领导品牌雷鸟创新,以其里程碑式的表现,定义了行业发展的新方向。 通过“顶尖硬件科技+顶级文化IP”的双轨战
借力AWE2026“一展双区”,MOVA双区协同、震撼登场 备受瞩目的科技盛会——2026年中国家电及消费电子博览会(AWE),于3月12日至15日在上海盛大举办。本届AWE展会首次创新采用“一展双区”的展览模式,主会场位于上海新国际博览中心,分会场则设于上海东方枢纽国际商务合作区,两大展区高效联动
冰结师技能全解析 踏入2026年,《地下城与勇士》中的冰结师职业,其技能体系已构建得更为成熟与强大。无论是在副本中高效清理海量怪物,还是在决斗场与高手玩家周旋,这个职业都能凭借其独特的冰霜艺术掌控战局。刷图时,酷寒的范围法术可瞬间清屏;而在PVP竞技中,一套将冻结控制与瞬间爆发完美衔接的连招,往往让
iPhone 18 Pro系列模具不变,屏幕形态将与iPhone 17 Pro保持一致 备受期待的屏下Face ID组件小型化设计与灵动岛区域缩窄方案,预计将被推迟至后续迭代机型中正式应用。 近期,关于iPhone 18 Pro系列的技术传闻持续引发行业关注,尤其在显示与解锁设计领域传言甚多。多方消












