123网盘免费空间大缩水!新版权益调整解析
11月27日,123云盘宣布对免费用户权益进行调整,备受关注。根据最新通知,免费用户每月的流量额度将从原有的30GB大幅缩减至10GB,且不再支持无需登录即可下载文件的服务。
免费影视、动漫、音乐、游戏、小说资源长期稳定更新! 👉 点此立即查看 👈
对于此次调整的原因,123云盘方面解释道,随着流量与带宽成本的持续攀升,加上部分免费用户利用技术手段或规则漏洞批量注册账号,导致服务器资源被严重挤占和恶意消耗。

具体来看,本次权益调整主要集中在以下几个方面:
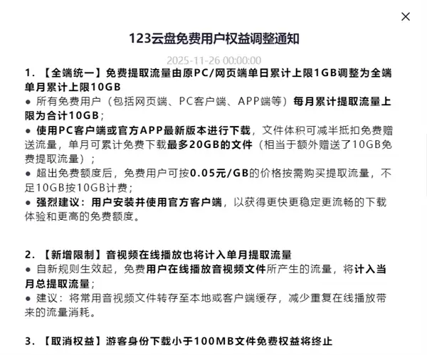
1、免费流量大幅减少
免费用户每月可提取的免费流量额度由每日1GB(约每月30GB)下调至每月共10GB。
若用户通过PC或移动端最新版客户端下载文件,可享受实际消耗流量减半的优惠,这相当于实际可用流量为10GB + 10GB。
超出免费额度后,用户需按每GB 0.05元的价格额外购买流量,单次最低计费单位为10GB(即至少0.5元)。
2、取消免登录下载
另一项重要变动是终止了游客用户无需登录即可下载小于100MB文件的服务。今后所有用户都必须注册并登录123云盘账号,方可下载相关文件。
如果用户不愿注册账号,则需按每GB 0.1元的价格付费下载;目前尚不清楚是否同样执行“不满10GB按10GB计费”的规则,若照此执行,则每次下载至少需支付0.5元。

3、音视频播放计入流量
用户对存储在123云盘中的音频和视频文件进行在线播放时,也将按照文件体积计算提取流量,并计入每月10GB的免费额度中。
此外,分享流量包机制仍然有效。如果文件分享者购买并启用了分享流量包功能,其他人下载对应文件时产生的流量费用将由分享者承担,下载者不消耗自身免费流量。
相关攻略
1 月 10 日消息,123 云盘 1 月 8 日发布《关于招募无限容量 VIP 服务内测志愿者的公告》,拟推出无限容量 VIP 服务。公告称,为确保服务功能贴合用户实际使用场景,顺利推进需求调研
12月16日消息,日前,123云盘发布通知称,受网络运营商及市场影响,平台部分商品将进行价格调整,新价格将于2026年1月1日0时起正式生效。123云盘表示,近期由于三网运营商实施《互联网跨网流量省
12 月 2 日消息,123 云盘于 11 月 26 日发布免费用户权益调整通知,遏制“羊毛党”行为,取消游客身份下载小于 100MB 文件免费权益、限制全端流量等,引发网友热议。今日,123 云
11月27日消息,123云盘日前宣布了用户权益调整通知,主要针对的是免费用户,每月免费流量从30GB下调至10GB,同时也不再提供无需登录的下载服务。对于调整原因,123云盘表示,由于流量与带宽成本
11月27日消息,123云盘日前宣布了用户权益调整通知,主要针对的是免费用户,每月免费流量从30GB下调至10GB,同时也不再提供无需登录的下载服务。对于调整原因,123云盘表示,由于流量与带宽成本
热门专题
热门推荐
《三国:天下归心》香香连击队全面解析:后期最强阵容搭配攻略 在策略手游《三国:天下归心》中,如何打造一支能够主宰战局的后期王牌队伍?本篇将为您深入剖析以孙尚香为核心的“香香连击队”终极搭配方案。该阵容由孙尚香、蔡文姬、貂蝉三位核心武将构成,其独特之处在于通过蔡文姬与貂蝉的完美辅助联动,极大化触发孙尚
爱奇艺极速版营业执照信息查询全攻略 在使用爱奇艺极速版应用时,无论是出于消费保障、商务合作考量,还是日常维权需要,核实其背后的实际运营主体与工商信息都是十分必要的环节。查询其营业执照信息有着明确且可靠的操作路径,可以帮助用户清晰了解服务提供方的合法资质。 官方权威途径:国家企业信用信息公示系统查询
在《红色沙漠》的“堕落之神”任务中,古代闪电装置的解谜环节是挑战巨化泰坦BOSS前的核心难点。整个电塔谜题由五座塔构成,其核心在于正确的激活与连接顺序。为了让各位冒险家能快速通关,本篇攻略将详细解析闪电塔的正确操作步骤。咱们这就开始,一步步点亮所有的电塔。 《红色沙漠》堕落之神任务:闪电塔解谜全流程
洛克王国炽心勇狮全面解析:技能、获得方法与实战指南 在《洛克王国》的众多宠物中,炽心勇狮以其传奇守护者的身份和强大的火焰力量而备受瞩目。作为火系宠物的代表之一,它的核心特征在于那颗永不熄灭的火焰心脏,这不仅是它力量的象征,更是其所有强大技能的能量源泉。由炽心勇狮喷发出的烈焰,拥有随着战斗进程而不断增
洛克王国公平鸽图鉴详解:裁判型宠物的属性技能与获取攻略 在洛克王国的众多宠物当中,公平鸽以其鲜明的裁判官形象与独特的对战定位,成为了许多玩家关注的对象。这只严格恪守自身准则的宠物,完美诠释了何为“公正严明”。它的行事守则堪称一套独特的生存哲学:执着于介入每一场争执,绝不因任何原因延误“出庭”,坚持做





