123网盘免费空间缩水?用户权益调整深度解读
11月27日消息,123云盘近日发布公告,对用户权益进行了一系列调整,主要面向免费用户群体。根据新规定,免费用户每月可使用的流量额度从原先的30GB大幅缩减至10GB,同时还取消了无需登录即可下载文件的服务。
免费影视、动漫、音乐、游戏、小说资源长期稳定更新! 👉 点此立即查看 👈
对于这次调整的原因,123云盘方面解释说,由于流量与带宽成本持续攀升,加上部分免费用户通过技术手段或规则漏洞批量注册账号,导致服务器资源被严重挤占和恶意滥用。

具体来看,此次调整主要包括以下内容:
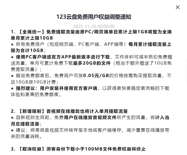
1、免费流量大幅缩减
免费用户每月可提取的免费流量额度从每天1GB(约每月30GB)下降至每月10GB。
用户如果使用PC或移动版最新客户端下载文件,可以享受体积减半抵扣的优惠,相当于实际可获得10GB + 10GB的流量。
超出免费额度后,用户需按每GB 0.05元的价格购买提取流量,不足10GB按10GB计费(即单次最少支付0.5元)。
2、取消免登录下载
另一项重要调整是取消了游客用户无需登录即可下载小于100MB文件的权益。今后所有用户都必须注册并登录123云盘账号后才能下载文件。
如果用户不愿意注册账号,则需要按每GB 0.1元的价格付费下载,目前不清楚是否执行“不足10GB按10GB计费”的规则,若执行的话,则每次下载至少需要支付0.5元。

3、音视频播放计入流量
用户对存储在123云盘中的音频和视频文件进行在线播放时,也将按照文件体积计算提取流量,并计入每月10GB的免费额度。
此外,分享流量包机制仍然有效。如果文件分享者购买并启用了分享流量包功能,那么其他人下载对应文件时,这部分费用由分享者承担,下载者不占用免费流量。
相关攻略
1 月 10 日消息,123 云盘 1 月 8 日发布《关于招募无限容量 VIP 服务内测志愿者的公告》,拟推出无限容量 VIP 服务。公告称,为确保服务功能贴合用户实际使用场景,顺利推进需求调研
12月16日消息,日前,123云盘发布通知称,受网络运营商及市场影响,平台部分商品将进行价格调整,新价格将于2026年1月1日0时起正式生效。123云盘表示,近期由于三网运营商实施《互联网跨网流量省
12 月 2 日消息,123 云盘于 11 月 26 日发布免费用户权益调整通知,遏制“羊毛党”行为,取消游客身份下载小于 100MB 文件免费权益、限制全端流量等,引发网友热议。今日,123 云
11月27日消息,123云盘日前宣布了用户权益调整通知,主要针对的是免费用户,每月免费流量从30GB下调至10GB,同时也不再提供无需登录的下载服务。对于调整原因,123云盘表示,由于流量与带宽成本
11月27日消息,123云盘日前宣布了用户权益调整通知,主要针对的是免费用户,每月免费流量从30GB下调至10GB,同时也不再提供无需登录的下载服务。对于调整原因,123云盘表示,由于流量与带宽成本
热门专题
热门推荐
7723游戏盒资源发布全攻略:手把手教你安全高效分享 在7723游戏盒社区中,分享优质的游戏资源是提升活跃度、帮助其他玩家的重要方式。如果你拥有实用的游戏模组、存档或工具,却对上传流程不太熟悉,本指南将为你详细拆解每一步操作,助你成为一名受欢迎的贡献者。 第一步:确保资源合规,杜绝侵权风险 发布资源
王者荣耀卢雅那出装推荐2026:版本最强法球流玩法解析 在当前版本中,卢雅那的定位非常明确:她是一位以法球效果为核心的特化型射手。其主要的伤害来源,并非依赖传统的暴击爆发,而是凭借独特的环刃多段攻击模式,高频触发装备附带的法球特效,以此打出持续而稳定的高额输出。掌握这一核心机制后,出装思路便有了清晰
蓝色星原旅谣暗焰兽攻略:新手必看打法教学 在《蓝色星原旅谣》的冒险初期,玩家将很快迎来首位Boss挑战——暗焰兽。这只融合了多种生物特质的怪物,设计初衷更像是一位引导新手入门战斗系统的“导师”。与其视为高难度阻碍,不如理解成一次精心设计的实战教学关卡。只要把握核心要点,摸清它的攻击模式,通关之路便会
绯月絮语尤拉全面玩法攻略:从治疗辅助到团队核心的深度解析 本期我们为您带来《绯月絮语》热门辅助角色——尤拉的详细培养指南。凭借其温柔的立绘形象与坚实的功能性,尤拉不仅是团队中的“安心守护者”,更是能扭转战局的关键核心。无论是组建阵容还是优化打法,掌握她的核心机制都将为您的冒险之旅带来质的提升。接下来
灵兽大冒险帮派迷阵怎么玩? 加入灵兽大冒险帮派后,丰富的帮派活动是核心乐趣之一,其中帮派迷阵玩法以其巧妙的解谜设计与高额奖励备受玩家喜爱。对于新手而言,掌握其核心机制与技巧至关重要。本文将为你深度解析帮派迷阵的玩法规则、实战技巧与协作精髓,助你轻松推理通关,赢取全部宝藏。 《灵兽大冒险》帮派迷阵玩法





