国产GPU申购结果出炉:480万户抢购,中签率数据公布
11月24日,摩尔线程正式启动新股申购,股票代码"688795",上市后将成为国内首家登陆资本市场的GPU企业。
本次发行价格为每股114.28元,创下今年以来新股最高发行价记录,中签需缴纳资金57140元。
摩尔线程此次IPO预计募集资金总额达80亿元,将成为年内A股市场第二大IPO项目。

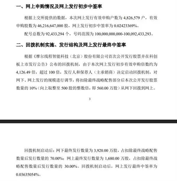
据摩尔线程公告显示,根据上交所提供的数据,本次网上发行有效申购户数达482.66万户,有效申购股数为462.17亿股,网上发行初步中签率约为0.0242%。
由于本次网上发行初步有效申购倍数高达4126倍,远超100倍基准线,发行人与保荐机构决定启动回拨机制,对网下、网上发行规模进行动态调整。
回拨机制实施后:网下最终发行数量确定为3920万股,占扣除战略配售数量后发行总量的70%;网上最终发行数量为1680万股,占比30%。
回拨机制启动后,网上发行最终中签率提升至0.0364%。

相关攻略
腾讯研究院发布AI关键词周榜,智谱、摩尔线程与谷歌位列前三。智谱提出的ZCube组网架构解决结构性网络拥塞难题,已应用于GLM-5 1生产环境。实测显示,该架构降低硬件成本33%,提升GPU推理吞吐量15%,并显著优化系统响应延迟。
2025年4月26日,国内全功能GPU领军企业摩尔线程(股票代码:688795 SH)正式披露了2025年全年及2026年第一季度财务报告。财报显示,公司2025年度营业收入实现15 05亿元,同比增幅高达243 37%;毛利总额同步攀升至9 87亿元,同比增长218 43%。进入2026年,公司增
摩尔线程发布家庭智能设备MTTAICUBE,将AIAgent、AIPC与AINAS功能融合。该设备内置智能体“小麦”,能通过自然语言处理家庭事务,如声控观影、旅行规划等,并具备本地存储与算力,以保护隐私并支持持续服务。其旨在成为长期在线、深度融入家庭生活的智能中枢。
摩尔线程在北京发布会上展示了覆盖“云-边-端”的全栈智算矩阵。其夸娥智算集群支撑万卡级大模型训练,多项指标达国际主流水平。终端产品包括搭载自研“长江”SoC的MTTAICUBE和AIBOOK,以及数字智能体“小麦”。公司还发布了具身智能仿真平台MTLambda,并持续完善MUSA软件生态,全面打通智能算力生态,为AI应用提供支撑。
摩尔线程发布AICUBE家庭AI中枢,采用铝合金立方体设计。它集成了智能体“小麦”、AIPC算力与AINAS存储三大功能,具备长时记忆与主动预判能力,可跨应用执行复杂任务。设备搭载自研SoC芯片,提供本地算力与存储,兼顾隐私与效率,设计简约,旨在融入家居环境。
热门专题
热门推荐
MiniCPM-o 4 5是什么 在探索更自然、更智能的人机交互道路上,我们始终在期待一个“全能型选手”的到来。如今,这个角色或许已经登场。面壁智能最新开源的MiniCPM-o 4 5,一个仅拥有90亿参数的全模态大模型,正致力于重新划定“智能对话”的边界。 它彻底颠覆了传统一问一答的“对讲机”式交
Binance币安 欧易OKX ️ Huobi火币️ 想在2025年安全获取欧易OKX的正版APP?其实秘诀就一个:认准官方网站,避开所有仿冒和可疑的下载渠道。要知道,欧易现已统一更名为欧易OKX,其核心业务始终围绕数字资产交易及相关服务展开。 确认官方网站地址 第一步,打开浏览器,手动输入欧易OK
SecondMe Book是什么 在AI社交这一前沿赛道,一款国产平台正带来独特的解决方案。SecondMe Book,本质上是一个能够让你构建个人AI数字分身的创新平台。它允许用户创建一个能够代表真实自我风格与思维的AI数字身份,并让这个“第二自我”在一个专属的AI社交网络中自主运行——包括主动发
在AI大模型技术快速发展的今天,如何在卓越性能与高效推理成本之间取得最佳平衡,已成为行业关注的核心焦点。近期,由阶跃星辰推出的开源模型Step 3 5 Flash引发了广泛热议。该模型专为智能体(AI Agent)应用场景深度优化,旨在顶尖能力与亲民部署成本之间,构建一个极具竞争力的技术支点。 简而
LongCat-Flash-Lite是什么 在探索大语言模型性能与效率的最佳平衡点时,美团近期推出的LongCat-Flash-Lite提供了一个极具创新性的解决方案。作为新一代高效大语言模型,它凭借其突破性的架构设计,在人工智能领域获得了广泛关注。 简而言之,该模型创新性地融合了“混合专家系统(M





