特斯拉Model 3/Y/S/X迎2025安全升级,新增智能防护功能
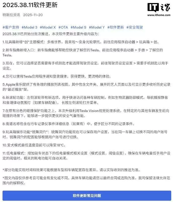
特斯拉中国近日面向Model 3、Model Y、Model S及Model X全系车型,正式启动2025.38.11版本软件的分批推送。本次更新涵盖了驾驶安全、娱乐交互、车辆控制等十余项功能升级,为用户带来更智能化的用车体验。
免费影视、动漫、音乐、游戏、小说资源长期稳定更新! 👉 点此立即查看 👈

在安全性能方面,特斯拉通过Tesla Vision视觉处理系统强化了前向碰撞防护能力。当系统检测到特定场景下的车辆碰撞风险时,可提前优化安全气囊展开策略,并与现有碰撞保护功能形成双重保障。行车记录仪功能同步升级,在事件详情中新增街道名称标注,帮助用户更精准地区分不同路段的记录片段。
交互体验迎来多项创新。左侧方向盘滚轮新增快捷控制菜单,长按即可调用生物武器防御模式、导航播报静音、音潮律动氛围灯(需车辆配备)等高频功能。驾驶员设定系统新增手机钥匙权限选项,用户可自主选择是否需要绑定设备才能切换个人配置。Apple Music应用优化播放列表管理,新增文件夹分类、艺人页面扩展及"最近播放"历史记录功能。
娱乐系统更新亮点纷呈。玩具箱新增"创"主题模式,用户可化身光轮摩托体验科幻驾驶场景;"锐舞洞穴"功能支持账号绑定,不同用户登录时自动加载个性化灯光配置。爱犬模式温度下限拓展至18℃,低电量模式新增驻车状态设置,当电量低于用户设定阈值时,系统将自动关闭非必要耗电功能。

新手引导系统获得流程优化,用户通过应用程序启动器内的"手册"板块即可快速获取车辆操作指南。媒体登录功能支持Tesla App通知验证,显著提升账号切换的流畅度。此次更新通过软硬件协同优化,进一步巩固了特斯拉在智能电动汽车领域的技术领先地位。
热门专题
热门推荐
比特币强制平仓热图:揭秘市场流动性猎场的终极指南 2025年11月下旬,比特币价格剧烈波动,一度跌破91,000美元关键支撑。在短短24小时内,全网超过3 01亿美元的资金被强制清算,十余万交易者遭遇爆仓。这些清算事件并非随机分布,而是高度集中在特定的价格水平,形成了一场残酷的“流动性踩踏”。这一切
红色沙漠跃升之塔详细启动攻略 如何启动跃升之塔?当主线推进到第八章“面对内心的自我”时,这已成为推动剧情的关键挑战。整个过程更像是一次集平台跳跃与精密电路解谜于一体的沉浸式体验。本文将为你详尽解析这座神秘装置的完整启动流程与核心技巧。 一、启动前置条件 在启程探索之前,务必确认以下几项准备工作已完成
作为全球领先的数字资产交易平台之一,欧易(OKX)为用户提供了高效、安全的交易体验。然而,当你尝试登录欧易OKX(OKX)交易所时,系统会弹出提示:“请求超时,请稍后重试。”这类问题常让人困惑:网络明明正常、账号也没问题,为什么就是登录不了?这并不是账户故障,而是“访问路径”出现了问题。 简单来说,
珊瑚的化学成分究竟是什么?神奇海洋今日答案为你解析 欢迎来到每日海洋知识科普!今日我们一同探索海洋中的瑰丽建筑师——珊瑚。你是否好奇珊瑚的主要化学成分是什么?正确答案现已公布:碳酸钙。 事实上,珊瑚的本质是珊瑚虫分泌形成的坚硬骨骼,其核心化学构成正是碳酸钙。掌握这一知识点,不仅是答对题目的关键,更是
在数字化办公成为主流的今天,腾讯文档作为一款优秀的在线协作文档工具,极大地提升了团队效率。而将腾讯文档在线文档生成独立网页,能够进一步扩大文档的传播范围,实现无需登录即可公开访问,便于在各种场景下分享与展示。 将腾讯文档内容转化为网页的操作流程其实非常简单。首先,您需要在腾讯文档中打开您希望发布成网





