小鹏汽车2025年Q3营收超200亿,交付量突破11万辆

免费影视、动漫、音乐、游戏、小说资源长期稳定更新! 👉 点此立即查看 👈
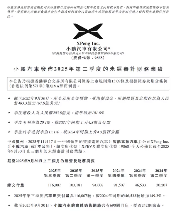
2025年第三季度财报显示,小鹏汽车多项核心数据创下新的历史纪录。公司在报告期内实现营收203.8亿元,较去年同期大幅增长101.8%,环比增幅达11.5%。其中,汽车销售业务贡献了180.5亿元的收入,同比飙升105.3%,延续了强劲的市场表现。
盈利能力方面取得显著改善,归属于普通股股东的净亏损收窄至3.8亿元,较2024年同期18.1亿元的亏损实现大幅优化。当季毛利率维持在20.1%的健康水平,同比提升4.8个百分点,反映出公司在成本管控与产品结构优化方面持续取得成效。
交付数据同样亮眼,2025年第三季度共交付车辆116,007台,同比增长149.3%,相比2024年同期实现跨越式增长。截至10月31日,年内累计交付量已达355,209台,较去年同期实现翻倍增长。
服务及其他业务收入在本季度达到23.3亿元,同比增长78.1%。这部分增长主要得益于售后服务网络规模的扩大,以及向其他汽车制造商提供技术研发服务带来的收益。根据与合作伙伴签署的协议,相关技术项目已在季度内达成多个重要里程碑。
截至2025年9月30日,公司现金及现金等价物储备达483.3亿元,较去年同期的357.5亿元显著增加,财务状况保持稳健。
展望第四季度,小鹏汽车预计交付量将在12.5万至13.2万台之间,较去年同期增长约36.6%至44.3%,持续展现出市场竞争力与产能释放的稳健步伐。
热门专题
热门推荐
OPPO A6k手机重磅发布:天玑6300处理器、高清LCD直屏、7000mAh超大电池,售价仅1999元起 OPPO旗下广受欢迎的A系列再添实力新机。近日,备受期待的OPPO A6k正式上市发售。这款新品搭载了备受好评的天玑6300八核处理器,并配备了一块容量高达7000mAh的耐用长寿电池,成为
速览 在《红色沙漠》的广阔世界中,数量丰富的支线任务与主线剧情共同构筑了沉浸式的冒险体验。其中,“熔化锁链的火焰”任务作为瑟金斯家族剧情线的关键环节,其触发机制与主线进程紧密相连。任务并非随时可用,玩家需将主线故事推进到特定阶段后,任务才会自动添加至任务日志。本篇攻略将为你详解此支线任务的接取条件与
《异种航员2》运动机制深度解析 在《异种航员2》(Xenonauts 2)的策略战斗中,对“时间单位”(TU)的高效运用是取胜的核心。每个士兵的移动、射击乃至战术配合,都依赖于玩家对TU的精确规划。操作上手简单:选中单位后,直接使用鼠标左键点击目的地方格,系统便会清晰显示移动所需消耗的时间单位,帮助
速览 在《异种航员2》(Xenonauts 2)的战局中,掌握“战术规避”与精通“火力输出”同等关键。游戏全新设计的掩体系统,是提升你作战小队生存几率的战略性核心。简言之,战场上绝大多数可见的物体都能转化为你的战术屏障。无论是散落的木箱、残缺的矮墙,还是茂密的灌木丛与坚实的建筑物,巧妙地利用它们,就
速览 在开放世界大作《红色沙漠》中,庞大的支线任务系统为玩家提供了丰富的探索体验。其中,“超凡建造物”任务是阿方索家族势力任务线中的重要一环。要成功接取此任务,玩家必须首先完成其前置任务【枪械名门】。在此之后,任务的下一步关键操作是前往游戏中标注的特定建筑地点进行互动调查——这本质上是一个用于快速移





