DGX Spark游戏性能不足?NVIDIA建议开启DLSS技术增强体验
11月17日消息,NVIDIA专为AI开发者打造的桌面迷你AI超算DGX+Spark一经发布,就引发了社区对这款设备游戏性能的广泛关注。
免费影视、动漫、音乐、游戏、小说资源长期稳定更新! 👉 点此立即查看 👈
这款售价高达4000美元(约合28425元人民币)的专业设备,理论AI算力突破1PetaFLOP,内置20核CPU和Blackwell架构GPU,主要用途是运行AI开发环境。
有用户尝试使用这款设备运行《赛博朋克2077》,发现其原生性能表现并不理想,在1080p中画质设置下,DGX+Spark仅能达到约50FPS的帧率。

测试结果显示,作为面向AI工作负载的专业设备,DGX+Spark的原始游戏性能远低于同价位的传统游戏PC。
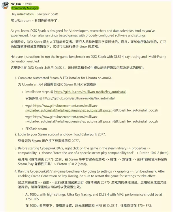
注意到社区对DGX+Spark游戏性能的持续讨论,NVIDIA随后发布了一份简明指南,建议通过开启DLSS和多帧生成技术来提升游戏体验。
NVIDIA官方表示,在启用这两项技术后,《赛博朋克2077》在1080p高画质并开启Ultra光线追踪的严苛设置下,帧率可以轻松突破175FPS。

相关攻略
随着3A大作对画面精度的追求持续升级 现如今,3A游戏对画面细节的追逐几乎陷入了“军备竞赛”。高清材质包一个比一个大,直接带来的后果就是:曾经被视为甜点配置的8GB显存显卡,如今越来越力不从心。爆显存、游戏卡顿、被迫降低画质设置——这些窘境成了不少玩家的日常,8GB卡甚至被戏称为新时代的“残废卡”。
内存成本飙升:云厂商的“切肤之痛”与NVIDIA的“独善其身” 近期,来自SemiAnalysis及多方供应链的分析报告指出,内存价格持续上涨已成为一个关键趋势,对超大规模云服务商的资本支出造成了巨大压力。数据显示,部分云厂商的基础设施总投入中,内存采购成本占比已高达30%,这严重挤压了其整体利润空
智通财经APP获悉,根据TrendForce集邦咨询最新调查,2025年各大云端服务供应商(CSP)持续购买GPU、自研ASIC建置算力需求,带动AI相关芯片设计业者成长,全球前十大无晶圆IC(Fa
快科技4月1日消息,据VideoCardz报道,巴西的GPU维修专家Jefferson Silva(Sidnelson)和Paulo Gomes,近日成功修复了两张存在不同故障的RTX 4090显卡
快科技4月1日消息,据VideoCardz报道,巴西的GPU维修专家Jefferson Silva(Sidnelson)和Paulo Gomes,近日成功修复了两张存在不同故障的RTX 4090显卡
热门专题
热门推荐
在包子漫画App精准定位心仪漫画:从入门到精通的搜索指南 面对海量的漫画资源,你是否苦恼于如何快速找到自己想看的那一部?包子漫画App内置的智能搜索系统,正是你高效解锁全站精彩内容的利器。掌握以下搜索方法与技巧,你将能轻松驾驭这座漫画宝库,大幅提升找书效率。 第一步:快速找到搜索入口 启动包子漫画A
明日方舟终末地洛茜最强配队攻略:三大体系阵容搭配详解 在《明日方舟:终末地》的策略攻防世界中,角色组合与队伍构建是决定战局胜负的关键。作为当前版本的热门输出手,洛茜的配队方案备受玩家关注。本文将全面解析洛茜的核心配队思路,包括法术爆发、物理攻坚、五色极致及稳定进阶四大流派,帮助您根据自身box与资源
魔兽世界城市大门钥匙:功能详解与核心作用 开启核心区域通道 城市大门钥匙最基础的用途,便是解锁主城的主要入口,让玩家能够深入城市的中央区域。以经典例子铁炉堡大门钥匙来说,缺少这把钥匙,玩家便无法进入这座矮人王城的核心地带,只能在外围区域活动。 成功进入主城后,完整的游戏体验才正式开启。主城是玩家活动
奥兹玛攻坚战小队模式攻略:机制详解与高效通关指南 对于DNF玩家而言,奥兹玛攻坚战无疑是版本实力的重要试炼场。其中,小队模式以其独特的挑战性备受关注——它的难度究竟如何定义?实际上,攻克奥兹玛小队模式虽有章法可循,却也需要系统性的策略与准备,绝非仅凭蛮力就能轻易通关。 职业配置是基石,团队协同定胜负
七大罪起源红色魔神Boss攻略:三阶段机制详解与实战打法 在《七大罪:起源》中,世界等级3的最终守关首领“红色魔神”,以其极具挑战性的多阶段机制与极低的容错率,成为了当前版本团队副本的核心难点。许多队伍在此反复受挫,究其根本,往往是对Boss各阶段的技能逻辑、环境互动与团队配置策略缺乏系统性理解。本





