中科院院士陆林:国产脑机接口临床反超,未来芯片植入可直获知识

免费影视、动漫、音乐、游戏、小说资源长期稳定更新! 👉 点此立即查看 👈
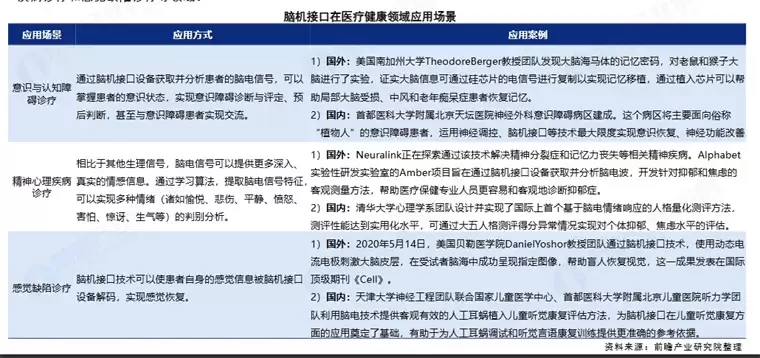
(图片来源:摄图网)
在近日举行的2025年世界互联网大会上,中国科学院院士、国家精神疾病医学中心主任陆林带来了脑机接口技术的最新进展。他指出,随着人口老龄化趋势加剧,阿尔茨海默病等脑部疾病的防控压力日益增大,而脑机接口与人工智能技术的结合,为这类疾病的干预带来了新的可能。
他表示,借助脑机接口技术,可以有效预防痴呆症的发生,或帮助已丧失记忆的患者恢复认知功能,目前团队正围绕这些方向展开深入研究。
陆林还透露:“我们已经开始尝试进行临床试验。可以明确告诉大家的是,马斯克团队开展的部分研究,国内其实早已启动,且我们在临床上完成的病例数量已超过他!”据他介绍,国内已成功完成30例脑机接口临床试验,远超马斯克的7例。
陆林进一步提出大胆设想:“未来能否将所有知识集成在一枚芯片中,通过植入大脑,让我们短时间内掌握从小学到大学的全部知识?当需要时,是否可以直接调用脑中的知识或技能?”他坦言,“这在未来是有可能实现的,不过目前我们仍在持续探索中。”
脑机接口技术是指在生物大脑与外部设备(如计算机、机械臂、智能假肢等)之间建立直接通信和控制通道的技术系统。它通过采集并解码大脑的神经电活动信号,将其转化为能够驱动外部设备的指令,实现“意念控制”。
该产业融合了神经科学、脑科学、新材料、人工智能和信息技术等一系列前沿技术,堪称未来产业中的战略高地,将对社会产业变革、人类健康福祉和全球竞争格局产生深远影响。
2025年被誉为中国脑机接口行业的元年,该技术在医疗、消费等领域的应用潜力巨大,正逐步从实验室走向临床应用,为人类健康带来创新解决方案。
据前瞻产业研究院最新发布的《2025脑机接口蓝皮书》显示,医疗领域仍是当前脑机接口产业最受关注的下游应用行业。从下游应用结构来看,目前全国脑机接口下游解决方案企业中,医疗领域占比高达56%,其他消费类、工业类、教育类等非医疗领域企业占44%。


截至2024年底,我国脑机接口相关医疗器械注册备案数量已达222项,其中二类医疗器械数量达194项。这表明当前我国脑机接口产品的研发仍主要聚焦于无需手术治疗的微创式产品领域。
产业高地需要核心技术支撑。中科院深圳先进技术研究院与东华大学经过5年联合攻关,研发出如发丝般纤细、柔软可拉伸的"神经蠕虫"电极。这项技术标志着生物电子接口从静态记录迈向主动智能探测的范式转变——电极能够像蠕虫般随脑组织自由驱动,大幅降低长期植入导致的组织损伤风险。天津大学的"NEO"设备通过脑膜外植入与无线供能技术,已帮助高位截瘫患者实现脑控手部动作。
产业爆发的背后离不开政策支持。今年9月,国家药监局批准发布《采用脑机接口技术的医疗器械术语》行业标准——这是我国首个脑机接口医疗器械标准,为产品质量与审批规范化奠定基础。
更具里程碑意义的是10月发布的"十五五"规划建议,明确将脑机接口列为需要前瞻布局的未来产业,提出"未来10年再造一个中国高技术产业"。这意味着脑机接口已从单一技术升级为国家战略支点,将获得跨部门、长周期的系统性支持。
马斯克曾预测,脑机接口设备如实现大规模量产,单价可降至1000-2000美元,包含手术费用在内整体仅需5000美元左右。基于此,前瞻产业研究院预估全球脑机接口产业将直接创造超3000亿美元经济价值。

在"十五五"期间,依托国家战略的系统性支持,我国企业有望在核心技术上持续取得突破。通过在运动功能障碍康复、重大脑疾病诊疗等临床领域实现商业化应用,我国脑机接口产业的综合实力将跻身世界前列。
相关攻略
全新荣威i6正式上市:限时抢定价6 59万起,A+级家轿市场再添实力选手 最近,上汽荣威给A+级轿车市场投下了一枚“价格冲击波”。旗下全新荣威i6正式宣布上市,一共推出3款车型,限时抢定价锁定在6 59万至7 59万元区间。这个起步价一公布,立刻在市场上引起了不小的关注。 当然,光有低价还不够,诚意
经典重演:何小鹏化身偷“芯”特工,打造全球首款 L3 级算力汽车“小鹏 G7” 7月2日,小鹏汽车放出了一段名为“Mission:Turing-图灵计划情报泄露”的视频。这可不只是一段简单的总部展示,更像是一部精心编排的“科技特工片”。视频里,一位神秘特工上演了攀楼潜入未来总部的戏码,目标直指实验室
编辑 | 王凤枝 单季营收681 3亿美元,净利润429 6亿美元,数据中心业务狂飙75%,推理成本更是迎来量级式下降。 过去几个月,关于“AI泡沫”的争论在资本市场从未停歇。然而,英伟达刚刚交出的这份第四财季成绩单,用最硬核的数据,给整个产业情绪注入了一剂强心针。 面对这台全速运转的“印钞机”,C
Meta豪掷数百亿,AMD的“备胎”终于要上位了? AI算力军备竞赛的战火,烧出了新剧情。就在周二,Meta与AMD联手扔下了一枚重磅冲击波:双方达成一项多年期协议,Meta将在其AI数据中心部署规模高达6吉瓦(GW)的AMD GPU,并配套使用AI优化型CPU。首批搭载MI450 GPU的AMD
MacBook Neo平价版爆火背后:一场甜蜜的供应链烦恼与苹果的生态棋局 上个月初,苹果悄然投下了一枚“平价冲击波”——起售价4599元、教育优惠价仅3999元的MacBook Neo笔记本正式登场。对于早已拥有iPhone或iPad的用户而言,这无疑是完善苹果生态拼图的绝佳选择;而对于初次接触苹
热门专题
热门推荐
Flashforge AD5X CoreXY 多色3D打印机 仅售287美元 多色3D打印的门槛,这次真被拉下来了。市场上备受关注的FlashForge AD5X多色3D打印机,如今在AliExpress平台迎来了一波“真香”价。使用优惠码“USCD35”后,到手价直接压到了286 81美元,并且享
红色沙漠阿比斯神器怎么速刷?红色沙漠阿比斯神器速刷方法?无限速刷阿比斯神器的最高效方法是利用乞丐村的NPC偷窃机制 一 核心速刷方法:乞丐村无限偷窃 不得不说,想高效获取阿比斯神器,下面这个方法堪称版本答案。一轮操作下来,5到10分钟就能稳定入手8到15个,而且几乎没有任何风险,新手也能轻松上手。
红色沙漠炽热苍穹布制头盔获取攻略 炽热苍穹布制头盔,是炽热苍穹套装的关键头部组件。不少玩家都在探寻它的下落,其实它的藏身之处颇有讲究,获取过程也带点小解谜的趣味。别急,下面就把具体的位置和步骤给你理得明明白白。 一 具体获取位置 目标区域锁定在德雷西亚的西南部,具体来说是杜黑文领地。你需要找到“三
红色沙漠古代发电机启动方法 在《红色沙漠》中,启动古代发电机是推进第四章主线任务“基尔登工坊的窑炉维修”的核心解谜环节。不少朋友可能在这座神秘的古代石塔前卡了壳,其实只要理解其运作规律,操作起来并不复杂。 一 古代发电机启动步骤 整个启动过程,关键在于操作发电机前的那个发着黄光的控制台。控制台上主
异环月卡怎么样?一份给新手的理性氪金指南 《异环》这款开放世界二次元游戏,凭借其独特的赛博朋克融合幻想的世界观,吸引了不少玩家的目光。进入游戏后,很多朋友自然会面临一个现实问题:要不要氪金?尤其是性价比看起来最高的月卡,到底值不值得入手?大家在规划自己的游戏预算时,如何才能把钱花在刀刃上?这些问题确





