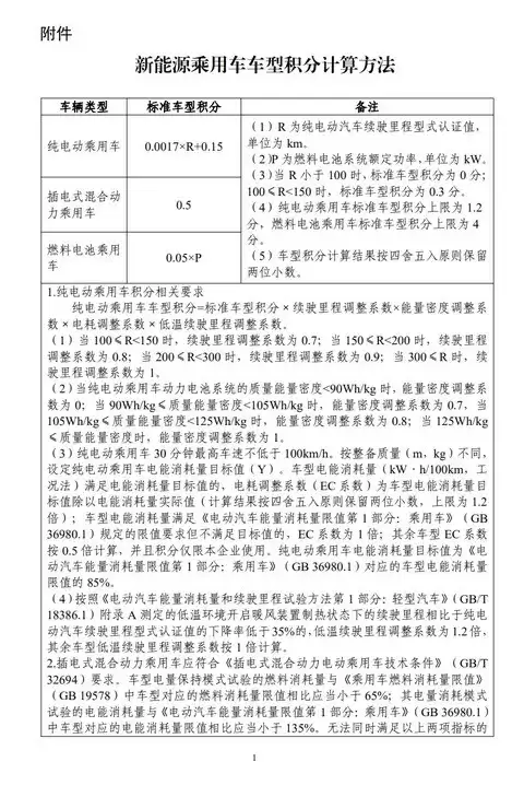
2026-2027新能源车积分比例明确:48%与58%,政策加码绿色转型

免费影视、动漫、音乐、游戏、小说资源长期稳定更新! 👉 点此立即查看 👈
2025年11月10日,工业和信息化部正式公布了最新通知,为2026年度和2027年度新能源汽车积分比例设定了明确目标,分别为48%和58%。这一政策旨在进一步推动汽车产业向绿色低碳转型,强化企业在节能降排方面的责任,助力新能源汽车持续健康发展。
根据通知内容,针对年产量低于2000辆、且在研发、生产及运营方面保持独立性的境内乘用车生产企业,以及年进口量不足2000辆且获得境外乘用车企业授权的进口供应企业,若其企业平均燃料消耗量较上一年度下降幅度达到4%以上,可在乘用车燃料消耗量评价方法及指标(GB 27999)规定的基准上,享受达标要求放宽60%的优惠;若降幅在2%至不足4%之间,则可放宽30%。
在核算新能源汽车积分达标值时,低油耗乘用车的生产或进口数量将按实际数量的0.1倍进行折算,以体现对节能技术路线的支持。此外,在2026至2027年度的企业平均燃料消耗量积分核算过程中,对配备标准循环外节能技术并具备实际节能效果的车型,将继续实施燃料消耗量的额度减免。在新的循环外技术或装置积分核算规则出台前,相关核算仍将参照2024至2025年度的相关规定执行。
为推动汽车产业实现节能降排目标,相关部门早在2017年便联合推出了乘用车企业平均燃料消耗量与新能源汽车积分并行管理办法,通过建立市场化的积分交易机制,促进传统燃油车节能技术升级与新能源汽车协同发展。
2020年,针对当时企业在燃油车节能投入不足、积分市场供需失衡等问题,管理办法迎来首次修订,进一步优化了新能源汽车积分比例要求,加强对传统乘用车节能的引导,并完善了关联企业的认定标准。
2024年7月,工业和信息化部等四部门再次对管理办法作出调整,并于同年8月起正式实施。此次修改重点调整了新能源车型积分的计算方式,将新能源乘用车标准车型的积分分值整体下调约40%,同时对积分计算公式和单车积分上限进行了相应修订,以更好地适应产业发展新阶段的需求。
热门专题
热门推荐
进入2026年二季度,加密货币市场在平静的表面下暗流涌动。根据Bitfinex Alpha报告的最新数据,比特币(BTC)在3月份成功打破了长达半年的下跌趋势,以约68,300美元的价格收官,实现了自去年9月以来的首次月度正增长。这一关键信号是否预示着熊市阴霾的彻底消散?深入分析资金流向与衍生品市场
加密交易中的导航利器:深入解析一目均衡图(一目云图) 在瞬息万变的加密货币市场中,交易者不断寻求能够提供清晰、全面视角的分析工具。其中,源自日本的技术分析瑰宝——一目均衡表(Ichimoku Kinko Hyo),因其独树一帜的“一览无余”特性,正成为越来越多资深币圈玩家的核心策略装备。它不仅是一个
生存对抗手游《失控进化》今日宣布,全网预约人数已突破3200万,成为近期SOC开放世界生存建造赛道中关注度极高的新作之一。 就在今天,生存对抗手游领域传来了一个重磅消息:《失控进化》官宣,其全网预约量已经冲破了3200万大关。这个数字,无疑让它成了近期SOC开放世界生存建造赛道里,风头最劲的那个选手
欧洲比特币市场新纪元:Treasury携千枚BTC储备强势入场 在数字资产与传统金融加速融合的浪潮下,欧洲资本市场迎来了一颗瞩目的新星。一家名为Treasury的比特币储备公司正式宣布,已完成其首轮大额融资,并将总计1,000枚比特币(BTC)纳入公司核心资产储备,以当前市值计算,这笔启动资金价值超
蚂蚁新村每日一题2026:3月27日答案与解析 蚂蚁新村每日问答小游戏,每日更新一道职业知识题目,趣味性十足。用户答对题目后,可以有效提升自己的“木兰币”生产速度,实现了寓教于乐的效果。不过,由于每日题目与答案都会更换,寻找正确答案有时并不容易。为此,我们为您详细整理了2026年3月27日的职业知识





