华为WATCH 5升级HarmonyOS 6.0.0.109 SP11需谨慎,无法降级
10月29日消息,据华为智能穿戴官方团队最新公告,HUAWEI WATCH 5系列智能手表现已启动HarmonyOS 6花粉Beta版6.0.0.109 SP11升级计划。该版本今日起将分批向已成功报名入选花粉Beta尝鲜计划的用户推送。需要特别留意的是,本次升级操作一旦完成,将无法回退至先前版本。
免费影视、动漫、音乐、游戏、小说资源长期稳定更新! 👉 点此立即查看 👈

以下是华为WATCH 5系列手表HarmonyOS 6花粉Beta版6.0.0.109 SP11更新的具体内容:
一、版本推送时间
2025年10月29日起,面向已成功入选HarmonyOS 6花粉Beta尝鲜计划的用户,分批推送6.0.0.109 SP11版本。
二、适配机型
HUAWEI WATCH 5 42mm(SOC-AL00)
HUAWEI WATCH 5 46mm(RTS-AL00)
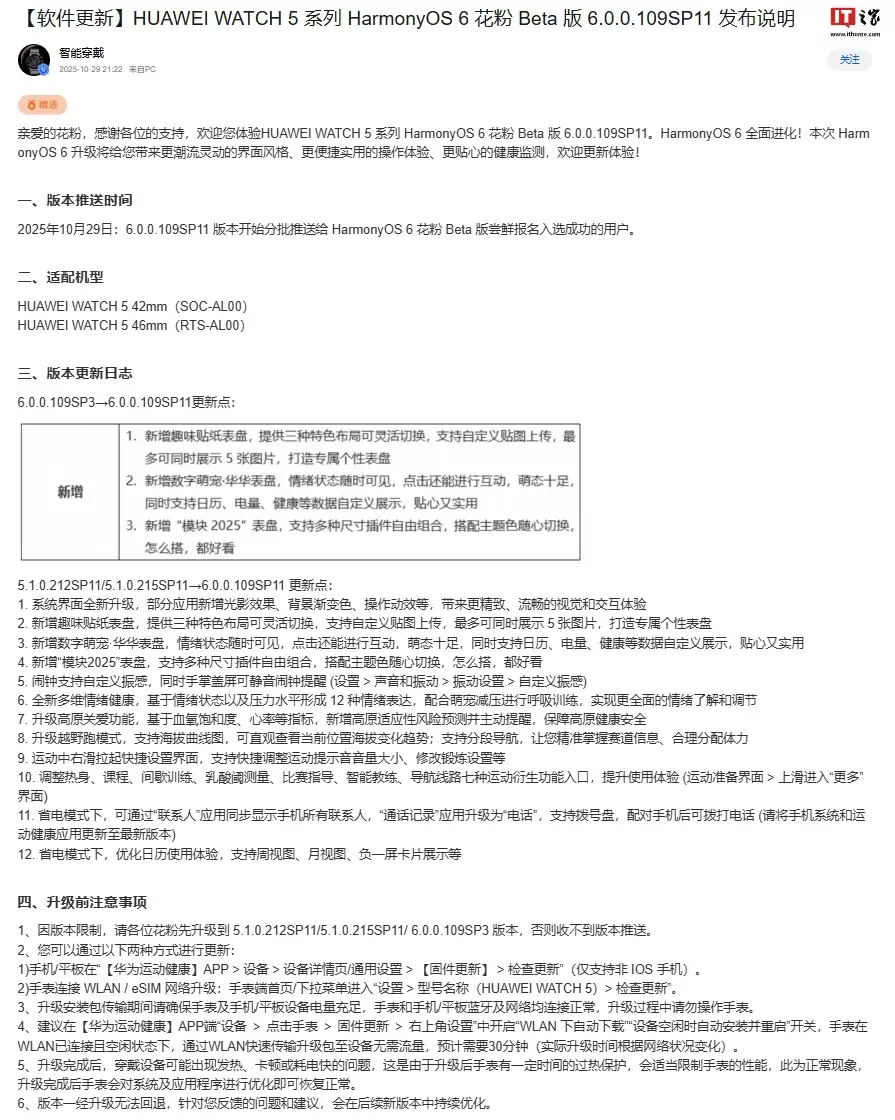
三、版本更新日志
6.0.0.109 SP3 → 6.0.0.109 SP11 更新内容如下:
1. 新增趣味贴纸表盘,提供三种特色布局并可灵活切换,支持自定义贴图上传功能,最多可同时展示5张图片,助你打造彰显个性的专属表盘。
2. 新增数字萌宠·华华表盘,情绪状态一目了然,轻点萌宠还能实时互动,可爱指数拉满;同时支持日历、电量、健康等数据自定义展示,既贴心又实用。
3. 新增“模块2025”表盘,支持多种尺寸插件自由组合,搭配随心切换的主题色系,无论怎么搭配都好看。
5.1.0.212 SP11 / 5.1.0.215 SP11 → 6.0.0.109 SP11 更新亮点包括:
1. 系统界面全面焕新升级,部分应用新增光影效果、背景渐变色及操作动效等,为你带来更精致、更流畅的视觉与交互体验。
2. 新增趣味贴纸表盘,提供三种特色布局并可灵活切换,支持自定义贴图上传功能,最多可同时展示5张图片,轻松打造专属个性表盘。
3. 新增数字萌宠·华华表盘,情绪状态随时可见,点击还能进行互动,萌态十足,同时支持日历、电量、健康等数据自定义展示,贴心又实用。
4. 新增“模块2025”表盘,支持多种尺寸插件自由组合,搭配随心切换的主题色系,怎么搭配都好看。
5. 闹钟新增自定义振感支持,同时掌盖屏幕可静音闹钟提醒(设置> 声音和振动 > 振动设置 > 自定义振感)。
6. 升级全新多维情绪健康,基于情绪状态及压力水平生成12种情绪表达,配合萌宠减压功能进行呼吸训练,助你更全面了解并调节情绪状态。
7. 升级高原关爱功能,基于血氧饱和度、心率等指标,新增高原适应性风险预测并主动提醒,全方位保障高原健康安全。
8. 升级越野跑模式,支持海拔曲线图显示,直观查看当前位置海拔变化趋势;同时支持分段导航,助你精准掌握赛道信息、合理分配体能。
9. 运动中右滑拉起快捷设置界面,支持快捷调整运动提示音音量大小、修改锻炼设置等。
10. 调整热身、课程、间歇训练、乳酸阈测量、比赛指导、智能教练、导航线路七种运动衍生功能入口,提升使用体验(运动准备界面> 上滑进入“更多”界面)。
11. 省电模式下,可通过“联系人”应用同步显示手机所有联系人,“通话记录”应用升级为“电话”,支持拨号盘,配对手机后可拨打电话(请将手机系统和运动健康应用更新至最新版本)。
12. 省电模式下,优化日历使用体验,支持周视图、月视图、负一屏卡片展示等。
四、升级前注意事项
1. 受版本限制,请各位花粉先升级至5.1.0.212 SP11 / 5.1.0.215 SP11 / 6.0.0.109 SP3版本,否则无法收到版本推送。
2. 您可以通过以下两种方式进行更新:
1) 手机/平板端进入“【华为运动健康】App > 设备 > 设备详情页 / 通用设置 > 【固件更新】 > 检查更新”(仅支持非iOS手机)。
2) 手表连接WLAN / eSIM网络升级:手表端首页/下拉菜单进入“设置 > 型号名称(HUAWEI WATCH 5)> 检查更新”。
3. 升级安装包传输期间,请确保手表及手机/平板设备电量充足,手表和手机/平板蓝牙及网络均连接正常,升级过程中请勿操作手表。
4. 建议在【华为运动健康】App端“设备 > 点击手表 > 固件更新 > 右上角设置”中开启“WLAN自动下载”“设备空闲时自动安装并重启”开关。手表在WLAN已连接且空闲状态下,可通过WLAN快速传输升级包至设备无需消耗流量,预计需要30分钟(实际升级时间根据网络状况变化)。
5. 升级完成后,穿戴设备可能出现发热、卡顿或耗电快的情况,这是由于升级后手表有一定时间的过热保护,会适当限制手表性能,此为正常现象,升级完成后手表会对系统及应用程序进行优化即可恢复正常。
6. 版本一经升级无法回退,针对您反馈的问题和建议,我们会在后续版本中持续优化。

热门专题
热门推荐
领克首款GT概念跑车亮相北京车展,由中欧团队联合打造。新车采用经典GT比例与低趴宽体设计,配备液态金属蓝涂装与2+2座舱,设有高性能模式按键可激活空气动力学套件。车辆采用后驱布局与AI智能运动控制系统,百公里加速约2秒,设计融合瑞典极简美学并参考全球用户反馈。
英伟达推出12GB显存版RTX5070移动GPU,与8GB版同步上市。两者均基于Blackwell架构,核心规格相同,仅显存容量不同。此举旨在缓解GDDR7芯片供应压力,为OEM提供灵活配置,加速笔记本产品布局,更大显存可更好满足游戏与AI应用需求。
微星将于5月15日推出两款26 5英寸雾面WOLED显示器MAG276QRY28和276QRDY54,售价分别为2499元和6299元。均采用第四代WOLED面板,具备QHD分辨率、VESADisplayHDRTrueBlack500认证、1500尼特峰值亮度及99 5%DCI-P3色域覆盖。276QRY28刷新率为280Hz,高阶款276QRDY54支持4
中芯国际2026年第一季度营收176 17亿元,同比增长8 1%;净利润13 61亿元,同比增长0 4%。公司预计第二季度收入环比增长14%至16%,毛利率指引上调至20%至22%。这反映出公司在行业复苏中展现出财务韧性,并通过运营优化增强了短期增长势头。
手机修图、相机降噪、视频去雾……这些我们日常使用的图像处理功能,其背后都离不开人工智能(AI)技术的驱动。通常,AI模型的训练逻辑是:向模型展示大量“低质图像”与“优质图像”的配对数据,让它学习如何将前者转化为后者。然而,天津大学计算机视觉团队近期发表的一项研究(arXiv:2604 08172)揭






