中国科学家实现两项世界首次:零设计人工神经开关登上《细胞》
10月22日最新消息显示,西湖大学于10月17日在其官方平台发布研究成果,宣布其生命科学学院卢培龙研究团队在顶级学术期刊《细胞》上发表了重要突破。该团队历经六年探索,成功达成了两项"世界首次"——完成电压门控阴离子通道的从头精准设计,并首次在活体实验中验证了人工设计离子通道蛋白的功能。
免费影视、动漫、音乐、游戏、小说资源长期稳定更新! 👉 点此立即查看 👈
卢培龙研究团队联合校内李波等多支科研力量,经过长达六年的持续攻关,在全球范围内首次采用"从头设计"策略,成功构建出功能完整、调控精准的电压门控阴离子通道(dVGAC)。
这项突破性进展标志着蛋白质设计领域从静态结构构建,迈入了创造能够响应外界刺激的动态功能蛋白新纪元。
据研究论文介绍,离子通道是嵌在细胞膜上的蛋白质,如同细胞的"智能门禁",负责调控离子进出,对神经传导、心跳节律等生命活动至关重要。而从头设计这种复杂的动态蛋白极具挑战性。
研究团队首先运用计算模拟技术,设计出一种由15根α螺旋构成的五聚体"倒漏斗"形骨架。这种结构在自然界前所未见,为通道的动态开合提供了稳定基础。冷冻电镜技术证实,合成的蛋白质结构与设计模型高度吻合,误差仅为原子级别。

该设计的核心突破在于"门控机制"的构建。研究团队创新性地在通道内部引入三层、共15个带正电荷的精氨酸,作为响应电压变化的"传感器"和筛选离子的"过滤器"。

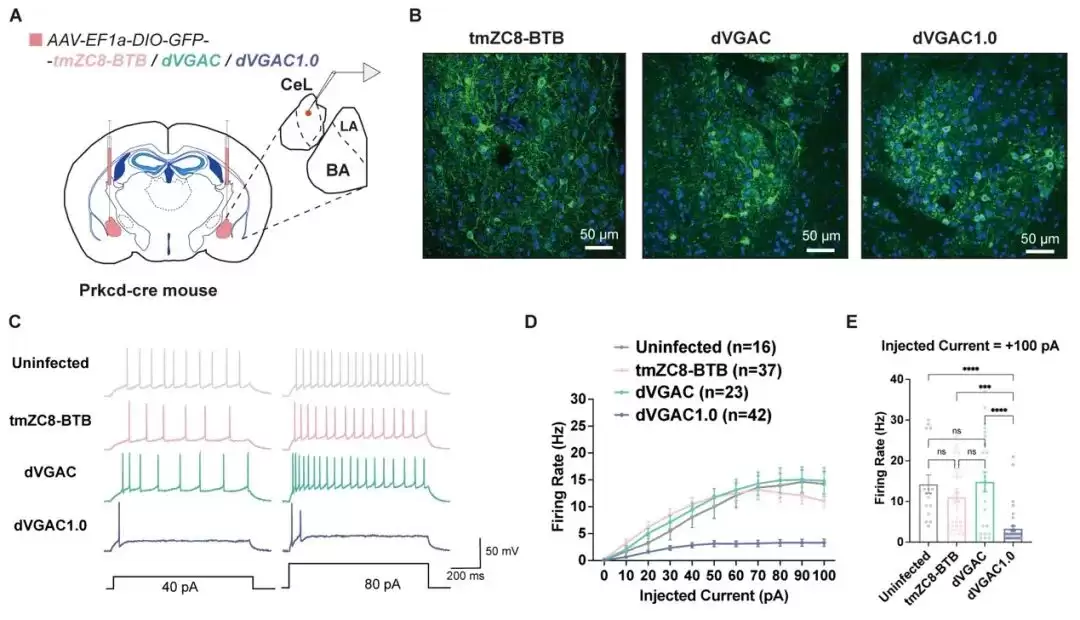
实验验证表明,当电压达到特定阈值(40毫伏)时,该人工通道能被成功激活,选择性地允许阴离子通过。这一成果首次实现了对构象动态跨膜蛋白的精确设计,解决了该领域的长期难题。

尤为重要的是,该人工通道具备超越天然的"可调控性"。研究人员通过对关键氨基酸进行单点突变,成功将通道的激活电压从40毫伏降至更贴近生理条件的20毫伏,并能精确调整不同离子的通行优先级。这种"可编程"特性展示了从头设计的巨大潜力,使其有望成为灵活的科研工具。
为验证其生理功能,团队与神经生物学家合作,在国际上首次将从头设计的跨膜蛋白应用于活体动物实验。他们将人工通道蛋白注射到小鼠大脑中,成功观察到神经元的放电频率显著降低。

这一结果证实,人工设计的离子通道"活"了,它能在复杂的生理环境中发挥作用,为未来开发针对神经系统疾病的新型蛋白质药物和精准疗法奠定了坚实基础。

参考文献
Cell 报道 | 这个"世界首次",让设计的蛋白"活"起来了
西湖大学卢培龙研究团队及其合作者从头设计新型电压门控阴离子通道
De novo designed voltage-gated anion channels suppress neuron firing
相关攻略
OpenAI CEO Sam Altman 表示,「超级人工智能的到来比大多数人预期的要快。 OpenAI 加快了迈向下一 AI 阶段的进程。昨晚,在一场引人注目的Axios采访中,OpenAI C
上海交大义理林团队,以AI赋能激光器,用于芯片测量切割,致力于实现高端制造的自主可控;上海交大李金金团队,将深耕设备一辈子的老师傅们口传心授的实操经验,炼成工业时序控制大模型;上海交大谢伟迪团队研发
两说作为战略性新兴产业,低空经济坐拥万亿级赛道的发展空间,备受瞩目。而人工智能技术正从感知、决策、协同、调度到监管,全链条重构其发展逻辑,成为推动低空经济从试点探索迈向规模化商用的核心引擎。在人工智
两说 Business Insights当前,低空经济以其战略性新兴产业与万亿级赛道的发展空间而备受关注,人工智能技术正从感知、决策、协同、调度、监管全链条重构低空经济发展逻辑,成为低空经济从试点
【文 观察者网 心智观察所】 最近,NeurIPS——人工智能领域最具影响力的学术会议之一——在2026年征稿规则中新增了一项条款:凡被美国财政部海外资产控制办公室(OFAC)列入制裁名单的机构,
热门专题
热门推荐
加密货币行业翘首以盼的监管里程碑,终于有了实质性进展。美国证券交易委员会(SEC)主席保罗·阿特金斯(Paul Atkins)近日证实,那份允许加密项目在早期获得注册豁免权的“安全港”框架提案,已经正式送抵白宫,进入了最终审查阶段。 在范德堡大学与区块链协会联合举办的数字资产峰会上,阿特金斯透露了这
微策略Strategy报告:第一季录得144 6亿美元浮亏 再斥资约3 3亿美元买进4871枚比特币 市场震荡的威力有多大?看看Strategy的最新季报就明白了。根据其最新向美国证管会(SEC)提交的8-K报告,受市场剧烈波动影响,这家公司所持的比特币在第一季度录得了一笔惊人的数字——144 6亿
稳定币巨头Tether的动向,向来是加密世界的风向标。这不,它向Web3基础设施的版图扩张,又迈出了关键一步。公司执行长Paolo Ardoino在社交平台X上透露,其工程团队正在全力“烹制”一个新项目——去中心化搜索引擎 “Hypersearch”。这个消息一出,立刻引发了行业的广泛猜想。 采用D
基地位于Coinbase旗下以太坊Layer2网络Base的Seamless Protocol,日前正式宣告了服务的终结。这个曾经吸引了超过20万用户的原生DeFi借贷协议,在运营不到三年后,终究没能跑赢时间。它主打的核心产品是Integrated Leverage Markets(ILMs)——一
PAAL代币揭秘:深度解析Web3社区治理的核心钥匙 在去中心化自治组织的浪潮中,谁真正掌握了项目的话语权?PAAL代币提供了一套系统化的答案。它不仅是生态内流转的价值媒介,更是开启链上治理大门的核心凭证。通过持有并质押PAAL代币,用户能够对协议升级、资金分配乃至战略方向等关键事务投出决定性的一票





