19.79万元起售,增程版的新智己LS6能否打出“翻身仗”?| 智驾前线
智己不是做增程最早的那个,但却是从纯电转向增程技术最坚决的一个。
免费影视、动漫、音乐、游戏、小说资源长期稳定更新! 👉 点此立即查看 👈
消息,9月10日,智己在上海正式举行了新一代智己LS6上市发布会,这款被冠以“新”LS6的车型,无论是外观、内饰,还是三电和智能化,都将“新”这个字展现到了极致。
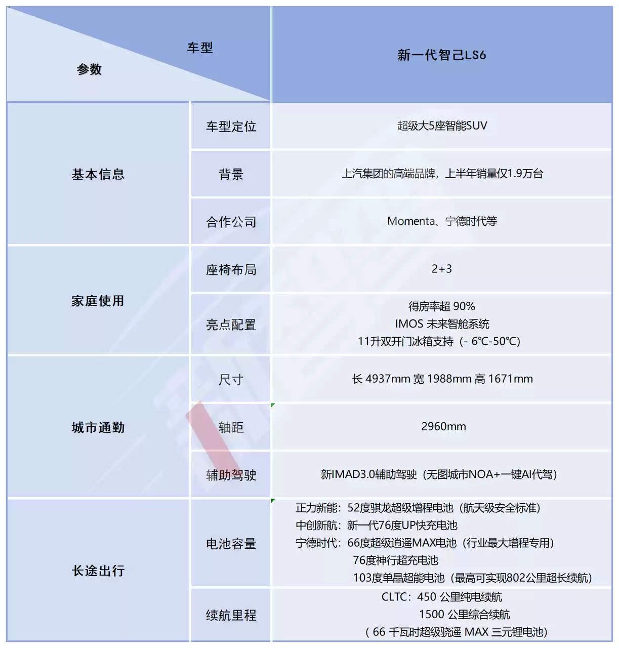
作为上汽集团的唯一高端子品牌,智己成立近四年,但市场并没有给予足够的重视,同级定位的岚图、阿维塔、极狐都取得了月销量稳定破万的成绩,而智己虽然对外宣称是上汽集团的高端品牌,但上半年智己品牌销量却仅有1.9万台。
在理想、零跑、问界的相继验证下,增程已经被市场验证了其技术的可行性,在这一基础上,智己的坚决转向,无疑也给了品牌一次重新站在牌桌的机会。
也正因如此,新智己LS6选择了重新设计,在更显硬朗的车身内加入66度电池和“恒星”超级增程技术,并用电池终身质保承诺、纯电预售价低于增程版等策略去改变智己未来的命运。

自新智己LS6预售开启后,30分钟内,该车型就已经收到了超过1万的小订订单,在半个月后的成都车展上,更是宣布其小订订单超过3.8万台。
在9月10日的发布会上,智己也公布了进一步售价。据悉,新一代LS6共有纯电、增程两种动力形式。
新智己LS6纯电版车型共有五款配置:纯电 Pro版、Max版、Max+版、Ultra版,对应售价分别为19.79万元、20.99万元、22.99万元和26.99万元。
其还基于Max版本,推出续航里程802km,搭载75V超快充平台的Pro Max版车型,售价22.99万元。
增程版共有四款车型,分别为LS6 52 Pro版、LS6 52 Max版、LS6 66 Max版、LS6 66 Max+版,售价20.29万元起步。
最新透露,在发布会结束27分钟后,新智己LS6的大定数量已经达到了一万台。
据介绍,新一代智己LS6搭载的新一代灵蜥数字底盘,与上汽第三代中央集成电子电气架构深度融合,并整合了德国大陆MKC2线控制动系统、智慧四轮转向等硬件,配备前235后265鸳鸯胎,支持70mm大行程智慧空悬,能够克服各种路况。
其还升级了灵蜥矢量运动控制系统,高速变道稳定性比传统四驱提高了15%,在北方单侧湿滑路面,稳定性比传统四驱提高80%。

底盘方面,新智己LS6搭载了同级唯一的双向18°智慧四轮转向系统,实现转弯半径低至4.79米,使近5米长的中大型SUV兼具“大车的空间”与“小车的灵活”,在较为复杂的路段能够有更好的通过性。
以超级四驱版本为例,车长4937mm,转弯半径却只有4.49m,超过微型车五菱宏光mini的转弯半径。
此外,四驱版本的智己LS6在零到一百加速仅需3.48s,双电机峰值功率达到500kWh,作为一台大五座SUV车型,这一成绩显然足够亮眼。
续航方面,智己与宁德时代联合研发的动力解决方案,采用 800 伏高压平台技术,配备 66 千瓦时超级骁遥 MAX 三元锂电池,在 CLTC 工况下实现 450 公里纯电续航,综合续航里程突破 1500 公里。满油满电状态下的 LS6 成功完成北京至上海的往返测试,中途仅需一次补能,彻底打破了用户对新能源车型长途出行的顾虑。
值得注意的是,智己LS6采用的五款电池包,来自正力新能、中创新航、宁德时代三家动力电池厂商。
据悉,正力新能提供的52度骐龙超级增程电池,采用航天级安全标准;中创新航为纯电车型提供了新一代76度UP快充电池。
而宁德时代,则提供了66度超级逍遥MAX电池(行业最大增程专用)、76度神行超充电池、103度单晶超能电池(最高可实现802公里超长续航)。其中,智己汽车与宁德时代联合定义开发66度超级逍遥MAX电池,最大增程纯电续航里程为450公里增程纯电续,可覆盖99%用户一周纯电通勤。
基于 800 伏高压平台的 4C 充电倍率技术,新LS6 最大充电功率达到 268 千瓦,实测 15 分钟可补充 310 公里续航里程。

更重要的是其低电量性能表现 —— 即使电量低于 16%,电池仍能输出 275.5 千瓦的功率,确保高速超车等场景下的动力响应不受影响,彻底改变了传统增程车型低电量时的乏力感。
智驾方面,智己依然与Momenta合作,Momenta的CEO曹旭东来到现场站台,新的IMAD3.0辅助驾驶支持全国都能用的“无图城市NOA”功能以及独创的“一键AI代驾”。
此外,新智己LS6还将首发搭载基于英伟达Thor芯片的辅助驾驶方案,并配备行业领先的520线超级激光雷达,进一步提高智驾能力。
在高速场景下突发的障碍物等场景,新智己LS6也实现了端到端的紧急避让,能够在120km/h的紧急情况下进一步保证乘坐人员安全。
相较于旧款智己LS6,新款车型通过“新一代+新品类”的方式,重新改写了智己汽车的产品矩阵,从早期的“堆料”抢市场,开始精准命中家庭用户对于新能源SUV的核心需求,这也使得智己正在不断淡化蟹行模式、独特外观等解释成本较高的产品亮点。
座舱方面,智己 LS6 的智能座舱采用 "实用优先" 的设计理念。搭载IMOS 未来智舱系统,配合 27.1 英寸 5K MiniLED驾舱屏,实现流畅的交互体验,与此同时,雨夜模式也得到了升级,加入了新的AI画质增强算法和DZT2.0动态追踪功能,夜间视线更清晰。
在舒适性上,新智己LS6基于 2960 毫米轴距打造的乘员舱,实现了 90% 的得房率,营造出 "五座大平层" 的空间体验。重点打造的零重力舒享座椅支持多模式调节,可切换至休憩、娱乐等场景,满足家庭出行中的多样化需求。
其中,副驾座椅支持向前折叠,为后排乘客创造贯通式腿部空间;后排座椅放倒后,后备箱容积可从常规 520 升扩展至 1280 升。中控台下方设计了 15 升隐藏式储物盒,还配有11升双开门冰箱支持 - 6℃至 50℃宽域温控,配合车门储物槽和中央扶手箱,形成丰富的收纳空间。
针对噪音问题,LS6 采用ERNC主动降噪技术,通过座舱内多点传感器实时采集噪音波形并生成反向声波抵消,使增程器启动与关停的静谧性接近纯电车型水平。
安全方面,新智己LS6搭载同级唯一的灵蜥爆胎稳定控制功能,即便在高速、弯道或极端爆胎情况下,依然能稳定行驶;全新主动防侧翻2.0更可降低45%的侧倾风险,进一步为出行提供了保证。
值得一提的是,新智己LS6还配备了云台模式,通过悬架即时调整,即便是大角度过弯道,车内乘坐人员也几乎没有感知。
据公开资料显示,2025年上半年上汽集团营收2995.88亿元,同比增长5.23%,但净利润下降9.21%。其子品牌智己汽车销量下滑,营收35.56亿元,却净亏损高达18.25亿元,显然向增程转向是智己的关键一战。
对于市场来说,大电池包+增程的方案路线是短时间内能够形成增量的市场,而目前跟进的除了智己外,智界、问界、吉利等品牌也在逐渐探索。对于声量较弱的智己而言,打出“快而有效”的牌显然极为重要。
((公众号:))
原创文章,未经授权禁止转载。详情见转载须知。
相关攻略
网易汽车3月26日报道3月26日,智己LS8正式开启预售,新车共推出4款车型,预售价为27 18-32 18万元,预售权益价为25 98-30 98万元。新车定位科技旗舰中大型SUV,将首发搭载智己
网易汽车3月19日报道提及2026年最为爆火的是什么,答案一定非 AI Agent莫属。比如最近流行的OpenClaw全民“养龙虾”,就是典型代表。你无需一步一步的告诉它做什么,只需告诉它想要的结果
IT之家 3 月 13 日消息,智己汽车刚刚宣布,智己汽车超级智能体发布会定档 3 月 18 日 19:00,slogan 为“IM Ultra Agent 跨时代而来”。智己汽车最新透露,智己汽车
网易汽车1月1日报道最新数据显示,智己汽车2025年全年累计销售81,017台,创历史新高;自9月起连续四月销量破万,接连刷新品牌月销纪录,增长势头强劲。尤为关键的是,在品牌成立五周
热门专题
热门推荐
百度网盘个人版如何转企业版?完整切换步骤详细指南 当个人网盘难以满足团队文件共享与协作需求时,百度网盘提供的企业版无疑是高效解决方案。本文将为你详细解析如何直接在百度网盘App内,将个人账户一键切换至功能更强大的企业版,快速开启团队文件管理新模式。 第一步:进入个人中心页面 首先,请确保已安装并打开
“AI+eSIM”云智终端方案正式商用,首批合作项目5G AI CPE成功落地 在MWC 2026世界移动通信大会上,产业合作迎来重大进展。由全球移动通信系统协会(GSMA)与中国联通共同倡导的“‘AI+eSIM’云智终端合作联通方案”正式对外发布,并迅速完成首个商业化项目签约。中国联通联合通则康威
洛克王国世界水泡壳技能搭配完全指南:打造攻防一体的战术核心 世界水泡壳的技能池设计充满了战术深度,完美诠释了攻防一体的战斗哲学。无论是纯粹依靠威力压制对手的技能,还是具备控制、辅助等战略功能的技能,都能在其技能库中找到。掌握其技能搭配的核心思路,是让世界水泡壳在对战中发挥出全部潜力的关键,能够轻松取
现货比特币ETF单周吸金14 2亿美元,强势回归背后的市场信号 加密货币市场正迎来关键转折点。近期数据显示,现货比特币ETF资金流入呈现爆发式增长,成为近期最受关注的市场风向标。这不仅反映了机构资金的重新布局,更可能预示着市场供需结构的深层变化。 数据解读:创纪录的资金流入意味着什么? 根据专业追踪
河西竹篮打水奇遇触发地点指南 想要成功触发《燕云十六声》中颇具趣味的“竹篮打水”奇遇,玩家需要首先前往河西地图的特定区域进行探索。该触发点位置较为隐蔽,建议在河西沿岸的村落与水边场景多番巡视。当你接近正确位置时,可以留意游戏内的环境暗示,例如独特的视觉标识、背景音效的变化或氛围的微妙转变,这些都是系





