UCLA团队发现AI与小鼠协作机制 或将重塑智能Agent未来
合作作为人类社会运转的核心机制,其形成原理与维持机制的研究不仅有助于化解社会冲突、治疗社交障碍类疾病,还能为人工智能系统设计提供重要参考依据。
免费影视、动漫、音乐、游戏、小说资源长期稳定更新! 👉 点此立即查看 👈
在自动驾驶、群机器人系统等多AI代理应用场景日益普及的当下,如何赋予AI高效协作能力已成为技术突破的关键所在。
前期研究表明,人工智能体与生物个体在行为策略和神经表征上具有相似性。这一发现为探索AI协作行为的产生机制开辟了新思路,同时也引发了一个重要问题:这种互动是否也会在人工神经网络中产生类似生物系统的动态响应?
近期,加州大学洛杉矶分校Weizhe Hong副教授团队取得重大突破。他们通过对比小鼠与AI代理在协作任务中的表现,首次证实AI系统能够形成与生物大脑相似的神经表征和行为策略。
这项开创性研究首次直接比较了生物大脑与AI系统的协作学习机制,为我们理解社会行为的关键特征提供了新视角,同时也为开发更智能的协作型AI指明了方向。
相关研究成果以《生物与人工智能系统的合作行为神经基础》为题,发表在权威期刊《Science》上。

论文链接:https://www.science.org/doi/10.1126/science.adw8151
解密小鼠协作学习的实验探索
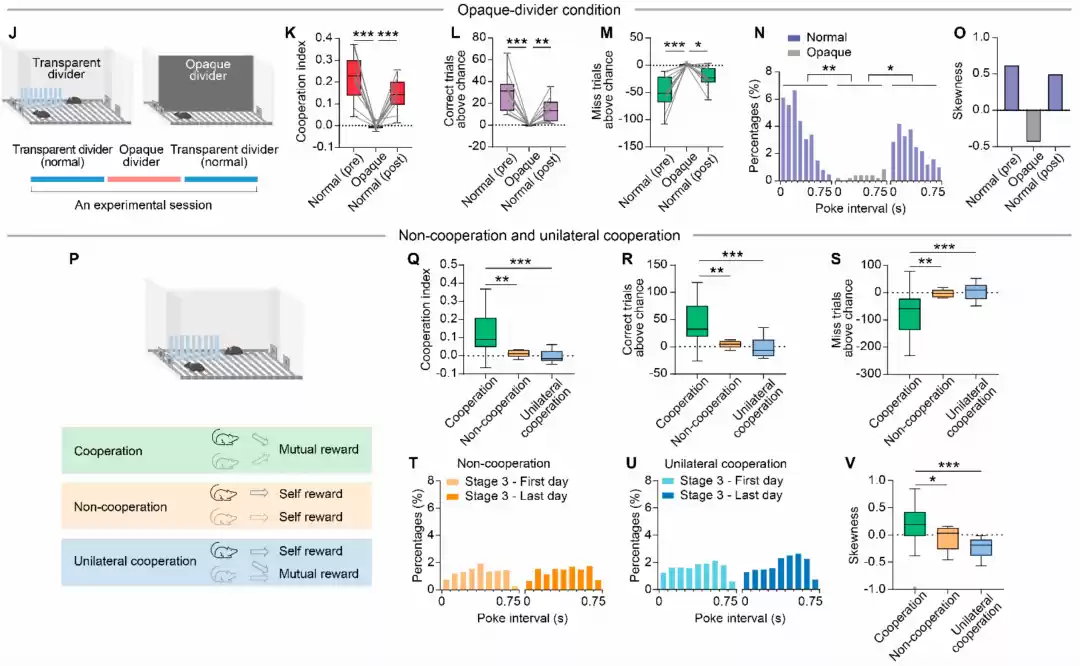
为揭示生物合作的内在机制,研究团队设计了一项精心的小鼠协作实验。实验选用了8周龄的C57BL/6J小鼠,将其两两配对安置在特制实验舱内。舱室中间设有透明带孔分隔板,既允许小鼠通过视觉、嗅觉和轻微肢体接触进行互动,又避免了直接干扰。

实验核心任务是同步鼻触动作:每只小鼠都有一个专用鼻触口和饮水口,只有两只小鼠在规定时间窗口内先后完成鼻触,才能同时获得饮水奖励。研究人员分三个阶段逐步加大任务难度,将时间窗口从初始3秒缩短至1.5秒,最终定为0.75秒,以测试小鼠的协调精准度。
为确保实验效果,研究团队先对小鼠进行预训练,培养其建立鼻触-奖励的条件反射,并筛除低动机个体。在正式训练中,每个难度阶段分别进行5次、10次和15次30分钟的训练。
最终76%的小鼠表现出显著优于随机水平的协作能力。通过随机对照实验,研究者确认这属于真正的主动协作而非偶然行为。高表现组小鼠占比高达41%,随着训练推进,它们的错误率持续降低,动作同步性不断增强。

三项关键对照实验进一步验证了协作行为的特异性:封闭视觉交流的非透明分隔板组、独立完成任务组和单方依赖协作组的小鼠表现均大幅下降,证明真正的协作需要双方基于互利的主动协调。
揭示协作的神经基础:前扣带回皮层
探索协作行为的神经机制,研究团队重点关注了前扣带回皮层(ACC)。这一位于额叶中部的脑区已知参与情绪处理和社会决策,但其在协作行为中的具体功能尚不清楚。
借助微型内窥镜钙成像技术,研究人员在小鼠ACC区注射荧光钙离子指示剂,成功记录了17对小鼠共计12798个ACC神经元的活动轨迹。

数据分析显示ACC神经元对协作事件表现出高度特异性:部分神经元专门响应成功协作,另一部分则针对协作错误。成功协作神经元的数量与个体表现正相关,高表现组小鼠这类神经元占比显著更高。

通过支持向量机解码技术,研究人员证实ACC不仅能识别协作结果,还参与决策过程,是协作行为的"神经指挥中心"。结合SLEAP姿态追踪技术,研究团队还解析出小鼠协作的三大策略:主动接近、等待互动和行为同步。
AI系统再现生物协作逻辑
研究团队进一步将该协作机制拓展到AI系统。基于多智能体强化学习框架,他们构建了模拟小鼠实验的虚拟环境,训练两个RNN智能体完成类似任务。

令人惊讶的是,AI智能体不仅掌握了协作策略,其行为模式与小鼠高度相似:正确协作次数随训练增加,动作间隔集中于2个时间步内,错误率远低于非协作状态。
神经网络活动分析显示,AI系统中同样存在专门处理自我和同伴位置的特定单元。这些单元在协作任务中活跃度显著提升,且其数量与AI表现呈正相关。
研究发现AI智能体展现出与小鼠相似的"等待"策略:当同伴距离较远时会暂停移动,这与它们自身表现优劣直接相关。这种自发的协作优化策略出现在成功协作前,在错误或非协作状态下则不会出现。

研究发现这种跨系统的相似性源于三个共同要素:首先是对同伴信息的实时依赖,其次是可优化的预备策略,最后是专门编码协作信息的神经单元。这些发现表明协作并非生物特有,而是一种可以计算重构的普适性机制。
热门专题
热门推荐
理解“无法使用”的具体表现当您发现《Unix入门经典》无法正常使用时,首要任务是精准定位问题所在。是随书附赠的软件工具或虚拟机镜像启动失败?还是书中的示例代码在您的终端里报错?又或是搭建书中描述的学习环境时卡壳?不同的故障表现,其解决路径也截然不同。对于刚接触Unix Linux的新手,问题通常高发
毕业生落户介绍信:权威模板与撰写指南 落户是应届毕业生开启职场新篇章、在城市安家立业的关键一步。办理落户手续时,一份格式规范、内容准确的落户介绍信是必不可少的核心材料。它不仅是个人身份的证明,更是落户政策符合性的重要依据。本文将为您提供几份权威实用的毕业生落户介绍信模板,并深入解析撰写要点与注意事项
AISTUDIO是什么 提起构建人工智能解决方案,不少开发者和企业首先会想到算力、数据和复杂的模型训练。而微软Azure推出的AISTUDIO,正是为了高效解决这些问题而生的。简单来说,它是一个集成在Azure云平台中的综合性AI开发环境,旨在帮助用户更快地将创意转化为成熟、可部署的智能应用。它打通
仁王3 debuff转移玩法深度解析:如何高效利用负面状态反制敌人 这套玩法的核心精髓,在于巧妙地实现“借力打力”与状态反转。具体操作上,玩家需要熟练掌握忍者技能“逆炎之法”的核心机制——当你成功施展幻术时,该技能会同步对自身施加对应的属性异常状态。这里分享一个实用的高阶技巧:在进入战斗前,你可以预
理解Doki播放器的核心功能腾讯视频Doki作为平台内置的核心播放组件,其性能表现直接决定了用户观看视频的流畅度与画质清晰度。要全面掌握播放优化技巧,首先需要熟悉播放器界面上的几个关键控制区域。通常,在播放器底部或侧边栏,您可以找到清晰度切换、播放倍速调节、弹幕控制以及画质增强等实用选项。清晰度选择





