AI通识课普及化发展:从初期探索到广泛应用
今年以来,AI 在教育中的角色不断引发争论。
免费影视、动漫、音乐、游戏、小说资源长期稳定更新! 👉 点此立即查看 👈
开年 DeepSeek 的出世,让「人人可用的 AI」成为社会话题。暑假里,学生用 AI 写作文、解题的现象频频登上热搜:有的孩子用它生成整篇作文,有的直接拿来当解题工具。家长担心孩子因此丧失学习能力,老师担心课堂秩序被打乱。一个核心问题开始反复被提及:AI 究竟该如何进入学校的课堂?
「人人可用」并不意味着「人人会用」。AI 的普及正在制造新的教育分野:会用的学生,把它当作学习加 速 器;不会用的学生,只能在焦虑中被甩开。缺乏规范的使用,更容易让孩子陷入「抄作业式」的捷径,能力并没有真正提升。要想把 AI 从「工具」转化为「素养」,只有学校教育能提供公平的起点、统一的规范和系统的培养路径。
这个九月,新学期的课程安排里已经出现了这样的尝试。九月开学,AI 相关课程在通识教育中有了更广泛的展开。各地做法不尽相同:有的写进了正式课程方案,有的作为跨学科探究的载体出现,也有不少学校以讲座、活动周的形式切入。
这意味着,AI 教育已经不再局限于信息技术课堂或少量试点学校,而是逐渐进入通识教育的公共空间。不同地方的推进方式各异,但共同指向一点:AI 不再是课外的「新鲜事物」,而正在被纳入学校日常教育的考量之中。
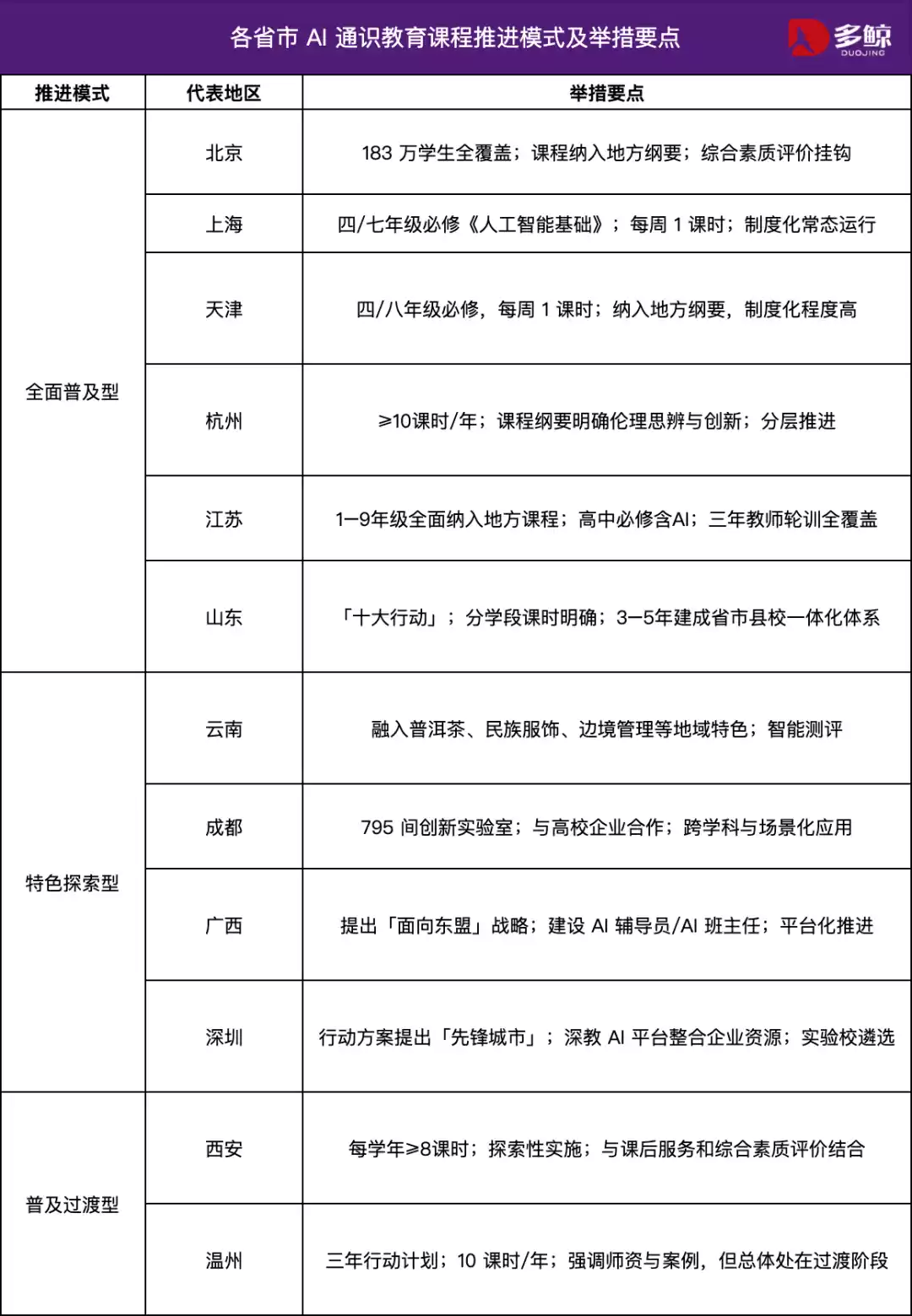
这个开学季,AI从点上试水到面上普及
2025 年秋季开学,人工智能通识教育已经从个别城市的试点,走向更大范围的制度化行动。北京是全国首个在全市范围内系统推进 AI 通识教育的城市。从今年 9 月起,全市 1400 余所中小学全面开设人工智能通识课程,覆盖 183 万余名学生。每个学年不少于 8 课时,小学以体验为主,中学强调认知与应用,高中则聚焦实践与跨学科创新。北京市还推出了「百千种子计划」,培养 AI 教师骨干,并在综合素质评价中纳入 AI 课程成果。
紧随其后的是上海。按照《上海市推进实施人工智能赋能基础教育高质量发展的行动方案》,从 2025 年秋季起,义务教育阶段四年级、七年级统一开设《人工智能基础》地方课程,每周一课时,每年不少于 30 课时。这种常态化的安排,意味着 AI 课程首次进入了基础教育的主干体系。
此后,杭州、深圳、天津、西安、温州等城市也在秋季开学推出各自的课程纲要,课时一般在每年 8 到 10 节不等,分阶段设计学习目标。杭州强调「认知理解—实践应用—创新设计—伦理思辨」的进阶路径,深圳则构建「基础+拓展+高阶」的课程体系,并依托「深教 AI 平台」整合企业资源。天津、西安等地,则侧重通过独立设课与学科融合结合的方式推进。
与此同时,一些省域层面的行动也在新学期启动。云南发布《义务教育人工智能课程教学指南》,将普洱茶、民族服饰等地域元素融入课程内容,体现地方特色。山东提出「十大行动」,全面启动从课程纲要、标准实验室到教师培训、区域协同的体系建设。广西更是在行动方案中提出三年建成大中小学一体化的 AI 教育体系,目标直指中国—东盟人才合作高地。成都、江苏等地也相继推出「实验室+师资+评价」的全链条建设计划。
可以看到,从单一城市试点到多个省市系统推进,AI 通识教育在这个新学期呈现出明显的加速态势。
统一8课时,却走出了不同路径
虽然时间上大多集中在 2025 年秋季学期,但不同地区在推进方式上体现出鲜明的共性与差异。
共性首先体现在课时安排和分层设计。几乎所有省市都规定了「每学年至少 8 至 10 课时」的基本要求,并按照小学感知、初中理解、高中实践的逻辑递进。这说明,全国层面对 AI 教育的理解,已经从单纯的兴趣培养,转向系统化的素养培养。
第二个共性在于师资和资源建设。北京推出「百千种子计划」,山东强调培育 100 名省级卓越教师、2000 名市县骨干,江苏提出三年轮训全覆盖,广西、云南则将 AI 培训纳入「国培」体系。几乎所有地方都意识到,师资不足是 AI 教育的最大瓶颈,因此将教师培训作为推进的核心措施。
差异主要体现在两个层面。一是制度化深度不同。北京、上海、江苏等地明确将 AI 课程纳入地方课程纲要,甚至写进综合素质评价;而一些城市目前仍以活动周、讲座为主,更强调普及性体验。二是地域特色和资源整合的方式不同。比如云南把民族文化、边境管理融入课程,成都通过高校和企业参与形成「产教融合」,深圳则依托信息平台实现资源集约。这些差异反映出地方在结合自身条件探索多元路径,而不是单一模式。
从宏观来看,全国正在形成三类推进模式:一种是「全面普及型」,代表是北京、上海,课程覆盖率和制度化程度高;一种是「特色探索型」,代表是云南、成都,把 AI 教育与地方文化和产业结合;还有一种是「普及过渡型」,更多地方通过活动或短期课程切入,逐步向系统化迈进。

一门通识课,能否撬动教育的底层逻辑?
AI 通识课的重要性在于三重价值,一是重塑核心素养,让学生在质疑、创造中提升批判性思维和数字能力;二是促进教育公平,通过统一普及缩小「会用」与「不会用」的差距;三是关乎未来竞争力,AI 技能已成为影响就业优势的关键。
然而,现实中课程推进仍有张力:考试评价尚未跟进,家长和学生重视不足;教师队伍尚未更新,课堂多停留在演示层面。课程资源、师资培训和工具支撑的缺口,也让产业端的参与成为不可或缺的一环。
在全球 AI 教育加速发展的背景下,中国青少年人工智能教育已呈现出多元并进的格局。从体系化的通识教育,到软硬结合的实践探索,再到零代码的模型训练与创客创新,不同路径共同推动了 AI 素养的普及与深化。
首先,大厂平台强调完整体系与前沿技术融合。它们往往提供从课程到实验室建设的一体化方案,借助大模型、虚拟仿真、云服务等先进技术,降低了教育机构实施门槛,适合大规模推进 AI 教育。
其次,另一些平台突出灵活性与低成本。通过图形化编程、软硬件兼容与开放社区,它们鼓励学生动手创造,更适合在有限预算下培养创新与实践能力。
同时,也有平台聚焦于模型训练与原理可视化。通过简化数据集构建、模型训练和应用迁移,让学生能够亲身体验 AI 的核心流程,帮助他们从「会用 AI」走向「理解 AI」。
在今年 9 月的腾讯全球数字生态大会上,腾讯教育发布了教育智能体平台 1.0。它并不是简单的「AI 工具箱」,而是一个围绕「课程—平台—工具—服务」搭建的全链路方案:既有面向中小学的 AIGC 创作工坊,用来支撑跨学科项目式学习;也有针对高等教育的「AI 百校行」,把大模型实训和竞赛引入高校课堂;在终身教育领域,江苏开放大学已率先开放平台,服务 20 万师生的日常学习与教学。腾讯的思路很清晰——要让 AI 从「课堂里的演示」变成「教学系统的一部分」。
类似的探索并不止于腾讯。多鲸今年与无人机、机器人和科普教育企业的合作,也试图用「课程+硬件+赛事」的方式,让 AI 融入更具象的学习场景。无人机编程、机器人逻辑训练、沉浸式科普中心……这些原本分散在校外培训和兴趣活动里的内容,正在以更制度化的方式进入校园。
可以看到,政策自上而下推动课程框架,产业自下而上补足资源生态,二者在「AI 通识课」的交汇点形成合力。但未来几年,它能走多远,仍取决于评价体系。等到新课标和综合素质评价全面落地时,AI 通识课究竟会不会从「展示」走向「常态」,才会迎来真正的检验。
更深层的意义在于,AI 不只是课堂的新技术,而是迫使教育直面一些根本问题:教师和 AI 如何分工?学生在 AI 社会里该学什么、怎么学?学校与社会、产业之间又该如何形成新的连接?地方通识课的探索,或许只是一次开端,但它已经在提醒我们:教育逻辑正在被重写。
热门专题
热门推荐
清明刮了坟头土,沥沥拉拉四十五。 这些流传已久的农谚,可不是随口说说的顺口溜,它们是千百年来农耕文明与自然对话的结晶,是写在时间里的“天气备忘录”。一句句简短的话语,背后藏着的是对节气、物候与农事活动之间精密联系的深刻洞察。 节气与农事 先看清明和谷雨这对“搭档”。老话说,“清明要晴,谷雨要淋”。清
人生伟业的建立,不在能知,乃在能行。 仔细想想,真正的阻碍往往并非来自外界,而是源于内心。任何的限制,其实都是从自己的内心开始的。 那么,我们该如何突破呢?不妨先从一个简单的行动开始:如果我们都去专注地做那些自己能做到的事情,最终的结果,往往会让自己大吃一惊。 行动固然重要,但人终究是社会性的存在。
亮晶晶的春雨 你听,那是什么声音?是欢快的打击乐,还是轻盈的舞步?原来,是一群天真烂漫的娃娃——亮晶晶的春雨,正在高空中云集。它们嬉戏着,咿咿呀呀地欢唱着,然后一股脑儿地、欢蹦乱跳地扑向大地母亲的怀抱。 这春雨,可不只是娃娃们的嬉闹。它绵绵不绝,细细密密,像极了巧手姑娘使用的花针与丝线。它们斜斜地交
母亲的爱是世间最伟大的爱,也是最珍贵的爱 母爱,常常藏匿于那些看似微不足道的日常琐碎里。它或许没有惊天动地的形式,却如涓涓细流,汇聚成永恒的生命之源。 该如何形容这种无处不在的守护呢?春天,她是拂面的和风,送来丝丝暖意;夏日,她是那口沁凉的冰淇淋,带来纯粹的快乐;秋时,她化作枝头那片悄然飘落的黄叶,
一列美人蕉 盛开着红色、黄色而带着黑斑的大朵的花,正伸张了大口,向着灿烂的春光微笑。远远望去,美人蕉的花簇像一团团燃烧得正旺的火焰,充满了生命力;凑近细看,每一朵又宛如小姑娘发间俏丽的红蝴蝶结,透着几分活泼与羞涩。至于它那宽大的叶子,则像极了一把把撑开的绿色芭蕉扇,在风中轻轻摇曳。 看着这些盛开的花





