抖音引流第三方处罚力度加大
今天,抖音电商公布了对“诱导第三方”相关规则的最新修订公示,包括《商家-诱导第三方细则》和《创作者「诱导第三方」实施细则》。
免费影视、动漫、音乐、游戏、小说资源长期稳定更新! 👉 点此立即查看 👈
新规在违规定义、情节判定和处罚力度上全面加码,释放出一个明确信号:引流到第三方的行为,成本将远比过去更高,后果也更严重。
新规的惩罚在多个维度上更加严厉:尤其是对于“情节严重”或“情节特别严重”的行为,违约金/罚金门槛提高,同时惩罚方式更重,这都意味着商家/创作者违规成本上涨。
值得一提的是,这次修订也是对近期平台屡屡曝光的投资理财类诈骗事件的直接回应,新规也将于9月29日开始生效。

创作者「诱导第三方」实施细则新规
根据最新公示,新规在以下几个方面有实质性变动:
一是违规情形计次逻辑更细化。
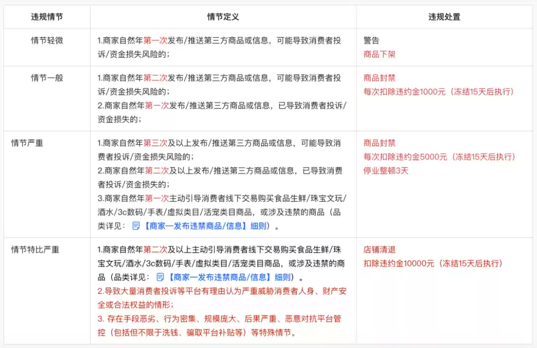
具体来讲,在“诱导第三方”的“计次逻辑”(即违规次数的统计方式)上进行了调整,明确哪些情节属于一般违规、严重违规或特别严重违规,并对重复、累犯、投诉严重等情节加重处理。
还在“商家-诱导第三方细则”中,情节特别严重一栏增加了:
-导致大量消费者投诉等平台有理由认为严重威胁消费者人身、财产安全或合法权益的情形;
-存在手段恶劣、行为密集、规模庞大、后果严重、恶意对抗平台管控(包括但不限于洗钱、骗取平台补贴等)等特殊情节。

商家【诱导第三方】细则新规
二是处罚力度明显提升。
如罚金/违约金数额增加,尤其是在商家端,情节严重/情节特别严重的违约金标准比之前提高,具体数字分别“从之前的200元提升至5000元”、“从之前的500元提升至10000元”。
除了罚款外,处罚手段也更为多样、加重,包括但不限于:商品下架、永久关闭商品分享功能、商品封禁等,重复与严重情节将触发“店铺清退”等最严惩罚。
例如,商家诱导第三方,导致大量消费者投诉等,平台有理由认为严重威胁消费者人身、财产安全或合法权益的情形,除了扣除违约金10000元,还会面临店铺清退的情形。
这些措施直击商家与创作者的经营命脉,违规者几乎没有侥幸余地。
事实上,此次规则升级与近期抖音电商的专项治理密切相关。9月,平台在“严打投资理财类引流诈骗”专项行动中,已经清退了179家违规店铺,永久关闭334个达人的电商权限。
这些引流诈骗案件大多有相似套路:
以“投资理财书籍”为噱头卖低价商品,下单者收到密码箱或木匣,在其物品上贴二维码,引导用户扫码获取密码后安装第三方软件,最终将其诱导进入虚假投资平台诈骗。
这种行为几乎就是“诱导第三方”的典型场景,既严重损害了消费者权益,也让平台声誉面临巨大挑战。新规正是对此类案例的制度化回应。
因此这次新规中,也将以下两类行为列为情节特别严重范畴,并提高了处罚标准:
-导致大量消费者投诉等平台有理由认为严重威胁消费者人身、财产安全或合法权益的情形;
-存在手段恶劣、行为密集、规模庞大、后果严重、恶意对抗平台管控(包括但不限于洗钱、骗取平台补贴等)等特殊情节。
这次修订,既是对近期引流诈骗乱象的直接回应,也是抖音电商在“双11战役”前的重要防火墙。
商家与创作者们若不迅速调整经营行为,新规带来的处罚成本将不容小觑;而对于广大用户来说,这一系列规则升级,则有望减少受到诈骗的风险,提升平台使用安全性与信任度。
对此,你怎么看?欢迎评论区一起留言交流。
热门专题
热门推荐
速览攻略:世界圣羽翼王核心打法与全面解析 本攻略将为你完整呈现《洛克王国》世界圣羽翼王的通关秘籍,深度剖析两种高效实战打法:追求极致速度的“燃薪虫四回合速通”与稳定输出的“酷拉无限连击流”。文章将进一步解析这位翼系精灵王的技能机制、属性克制关系及其在PVE与PVP中的实战定位,帮助你彻底掌握应对其隐
速览:工程系统核心机制解析 在《异种航员2》中,工程系统是整个抵抗力量赖以运转的“战略后勤中枢”。无论是研发新武器、生产重型装甲还是制造先进飞行器,所有实体装备的产出都依赖于此。简言之,该系统的核心运作围绕着两大关键:工程师人力的高效配置与全球稀缺资源的精细化调度。工程师的数量直接决定了每个项目的建
核心速览 在《洛克王国世界》中,治愈兔是一位兼具功能性任务角色与实战辅助能力的精灵。它的价值不仅在剧情推进中体现,更在于对战里出色的治疗与防护表现。本文将为你全面解析治愈兔的精准获取位置、种族属性特点以及实战技能搭配,助你顺利捕捉并最大化其在队伍中的作用。所有关键信息将通过清晰的图文内容详细展示,确
速览 在《红色沙漠》中,挑战传说之狼这一强大的任务BOSS,需要玩家进行充分的准备并遵循完整的任务流程。整个过程环环相扣,你必须首先参与塞莱斯特家族的势力任务,通过完成任务将家族声望提升至指定等级,才能解锁【传说之狼】的专属讨伐任务,最终直面这个传说中的强大生物。 红色沙漠传说之狼怎么打 归根结底,
【宝可梦Pokopia】舒适度全解析:快速提升环境等级的核心秘诀 你是否正在探索《宝可梦Pokopia》世界,并希望有效提升宝可梦栖息地的舒适度?舒适度不仅是衡量宝可梦快乐程度的晴雨表,更是解锁游戏核心内容、加速发展的关键驱动指标。本攻略将系统性地为你揭示提升舒适度的核心途径,涵盖从装饰栖息地、建造





