vivo X300 Pro拍照实测:夜景人像如何拍出自然美感
翻开相册时,你是否也为那些模糊的瞬间感到遗憾?2025年,这项困扰将被彻底解决——vivo X300 Pro全新登场。这不仅仅是一部高端影像旗舰,更是为记录生活美好的人量身打造的智能伴侣。

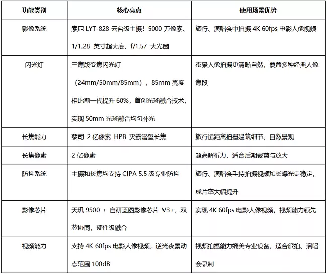
影像系统全新进化
根据可靠消息,vivo X300 Pro在硬件配置上实现了质的飞跃。天玑9500芯片首次与自研蓝图影像芯片V3+原生协同工作,开创性地支持4K 60fps电影级人像视频拍摄,这项功能甚至领先于同期的iOS设备。其创新的影像NPU专区带来了突破性的追焦速度,无论是奔跑的孩子还是舞台上的舞者,都能被完美定格。

三焦段智能补光
在低光拍摄场景下,vivo X300 Pro搭载的三段式变焦闪光灯带来革命性体验。24mm、50mm和85mm三大黄金焦段全覆盖,其中85mm焦段亮度提升达60%,全新光斑融合技术让50mm焦段补光更加均匀。这项创新意味着在夜间街头、昏暗室内等场景,都能轻松获得高质量的成像效果。
专业级影像系统
vivo X300 Pro采用与索尼联合定制的LYT-828云台主摄,5000万像素传感器搭配f/1.57超大光圈,配合专业级防抖技术。全新的Hybrid Frame-HDR技术实现100dB超高动态范围,结合蔡司T*镀膜和仿生光谱技术,无论是风光摄影还是人像创作,都能呈现高品质成片。

全方位性能提升
vivo X300 Pro采用全新定制的X轴线性马达,体积更小但性能更强,振动反馈更加精准。独特的通信方案配备1个通信增强芯片和4个WiFi增强芯片,确保在各种环境下都能保持稳定连接。这些创新让使用体验更加流畅舒适。
相关攻略
一次品牌形象的全面焕新在通信行业日新月异的浪潮中,品牌标识的演变往往承载着企业战略转型与时代精神变迁的深刻印记。作为国内通信服务领域的核心企业,其视觉符号的每一次调整都备受瞩目。从早期极具辨识度的蓝色标识,到如今更为简约、现代的新形象,这一历程不仅是一次视觉设计的升级,更是企业从传统通信运营商向数字
火山引擎CDP:企业营销的“数据中枢”在数字化营销日益精细化的今天,企业面临的核心挑战之一是如何将分散在各个渠道、平台上的用户数据有效整合,并转化为可执行的营销洞察。客户数据平台(CDP)应运而生,成为解决这一难题的关键工具。火山引擎作为字节跳动旗下的云服务平台,其推出的CDP产品凭借深厚的数据处理
收购背景与系统整合的挑战在软件行业的发展历程中,大型企业间的并购往往标志着市场格局的深刻变化。当甲骨文公司宣布完成对BEA系统的收购时,这一举措不仅重塑了中间件市场的竞争态势,也为全球范围内大量使用BEA产品的企业用户带来了直接影响。收购的核心目的之一在于整合BEA领先的中间件技术,特别是其WebL
SocketEQ:腾讯云开发者社区的新兴技术专栏在技术社区中,一个高质量的专栏往往能成为开发者获取前沿知识、交流实践经验的重要窗口。腾讯云开发者社区近期出现的SocketEQ栏目,正逐渐吸引着众多开发者的目光。这个栏目并非官方产品发布渠道,而是由社区内活跃的技术专家或团队自发维护的内容集合,其核心聚
苹果与IBM的合作本质苹果与IBM的合作,并非指共同开发一个名为“苹果联手IBM”的独立平台或应用。这项始于2014年的战略联盟,核心是将苹果在消费级硬件与用户体验上的优势,与IBM在企业级市场、数据分析、行业解决方案及云服务方面的深厚积累相结合。其目标是共同为企业客户打造一套完整的移动解决方案,将
热门专题
热门推荐
现货持有者坚守仓位,比特币接近115,000水平 近期比特币(BTC)价格接近$115,000水平,市场整体情绪谨慎,但现货持有者依旧坚守仓位,显示出一定的多头信心。 市场现状与资金流动 那么,当前市场的资金究竟在如何流动?分析显示,一个有趣的现象正在上演:短线资金的流入其实相当有限,市场热度并未急
目录 要点介绍:分析师称XRP呈现“最强看涨结构”高位清算集中于2 90美元以上区域 周四,XRP价格稳稳站在了2 80美元上方。这个位置守住了,意味着什么?意味着市场向那个经典的“杯柄形态”目标价——6美元以上——又迈进了一步。 要点介绍: 先看几个核心数据:周四XRP报收2 82美元。技术分析显
近期,以太坊(ETH)衍生品市场经历了短暂的闪崩,但随后价格快速企稳,交易者开始关注关键突破点——$4,500水平。 ETH衍生品市场现状 市场情绪往往在剧烈波动后显露真容。从最新的链上数据和期权、永续合约的交易情况来看,那场短暂的闪崩更像是一次压力测试——结果是,市场波动率显著下降,多空力量似乎进
DOGE单日暴涨11%,交易量激增四倍,市场风向变了? 最近,加密货币市场又热闹起来了。DOGE(狗狗币)上演了一出“旱地拔葱”,价格单日暴涨11%,更关键的是,成交量直接翻了四倍。这种“价量齐升”的场面,无疑给整个迷因币板块打了一针强心剂,市场情绪肉眼可见地回暖了。 DOGE价格拉升原因分析 那么
如何安全获取欧易(OKX)官方APP?一份详尽的下载与使用指南 Binance币安 欧易OKX ️ Huobi火币️ 当人们谈论“欧易易欧”时,指的往往是那个全球顶尖的数字资产交易平台——欧易(OKX)。作为业务版图庞大的行业巨头,其官方APP无疑是用户进行交易、查看行情和管理资产的核心工具。不过,





