网友高价购入RTX 5090显卡,拆封发现只剩空PCB板
8月10日消息,RTX 5090造假事件我们已经报道过多次,但遇到这么狠的掉包,还是第一次。
免费影视、动漫、音乐、游戏、小说资源长期稳定更新! 👉 点此立即查看 👈



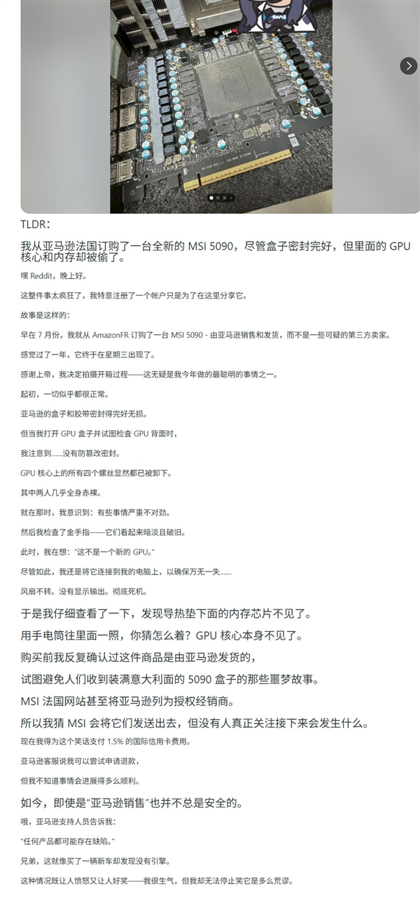
近日, Reddit网友pcmasterrace发帖称,他从亚马逊法国重金购买了一款全新的微星RTX 5090,由亚马逊销售和发货(非任何第三方卖家)。

然而,当他收到货后,看到显卡背面的一个螺丝上没有防篡改密封条时,顿时起了疑心。这意味着,显卡之前被拆过。
果然,显卡插上风扇不转,无法正常运行,PCIe金手指也有明显的使用痕迹。当他用手电筒对着散热器缝隙一看,当场傻眼了——显存芯片竟然不见了。随后,他把散热器拆掉后惊讶地发现,不仅显存芯片不见了,就连GPU芯片都被拆掉了,只剩下了一张空PCB。

Wccftech猜测,对方是拆下了GPU芯片和显存,然后焊接到另一块定制的PCB上,用于AI训练。但这块废卡不知道通过何种渠道流到了用户手中,很可能是被掉包了。
显然,即使是亚马逊销售和配送的显卡也无法幸免于难。

热门专题
热门推荐
加密货币行业翘首以盼的监管里程碑,终于有了实质性进展。美国证券交易委员会(SEC)主席保罗·阿特金斯(Paul Atkins)近日证实,那份允许加密项目在早期获得注册豁免权的“安全港”框架提案,已经正式送抵白宫,进入了最终审查阶段。 在范德堡大学与区块链协会联合举办的数字资产峰会上,阿特金斯透露了这
微策略Strategy报告:第一季录得144 6亿美元浮亏 再斥资约3 3亿美元买进4871枚比特币 市场震荡的威力有多大?看看Strategy的最新季报就明白了。根据其最新向美国证管会(SEC)提交的8-K报告,受市场剧烈波动影响,这家公司所持的比特币在第一季度录得了一笔惊人的数字——144 6亿
稳定币巨头Tether的动向,向来是加密世界的风向标。这不,它向Web3基础设施的版图扩张,又迈出了关键一步。公司执行长Paolo Ardoino在社交平台X上透露,其工程团队正在全力“烹制”一个新项目——去中心化搜索引擎 “Hypersearch”。这个消息一出,立刻引发了行业的广泛猜想。 采用D
基地位于Coinbase旗下以太坊Layer2网络Base的Seamless Protocol,日前正式宣告了服务的终结。这个曾经吸引了超过20万用户的原生DeFi借贷协议,在运营不到三年后,终究没能跑赢时间。它主打的核心产品是Integrated Leverage Markets(ILMs)——一
PAAL代币揭秘:深度解析Web3社区治理的核心钥匙 在去中心化自治组织的浪潮中,谁真正掌握了项目的话语权?PAAL代币提供了一套系统化的答案。它不仅是生态内流转的价值媒介,更是开启链上治理大门的核心凭证。通过持有并质押PAAL代币,用户能够对协议升级、资金分配乃至战略方向等关键事务投出决定性的一票





