一个月狂涨13倍!上纬新材刷新A股纪录 官方发布提醒
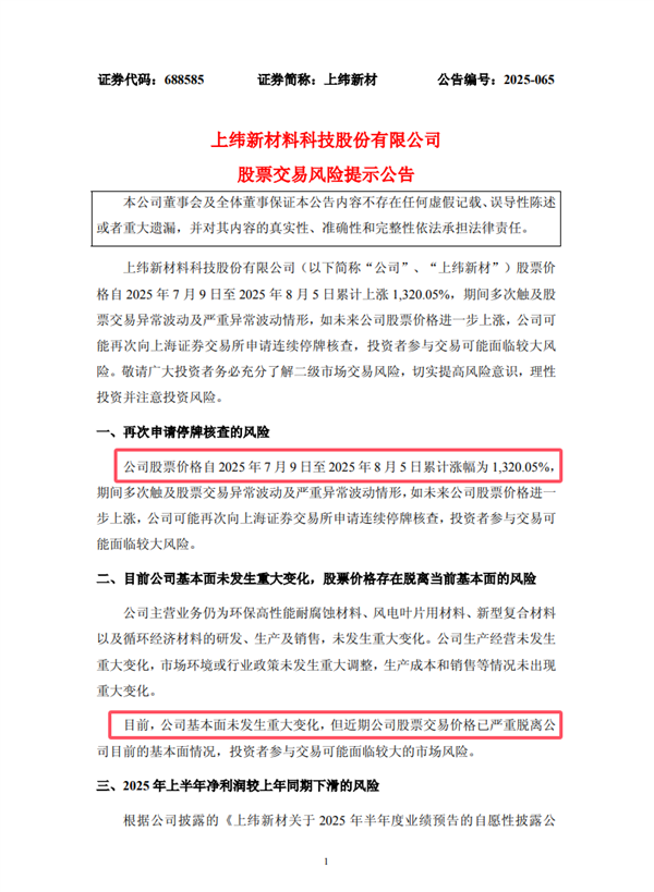
8月5日消息,近期,上纬新材在A股市场上演了一场惊人的股价飙升行情,短短一个月内涨幅高达13倍,不仅刷新了A股涨幅纪录,也引发了市场各方的高度关注。
免费影视、动漫、音乐、游戏、小说资源长期稳定更新! 👉 点此立即查看 👈
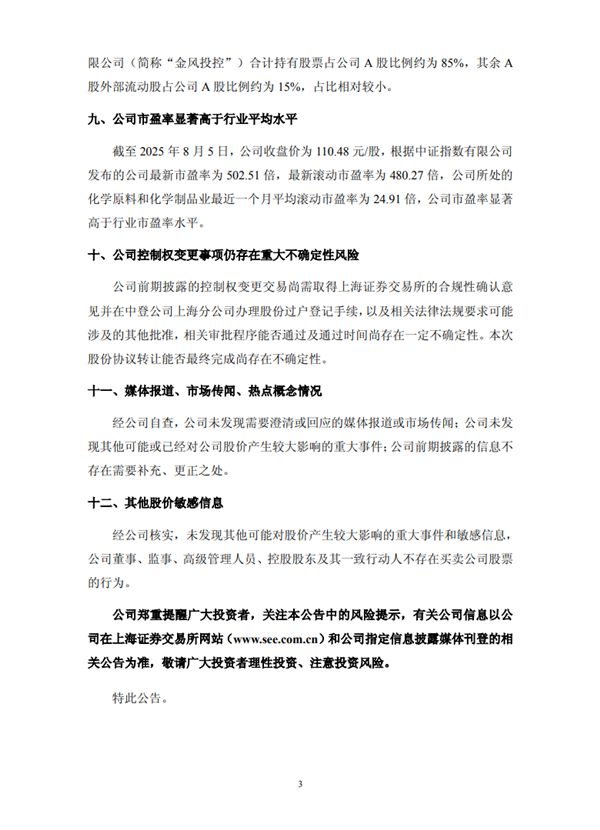
从交易数据来看,该股在此期间多次登上交易龙虎榜,成交额持续放大,换手率居高不下,显示出市场资金对其的追捧热度。

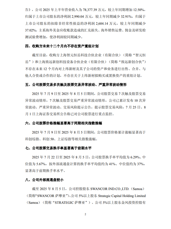
然而,如此迅猛的股价上涨与公司基本面之间的偏离也逐渐显现。公开信息显示,上纬新材主营业务聚焦于复合材料等领域,近期并未发布重大利好消息,业绩预告也未出现超预期增长,股价的异动背后缺乏明确的基本面支撑。
针对这一异常波动,上交所于2025年8月6日发布相关公告,对投资者发出风险提示。公告中明确指出,公司股价近期涨幅与基本面严重背离,存在非理性炒作风险,提醒投资者充分了解市场规律,审慎决策,切勿盲目跟风追涨,防范投资风险。
市场分析人士认为,此类短期大幅上涨的个股往往伴随较高的波动风险,一旦市场情绪转向,股价可能出现快速回调。对于普通投资者而言,需警惕脱离公司实际价值的投机行为,避免因短期市场炒作而遭受损失。



相关攻略
IT之家 4 月 7 日消息,据千问 App 最新微信公众号消息,千问“深度研究”专业能力升级,新增财经分析等模块,接入 1 3 万股票实时行情、约百万家上市公司财报。据IT之家了解,该能力已在千问
比特币(BTC)矿工信号:从区块链到股票市场 在比特币的世界里,如果说有谁最接近“内部人士”的角色,那非矿工莫属。他们的储备变化、收入波动和一举一动,不仅是网络运行的晴雨表,更是市场潜在走向的关键风向标。这群人始终处在持续的经济压力之下,他们管理资金、现金流和基础设施的策略,往往比任何技术图表都更能
北京时间周二晚间,95岁的传奇投资人沃伦·巴菲特再度回归公众视野,透露了他卸任伯克希尔CEO后的近况。作为背景,巴菲特这次露脸的缘由是重启慈善午餐拍卖。今年他将与篮球巨星斯蒂芬·库里携手,中标者及最
微软正深陷人工智能时代的双重困境——既要承受巨额资本支出的重压,又面临AI初创企业颠覆其核心业务的威胁。两股力量叠加,正将这家软件巨头推向2008年全球金融危机以来最惨淡的季度表现。今年以来,微软股
21世纪经济报道 杨梦雪继3月16日夜间公布蚂蚁要约收购获核准公告后,3月17日开盘,耀才证券金融(HK 01428)股价一路飙涨,盘中最高涨超80%,盘中最高16 88港元 股。3月16日晚间,耀
热门专题
热门推荐
清明节假期期间,A 股和港股休市,但比特币行情永不停歇。 4月6日,当多数市场还在假期中沉睡时,比特币已经悄然启动。价格从亚洲早盘的低点67400美元出发,一路向上试探,盘中最高涨破70300美元,不仅刷新了3月26日以来的高位,较日内低点的涨幅也超过了4%。以太坊的表现同样不俗,从2050美元附近
4月5日消息,日前,REDMI K90至尊版通过3C认证,预计将于本月发布。今日,小米中国区市场部总经理魏思琪用小米新机发布微博,不出意外,这正是即将登场的REDMI K90至尊版,这将是小米首款配
WPS演示中图表不随数据更新时,可通过四种方法实现自动同步:一、用OFFSET+COUNTA定义动态名称绑定图表;二、用组合框控件联动VLOOKUP提取数据;三、用数据透视图配合切
聚焦数字技术,释放创新动能。为集中展示静安区区块链技术从“实验室”走向“应用场”的丰硕成果,挖掘一批可复制、可推广的行业解决方案,加速构建区块链产业生态闭环,静安区数据局特推出“静安区区块链创新应用
太空中的马桶堵了,边飞边修还能勉强用。但中东被点燃的火药桶,美国怎么来扑灭?靠一再延期的“最后通牒”?还是靠无底线的轰炸?2300万美元的马桶美国航空航天局4名宇航员1日搭乘“猎户座”飞船升空,执行





