全面解读AEVO币:为什么看好AEVO的增长潜力?
全面解读aevo币:为什么看好aevo的增长潜力?aevo 是一家专门从事衍生品(包括期权和永久合约)交易的去中心化交易所。aevo 采用定制的第 2 层解决方案,使用 celestia 实现数据可用性,将以太坊强大的安全性与链外订单匹配和链上结算的速度相结合。aevo 最具创新性的产品之一是发布前代币期货,允许交易者在代币正式发布前对其进行投机。今天本站小编给大家分享全面解读aevo币:为什么看好aevo的增长潜力的详细介绍,大家一起看看!
最安全的虚拟币交易平台推荐:
- OKX(欧易交易所)>>>进入官网<<< >>>官方下载<<<
- Binance(币安交易所)>>>进入官网<<< >>>官方下载<<<
Aevo 是一家专门从事衍生品(包括期权和永久合约)交易的去中心化交易所。Aevo 采用定制的第 2 层解决方案,使用 Celestia 实现数据可用性,将以太坊强大的安全性与链外订单匹配和链上结算的速度相结合。Aevo 最具创新性的产品之一是发布前代币期货,允许交易者在代币正式发布前对其进行投机。
Aevo 是一家先进的去中心化永久交易所,专注于期权和永久合约等衍生品,它利用定制的第 2 层解决方案,通过快速的链外订单匹配和链上结算增强了以太坊的安全性,这一创新框架使 Aevo 能够在一个保证金账户下支持多种金融产品,交易量超过 100 亿美元,并将速度和安全性放在首位,
Aevo 的一个突出特点是它的预发布代币期货(Pre-Launch Token Futures),这标志着它成为该领域的开拓者,该产品允许交易者对尚未推出的代币(如 Blast 和 LayerZero)进行投机,通过特定的杠杆期权提前接触潜在的市场推动者,Aevo 融合了去中心化的灵活性和中心化交易所的效率,特别是通过预发布代币期货,巩固了其作为不断发展的去中心化金融领导者的地位,
二、AEVO的项目特点(一)链下订单簿Aevo采用了链下订单簿技术,在订单创建者和接受者匹配成功后,相关信息才会发布到Aevo的智能合约上。这种设计提高了交易效率,同时通过链下风险系统评估,确保了交易的安全性。
链下订单簿
(二)Aevo架构Aevo建立在以太坊平台上,并构建在OpStack之上,称为AevoL2Rollup。这种架构允许智能合约处理交易,并通过Conduit的排序器每小时在以太坊主网进行结算,确保了交易的高效和安全。
指定Celestia作为Data Availability Provider
(三)独特的“Pre-Launch Token”期货合约该产品允许交易者对尚未推出的代币进行投机,通过特定的杠杆期权提前接触潜在的市场推动者。用户可以使用合约交易尚未上线的代币,在相关代币上线中心化交易所后,该期货合约会转为常规永续合约。
“Pre-Launch Token”期货合约
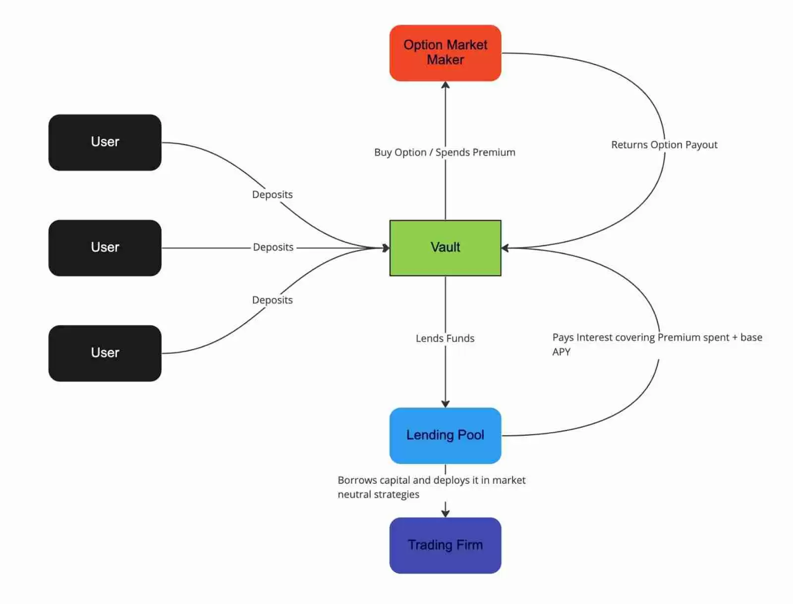
(四)独特的Theta Vault功能①Theta Vault是一个可以每周为存入资金的用户自动发行虚值期权并赚取权利金的金库。用户只需简单存款,保险库将自动开始执行特定的期权策略,因为虚值期权无法被执行,因此可以作为固定收益工具使用。
②使用Pyth Network作为金库的预言机,Pyth 预言机程序是聚合算法,它结合由提供商提交的数据,并在计算时产生相应价格源的聚合价格和置信区间,因此Pyth价格更真实。
Pyth价格更真实,Chainlink的常常有延误
③借助Paradigm执行对金库中期权的拍卖
借助Paradigm执行对金库中期权的拍卖
(五)Earn Vault新型收益保险库Earn Vaults是一系列新型收益保险库,旨在具有与 Theta Vaults 相辅相成的风险配置。Earn Vaults 采用充分资金策略,让存款人能够利用周内以太坊(ETH)的波动,同时确保其资本得到保护。
Earn Vault介绍
三、Aevo的市场表现(一)从交易量看AEVO平台的周交易量自2024年10月以来显著升高。永续合约的交易量占比自10月以来,均保持在90%上下,期权的同期交易量占比则维持在9.75%左右,现货的交易量占比极低,通常不到0.25%。
交易量数据
从每日的数据来看,交易量激增的两天是2024.01.20和2024.01.26,这两天也分别是Aevo上线$ALT和$JUP“Pre-Launch”期货合约的日子。
每日交易量数据
(二)同类比较看对其他竞品进行分析对比
四、对Aevo的综合分析(一)优势1、上新机制和速度,Pre-Launch+合约组成了投机客的天堂。
2、尚未发币。作为少数尚未发币的DEX,有空投预期,能吸引人来交互。
3、目前唯一的基于OP-Stack建立的衍生品DEX。
4、投资它的VC阵容豪华——Paradigm和Coinbase。
(二)劣势1、在DEX衍生品领域,有赢家通吃效应。
第五页的数据中,即使算上刷量数据(Volume/TVL比值过大的那些),第十名仅是第一名的1/7。因此要想活下去就要有自己的技术创新,要么是机制创新(如Equation),要么有独特的代币经济学(如GMX),要么就是资历老(DYDX)。很不幸,AEVO没有令人眼前一亮的技术面创新。
2、投资者钱的流向AEVO的预期相反。
AEVO主打期权,又是期权金库又是权利金固定收益,但近期交易量显示合约交易占总交易量90%。这说明目前绝大部分个人投资者对期权并不买账,他们喜欢的还是“Pre-Launch”。这也说明了AEVO的管理层对企业战略的规划和对市场的判断是有问题的。
Aevo项目优势首先,AEVO采用了先进的链上治理机制,使用户能够积极参与决策,共同打造平台的未来。这一机制不仅提升了用户的投入感和归属感,也为平台的持续发展注入了源源不断的动力。
AEVO平台提供了多样化的应用场景,涵盖了智能合约、去中心化交易和存储等功能,为用户提供了便捷、高效、安全的数字资产使用体验。这些应用场景不仅满足了用户多样化的需求,也为开发者提供了广阔的创新舞台,释放了创新的潜力。
此外,AEVO平台提供了丰富的交易对,涵盖了多种主流数字货币,让用户能够轻松进行跨币种的交易和投资。
Aevo 的原生代币具有以下用例:治理:Aevo 代币持有者可以对网络升级、新上市的交易对和DAO治理进行投票
质押:质押 Aevo 代币的用户将在 Aevo 交易所获得交易费用折扣,并在 Aevo 的交易者奖励计划中获得更高的奖励
该协议由以下主要组件组成:Aevo L2:Aevo Exchange 在 Aevo L2 链上运行,这是一个基于 OP Stack的以太坊roll-up
Aevo Exchange:Aevo Exchange 上的订单被发送到链下订单簿,但在 Aevo L2 链上结算
为什么看好AEVO的增长潜力?1、当前数据增长强势,尤其目前TVL与交易量,最近一周都快速增长。
2、项目资源丰富,上了币安之后,关注度自然会提高,更加会反哺业务,后续的资源合作就会逐步增多。
3、与Celestia合作,性能和代币后续玩法上应该会有不错的提升,参考之前和Celestia合作的项目,币价都有着不错的表现。
4、去中心化的赛道,尤其衍生品方向,一直是监管压力下的市场宠儿,是市场重要的组成部分,不可缺少!
相关攻略
什么是EIP-4844?以太坊扩容革命的关键一步 在以太坊向着实现全球可扩展结算层的宏伟愿景迈进的过程中,每一次底层协议的升级都牵动着整个Web3世界的神经。近期,一个名为EIP-4844的提案引发了广泛关注,它被视为通往以太坊未来形态——Danksharding——的桥梁。本文将深入解析EIP-4
ARB币强势回归:深度解析以太坊 Layer 2 领跑者的上涨逻辑 2025年8月,加密市场迎来高光时刻。比特币历史性突破124,000美元,市值跻身全球资产前五,为整个赛道注入了强劲动能。在此背景下,以太坊Layer 2板块表现尤为突出,成为资金聚焦的核心。作为该赛道的绝对龙头,Arbitrum原
以太坊ETP强势吸金,市场周流入5 72亿美元背后的信号 经历了短暂的休整期后,加密货币市场再次迎来清晰的回暖信号。上周,伴随着比特币与以太坊价格的显著上扬,加密资产交易所交易产品重获资本青睐,单周资金净流入高达5 72亿美元。这一数据不仅扭转了此前资金外流的趋势,更将年初至今的总流入额推升至307
以太坊挖矿时代终结:2025年如何获取ETH的终极指南 对于许多加密世界探索者而言,“挖矿”曾是进入以太坊生态最直接的入口。然而,一个关键日期已永久改写了这一规则:2022年9月15日,以太坊完成了从工作量证明到权益证明的“合并”升级。这意味着,传统意义上的以太坊PoW挖矿已彻底成为历史。如果您仍在
以太坊突破历史高点,牛市下半场哪些山寨币将接力爆发? 2024年,以太坊(ETH)强势突破历史新高,点燃了整个加密市场的看涨情绪。当主流目光聚焦于比特币和以太坊时,聪明的资金已经开始在市值较小、增长叙事强劲的山寨币中寻找“Alpha”机会。市场轮动规律表明,牛市后半程往往是具备真实效用和创新潜力的山
热门专题
热门推荐
《洛克王国世界》星光对决平民攻略:手残党也能轻松通关的“轮椅流”阵容打法 在《洛克王国世界》中,星光对决玩法以其较高难度让不少玩家感到棘手。许多玩家都在寻找一套无需复杂操作、容错率高的“轮椅式”打法,以实现稳定通关。本文将为你详细拆解一套经过大量实战验证的平民阵容与傻瓜式流程,即使是操作有限的玩家也
王者荣耀新赛季开启时间:全网玩家热议的焦点 每当新赛季的号角吹响,峡谷必将迎来一场全面的革新。全新的版本机制、平衡性调整、丰厚的赛季奖励以及紧张刺激的段位重置,共同构成了玩家们每个季度最期待的盛宴。因此,新赛季的具体开启时间,自然成为了所有召唤师最为核心的关注点。 王者荣耀新赛季具体什么时候开始?
《洛克王国世界》地图矿产分布一览:老玩家带你精准挖宝 在《洛克王国世界》中实现资源积累与装备打造,矿石采集是至关重要的经济来源和生存技能。幸运的是,游戏内各大地图板块均蕴藏着丰富且种类各异的矿物资源。然而,对于矿石的具体产出地点、外观特征以及刷新规律,许多新手甚至部分资深探险家依然存在疑惑。 为此,
在信息高速流转的今天,电子邮箱已成为我们工作与生活中的核心沟通工具。作为国内领先的邮件服务提供商,126邮箱以其卓越的稳定性、丰富的功能与出色的用户体验,赢得了数亿用户的信赖。本文将为您详细介绍如何快速找到并直接打开126邮箱的官方登录链接,实现一键安全登录,助您高效管理邮件,畅享无缝沟通体验。 一
咕咕三国:深度体验真实三国策略世界的沉浸式手游 提到三国题材,你会联想到哪些经典场景?是谋士运筹帷幄的智慧交锋,还是名将沙场征战的铁血豪情?《咕咕三国》这款策略手游正将这段恢弘历史完美融入游戏世界,不仅再现了那段波澜壮阔的岁月,更为玩家提供了一个可以亲身调度兵马、施展战略的互动平台,让每个人都能在指
















