跨境电商的这一年:关税、贸易战、驶离美国
2025跨境电商:关税巨浪下的生存法则与“四小龙”谋变

如果说过去的跨境电商是乘风破浪,那么2025年的开局,则更像是在惊涛骇浪中寻找新航向。这一年,行业迎来了前所未有的深度洗牌。
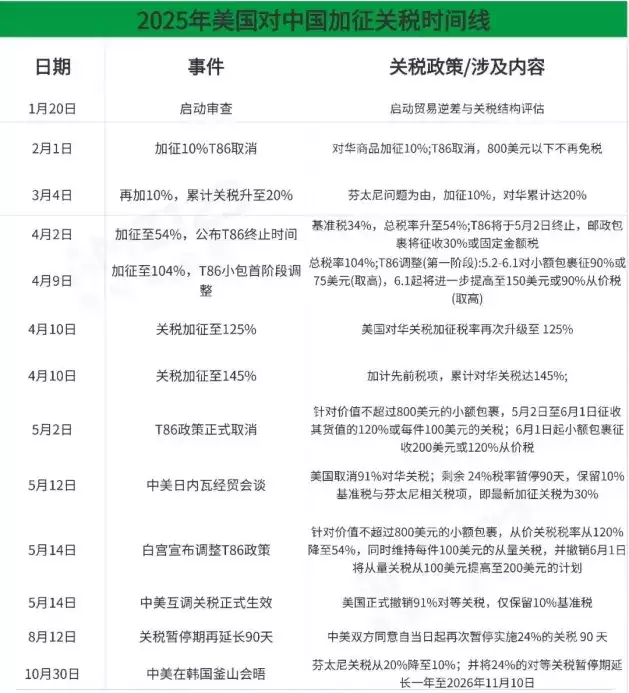
年初,美国对华关税从10%一路飙升至惊人的145%,同时,执行多年的800美元以下小包裹免税政策正式取消。海外政策“黑天鹅”频发的同时,国内跨境平台报税新规也在年中落地。双重压力之下,过去那套依靠低价和流量野蛮生长的模式,已然行不通了。
当潮水退去,规则重塑,行业正从“野蛮生长”的旧周期,艰难却坚定地迈入“精细化运营”的新阶段。平台与卖家们如何应对?这场生存游戏的新逻辑又是什么?
01 告别野蛮增长
对于跨境卖家而言,2025年最深刻的体会莫过于:唯一确定的,就是不确定性本身。
中美关税风波无疑是年度最重磅的冲击。从年初借“芬太尼问题”加征10%,到三四月份一路攀升至20%、34%,再到最终定格在145%,关税的飙升曲线让主攻美国市场的卖家心惊肉跳。有卖家坦言:“加20%、30%时,还能想想怎么压缩成本;涨到145%,生意根本没法做了。”

(图源:AMZ123跨境卖家导航)
另一只“靴子”也随之落下。美国正式取消800美元以下小包裹免税政策,标志着全球低价包裹免税时代的终结。欧盟、日本、泰国等地也已跟进或计划跟进。这意味着,依靠小额包裹低成本直邮全球的经典打法,根基已经动摇。
海外风高浪急,国内监管也在同步收紧。6月落地的跨境平台报税新规,要求平台报送卖家涉税信息,进一步抬高了合规成本。有卖家算过一笔账:一些中小卖家原本利润率就在10%-20%徘徊,在税收和合规双重挤压下,服装、玩具等低附加值品类的利润可能被压缩到5%以下。活下去,突然成了一个具体而紧迫的问题。
成本结构剧变,迫使卖家必须重新思考生存策略。“抢好货”和“抢流量”,成了支撑走下去的两条腿。
先说“货”。免税红利消失后,低客单价商品首当其冲。以一件售价60美元、毛利40美元的商品为例,缴纳30%的关税后,利润瞬间被吞噬。更棘手的是,目标客群对价格极度敏感,涨价转移成本的空间非常有限。数据显示,Shein和Temu在关税调整后尝试提价,结果一周内销售额分别下滑了23%和17%。
于是,转型成为必然。优化供应链、降本增效是基础操作;将目光投向政策尚宽松的新兴市场,是分散风险的现实选择;而更根本的出路,在于从“低价竞争”转向“高附加值产品竞争”。
再看“流量”。无论转向哪个新领域,都离不开营销推广。然而,流量成本本身也在水涨船高。数据显示,2024年亚马逊CPC(每次点击费用)上涨了15.1%;2025年中,TikTok的CPM(每千次展示费用)同比也增长了12.28%。

这背后,其实是平台主动进行的“筛选”。企查查数据显示,截至2025年8月,跨境电商相关企业注册量已超去年全年。玩家涌入,水变浑了。平台要想摆脱“低价低质”的内卷,就必须加速淘汰投机者,转而扶持那些具备全链路运营能力和品牌意识的商家。行业的游戏规则,正在从拼速度,转向拼耐力与内功。
02 “四小龙”持续猛攻
面对行业变局,被称为“出海四小龙”的Temu、TikTok Shop、速卖通和Shein,不约而同地选择了刀刃向内,从粗放扩张转向精细化运营。
一个明显的信号是门槛的提高。TikTok Shop宣布将美国跨境自运营卖家的保证金从500美元大幅调升至1500美元;Temu则加强了对产品证书、商品标签等合规细节的管控。这一切都指向同一个结论:靠低价和铺货赚快钱的草莽时代,正在落幕。

告别旧路径,四家平台开始了“八仙过海,各显神通”的谋变。
Temu 正在努力摆脱对“全托管+极致低价”单一模式的依赖。其策略是“把鸡蛋放进不同篮子”:一方面积极招募美国本地卖家,发力“本对本”业务;另一方面加速拓展半托管模式,截至2024年三季度,其半托管GMV已占美国市场超40%。
TikTok Shop 则在政策不确定性中“补齐短板”。一方面加速开拓欧洲、东南亚等多元化市场,以分散地缘风险;另一方面持续投入,弥补在仓储、物流等传统电商基建方面的差距,修炼内功。

速卖通 在直面友商流量与价格挤压的同时,将重心放在了提升商家效率上。通过推出全托管服务降低运营难度、利用AI大模型实现广告投放自动化、启动“百亿补贴品牌出海”项目扶持新品牌,其目标是在细分市场实现突破。
Shein 的路径则是品牌升级与文化融入。在法国开设线下店、推出环保可持续服饰系列……这一系列举措旨在摆脱“贴牌快时尚”的刻板印象,塑造一个真正的全球品牌形象。

这种主动求变,在年末大促中体现得淋漓尽致。刚刚过去的“黑五”,Temu和Shein不约而同拉长促销战线;TikTok Shop首次在八大市场同步启动大促;速卖通则将双11与黑五无缝衔接,打起了“持久战”。价格战仍是武器,但已不再是唯一武器。综合、长期的竞争策略,正在成为新的胜负手。
03 跨境电商驶向“新途”
当平台将竞争从“价格战”升级为“持久战”,对卖家的经营能力也提出了前所未有的高要求。有卖家感慨,这一届“黑五”是历年来最艰难的一仗。
难在何处?首先,消费者变了。在经济下行压力下,消费行为更趋理性。亚马逊调研显示,超过一半的消费者会在下单前进行跨平台比价。单纯的低价,吸引力正在衰减。
其次,竞争维度变了。想要撬动谨慎的消费者,卖家需要的是综合实力:从精准选品、有竞争力的定价,到稳定的仓储物流、高效的广告推广、即时的客服响应,环环相扣,缺一不可。这要求卖家必须有更充足的资金储备、更精细的库存管理和更数据化的运营策略。
大势所趋,生意却更难做了。因此,平台不仅要自我革新,更肩负着引领整个生态寻找新机遇的责任。目前看来,三大方向已然清晰:
其一,深度本地化。 竞争重点已从“中国制造,全球销售”转向“全球本地化布局”。无论是Shein计划在土耳其、巴西建立本地供应链,还是速卖通与多家第三方海外仓深化合作,目的都是贴近市场、贴近消费者。这不仅能提升履约效率和购物体验,更是缓解关税摩擦压力、扎根当地市场的必然选择。
其二,开拓新兴市场。 在中美关税摩擦的背景下,分散市场风险成为共识。欧洲、拉美、东南亚等市场成为平台争相布局的新热土。

(图表:主要出海电商平台分区域GMV,来自中金公司研究部)
其三,拥抱AI工具。 AI正成为未来增长的核心引擎。从亚马逊推出对话式购物助手Rufus,到“出海四小龙”纷纷推出AI选品、智能广告投放工具,AI的价值在于两方面:对内提升平台与商家的运营效率;对外把握新的流量入口与交互方式,重塑购物体验。

一个有趣的现象是,经过几年的进化与升级,几大跨境电商平台提供的服务模式(全托管/半托管/自运营)、市场布局和商家赋能策略,正变得越来越趋同。这并非同质化,恰恰是行业走向成熟的标志。当野蛮生长的潮水退去,平台竞争进入比拼内功、深耕价值的深水区,彼此“长得像”,反而是共同“成长”的结果。
跨境电商的黄金十年或许已告一段落。新的周期里,这里不再有躺着赚钱的“老师傅”,只有不断学习新规则、掌握新工具、深耕供应链的“新学生”。最终能留在沙滩上的,注定是那些内功最扎实、适应能力最强的玩家。这场洗牌,残酷,却也意味着一个更健康、更可持续的新开端。
相关攻略
二季度以来,机构对北交所上市公司的调研热情显著提升,调研主线明确指向企业的全球化布局与硬核科技创新。据统计,4月至今已有49家北交所公司获得机构调研,参与机构达1169家次。同力股份、同惠电子等细分领域龙头企业成为关注重点,调研内容深度聚焦于海外市场拓展策略、新兴产业布局进展、盈利质量变化及股东回报
美团旗下 Keeta 以本土化策略进军中东及巴西外卖市场,通过免商家用金、用户补贴、适配宗教文化等举措快速扩张,虽暂获市场认可,但长期模式与用户留存仍待检验。 回想一下,国内大街小巷穿梭的外卖骑手,主色调从黄蓝两色,到今年“商战”中杀入一抹“京东红”,再到饿了么换上“淘宝闪购”的橙黑新装,战局可谓热
巴西外卖市场:滴滴美团围攻iFood 作为拉美第一大经济体,巴西的价值不言而喻。支付网络的普及带来了巨大的增长空间,使其成为企业出海的必争之地。 从市场基本面来看,巴西拥有超过2亿人口,其中互联网用户占比超过80%,智能手机普及率在南美位居前列。更关键的是,这里的外卖市场仍处于高速增长阶段。 Eur
2025跨境电商:关税巨浪下的生存法则与“四小龙”谋变 如果说过去的跨境电商是乘风破浪,那么2025年的开局,则更像是在惊涛骇浪中寻找新航向。这一年,行业迎来了前所未有的深度洗牌。 年初,美国对华关税从10%一路飙升至惊人的145%,同时,执行多年的800美元以下小包裹免税政策正式取消。海外政策“黑
中国工业出海新阶段:从“制造输出”到“价值输出” 一个明显的趋势正在发生:越来越多的中国工业企业,正将自主设计与生产的创新产品推向海外,甚至直接在目标市场建立生产与销售网络。未来,这种在当地建厂、优化成本与效率的布局,预计会变得更加普遍。这背后,是中国头部工业企业出海逻辑的深刻转变——从早期的产能合
热门专题
热门推荐
英特尔下一代TitanLake处理器全系支持LPDDR6内存。面向主流笔记本的U、P及高能效PX系列还将兼容LPDDR5X与DDR5,为设备设计提供灵活性。U、P、PX系列采用Intel18A工艺的新CPU模块,而B、BX系列沿用旧架构。高端PX系列集成GPU采用台积电N2P工艺,配备16个Xe核心,旨在提升图形性能。
一只鲸鱼做空比特币 4 96 亿美元,触发市场公信讨论 最近,链上数据捕捉到的一笔大额交易,瞬间吸引了所有市场参与者的目光:一只比特币巨鲸,悄然开立了价值近5亿美元的空单。这笔操作如同一块投入平静湖面的巨石,不仅激起了短线的价格波澜,更将市场深层的公信机制与交易透明度问题,再次推到了讨论的中心。 鲸
解锁《四海兄弟》“故乡没那么快”成就需耐心探索:深入隐秘角落,留意环境细节;积极与居民互动,收集对话线索;完成相关支线任务,关注伏笔;并注意特定时段触发的事件。成就进度可累积,坚持全面探索方能最终达成。
鬼谷子是战术型辅助,核心在于技能运用与合理出装。二技能是关键控制,配合大招的群体伪装可发起突袭。出装以冷却缩减和生存能力为主,如冷静之靴、极寒风暴和魔女斗篷。实战中需把握进场时机,从侧翼切入控制敌方核心,并注意与队友配合衔接伤害。
在游戏开发、动画制作、视频创作等数字内容领域,专业音效设计是提升作品沉浸感与专业度的关键。然而,传统音效制作流程往往依赖昂贵的专业设备与庞大的素材库,对独立开发者、小型团队及个人创作者构成了较高的技术门槛与成本压力。近期,一款名为OptimizerAI的人工智能音效生成平台备受关注,它致力于通过AI





