大禹平台:流批一体离线Dump平台的设计与应用
一、前言
在搜索、推荐、广告(业内常简称为“搜推广”)这类核心业务场景中,有一个关键环节至关重要:如何将来自四面八方的异构数据,高效、可靠地加工处理,最终交付给索引平台构建索引。这个环节,就是我们今天要讨论的“Dump”流程。而大禹平台,正是为此而生的一个离线Dump平台。
免费影视、动漫、音乐、游戏、小说资源长期稳定更新! 👉 点此立即查看 👈
那么,一个典型的Dump流程通常面临哪些挑战呢?简单梳理一下,主要有这么几点:
首先,数据来源五花八门,MySQL、ODPS、HBase、Kafka……堪称多源异构。其次,输出目标也多样化,既要支持构建倒排索引,也要能生成供Summary服务使用的kv/kkv索引。再者,业务对时效性要求苛刻,往往需要全量与增量结合,并且增量更新最好能达到秒级,同时还得保证流处理和批处理的逻辑完全一致。最后,为了满足复杂的业务需求,平台本身还得具备强大的数据处理能力,比如多表关联、自定义函数(UDF)、数据过滤等等。
离线 Dump 流程
二、项目背景
现状
当前 dump 开发模式
上图展示的是过去常见的Dump开发模式,采用了典型的流批分离架构。简单来说,流处理这边,通过DTS订阅数据库的binlog,由Flink消费主表变更事件,再实时反查关联表来拼装宽表;批处理那边,则是把MySQL数据先抽到ODPS,再用Spark处理多源数据,按业务逻辑加工后输出。这种架构听起来清晰,但实际跑起来,问题可不少。
当前 dump 开发的问题
具体有哪些痛点呢?开发效率低是个老问题,流批两套代码,逻辑一致性的维护成本高昂。数据质量也令人头疼,流批数据源和计算逻辑不一致,很容易导致最终结果对不上。更棘手的是稳定性,频繁对源数据库进行反查,给上游带来了不小的压力,一旦源库抖动,整个链路都可能受影响。
目标
因此,我们以社区搜索这个核心场景为切入点,决心构建一套全新的流批一体化Dump架构。这套新架构瞄准三大核心目标:
第一,提升工程效率。目标是打造一个可视化的DAG编排工具,通过低代码甚至拖拽式的开发界面,让复杂任务流程的搭建和迭代变得像搭积木一样简单,显著降低开发门槛。
第二,保障数据质量。依托流批一体的设计,从源头实现计算逻辑的统一,让流处理和批处理“同源同构”,从根本上杜绝数据不一致的隐患。
第三,强化稳定性保障。通过引入镜像表和状态大宽表等机制,减少甚至消除对源数据库的实时反查压力,让整个系统运行得更稳健、更高效。
三、大禹平台介绍
平台设计
系统架构
平台架构
上面这张图清晰地勾勒出了大禹平台的技术架构全貌。它的底层,充分复用公司已有的基础设施,比如DJob Cron定时任务调度、Flink/Spark流批计算引擎,以及各类存储系统。在此之上,平台面向搜推广等多种业务场景提供支撑。
整个平台可以分成两大部分:面向用户的管理平台,和负责实际执行的后台系统。管理平台就像“指挥中心”,开发者在这里通过DAG图进行流程编排、配置业务逻辑,还能进行Debug、回归测试和查看监控大盘。而后台系统则是“执行引擎”,它把前端的配置转化为具体的计算任务,依托Flink/Spark生成执行实例,并通过调度引擎驱动整个流程跑起来。
那么,新版Dump流程具体做了哪些优化呢?关键就在于将流程拆解为三个清晰的阶段:镜像、宽表、导出,并统一了流批两种处理模式。如下图所示:
新版 Dump 流程
优化点主要体现在三个方面:一是将MySQL数据统一同步到HBase构建镜像层,实现与上游数据库的解耦,避免了多任务并发反查的压力;二是将Binlog订阅流程平台化、自动化,开发者无需再关心底层链路;三是基于HBase构建了持久化的“状态大宽表”,任务处理时直接读取状态数据,彻底告别了冗余的反查逻辑。
调度引擎
在调度层面,大禹平台基于得物内部的DJob Cron自建了一套调度系统。其核心思路是通过部署多个Cron Job进行轮询,来有序地驱动任务各个阶段的执行。
Cron Job 构建调度系统
一个执行实例的全流程
执行框架
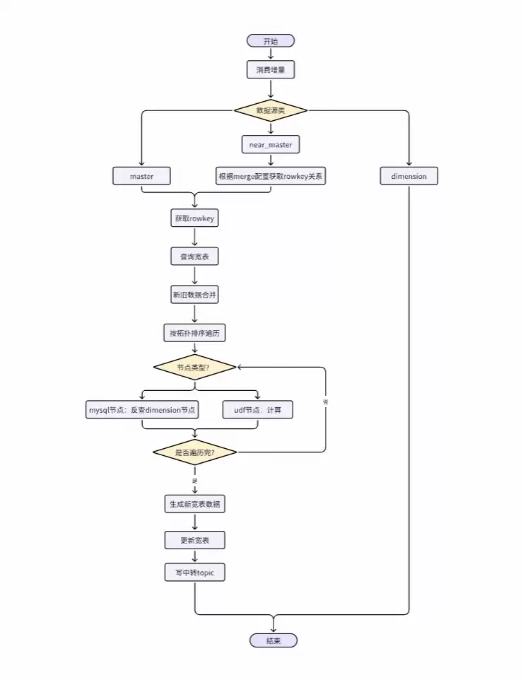
在镜像、宽表、导出这三个核心阶段,平台都提供了对应的Spark和Flink处理框架。其中,宽表阶段是业务逻辑实现的核心。
宽表Spark框架的逻辑很直观:任务严格按照DAG图的拓扑顺序,像流水线一样依次执行各个算子节点,从数据源读取,经过业务逻辑处理,最终通过BulkLoad方式高效写入HBase。
宽表阶段 Spark 框架逻辑
而宽表Flink框架,则专注于处理增量数据。它消费非维表节点的增量消息,同样按照依赖关系拓扑排序后依次执行计算,并将产出的字段更新到状态大宽表中,同时实时同步给下游的导出链路。
宽表阶段 Flink 框架逻辑
流批一体保障数据质量
如何确保流处理和批处理的结果一致?大禹平台的答案是:从架构上统一。平台采用统一的DAG编排引擎,让流和批任务共享相同的计算拓扑,这就从源头上杜绝了因开发环境不同导致的数据偏差。
更值得一提的是UDF(用户自定义函数)的处理方式。平台内置了标准化的UDF开发模板和运行时框架。这意味着,开发者只需要编写一次业务逻辑代码,完成注册后,这份代码就能同时应用于流式和批量处理流程中。真正做到了“一次开发,两端复用”,极大提升了开发效率,也从根本上保障了数据处理逻辑的一致性。
平台通过定义 AlgoDumpUDF 这个基类,封装了消息类型,用户可以在自己的UDF中方便地实现数据过滤和驱动删除等逻辑。
public abstract class AlgoDumpUDF implements UDFFunction, Serializable {
//消息类型 add/delete/drop 三种
public AlgoDumpMessageType algoDumpMessageType = AlgoDumpMessageType.MESSAGE_TYPE_ADD;
@Override
public AlgoDumpMessageType getStatus() {
return algoDumpMessageType;
}
//调用该方法实现增量驱动删除
@Override
public void delete(Object key, String reason) {
this.algoDumpMessageType = AlgoDumpMessageType.MESSAGE_TYPE_DELETE;
}
//调用该方法实现增量过滤
@Override
public void drop(Object key, String reason) {
this.algoDumpMessageType = AlgoDumpMessageType.MESSAGE_TYPE_DROP;
}
/**
* 用户重写该方法完成业务逻辑开发
*/
public void process() throws Exception {
}
}
来看一个具体例子:用户通过重写 process() 方法实现业务逻辑,期间可以调用 drop() 方法过滤无效数据,或调用 delete() 方法通知下游索引删除某条记录。
public class MyUdf extends AlgoDumpUDF implements Serializable {
public Tuple2 process(String id, String taskname) throws Exception {
//过滤消息
if(StringUtils.isBlank(id)) {
this.drop(id, "drop by id null");
}
//驱动增量删除消息
if(id.equals("0")) {
this.delete(id, "delete by id = 0");
}
//用户写具体业务逻辑
String a1 = "";
if (taskname.equals("dddddd")) {
a1 = "ddd";
}
String b1 = "test";
return new Tuple2<>(a1, b1);
}
}
小全量模式加速数据Dump
为了应对不同的数据更新需求,大禹平台支持“大全量”和“小全量”两种任务运行模式。
“大全量”模式好理解,就是推倒重来:对数据源执行全量同步,重建整个状态大宽表,并刷新所有相关链路。这适用于需要彻底更新数据基准的场景。
而“小全量”模式则是针对性的优化。当只有部分字段频繁更新时,它基于已有的状态大宽表,仅加载批处理来源字段的最新数据快照,处理后通过BulkLoad高效写入HBase。借助HBase的多版本特性,可以实现新旧数据的平滑切换,在数据更新过程中做到查询服务零中断,完美兼顾了数据时效性和业务连续性。
小全量模式
任务复用支持数据分层管理
在大禹平台里,任务产出的数据不再是“一次性”的。它既可以交付给计算引擎使用,也可以作为公共数据资产,被其他下游任务直接复用。
这是怎么实现的呢?平台通过标准化的 MirrorOut(镜像导出)和 MirrorIn(镜像接入)算子,构建了一条清晰的数据复用链路。上游任务将加工好的公共数据配置为 MirrorOut,下游任务只需通过 MirrorIn 算子就能一键引用,无需重复开发或搬运数据。这种机制极大地提升了开发效率和数据的复用价值。
任务复用
管理平台
任务开发与运维
管理平台为开发者提供了一站式的任务开发与运维体验,覆盖了从创建、编排、调度到资源管理的全生命周期。
其中最直观的功能莫过于可视化流程编排。开发Dump任务时,用户只需像搭积木一样,拖拽不同的算子节点,配置相应参数,就能直观地构建出完整的数据处理逻辑图。这种方式不仅降低了开发门槛,也大大提升了配置的准确性。
图片
图画编排式开发任务
任务执行起来后,平台会以可视化的流程图实时展示每个节点的状态。每个节点都能看到详细的输入参数和输出结果,如果某个环节出了问题,还支持对该节点进行手动重试或终止操作,便于快速定位和干预。
执行实例状态
辅助工具
数据回归验证
数据质量是生命线。平台提供了强大的流批数据回归验证能力,支持模板化配置和一键复用,为数据准确性和业务稳定性保驾护航。
“批量回归”主要用于版本迭代后的验证,可以快速比对多个版本的批处理数据,一键校验全量结果的一致性。“流式回归”则针对实时链路,它基于索引表的增量变更进行抽样,对指定时间窗口内的流式数据进行跨索引一致性校验,能够精准定位流处理过程中的异常。
创建批数据回归任务
创建流数据回归任务
数据Debug
为了确保数据处理过程的可靠与灵活,大禹平台构建了覆盖全链路的数据运维干预能力。
这包括:对源端的组图配置进行主动干预和调整;对Dump构建全流程进行调控,以便快速定位问题;甚至提供对线上索引数据的实时干预能力,支持对增量数据进行修正,确保线上内容的准确性。
图片
四、业务场景实践
社区搜索倒排表链路
理论需要实践检验。在社区搜索场景中,大禹平台负责构建倒排表链路。如下图所示,该任务以动态内容为核心,融合了实时内容流、天级统计特征、商品特征等多源数据,通过流批一体处理,最终生成高时效的倒排索引宽表。
社区搜索倒排宽表链路

穿搭精选推荐链路
另一个典型场景是穿搭精选推荐。如下图所示,该任务以“动态-商品”关系表为主表,融合了动态维度下多种来源的流批特征数据(如内容基础特征、审核信息、离线统计特征等),通过DAG编排,最终构建出服务于推荐系统的动态-商品大宽表。
穿搭精选推荐链路
图片
五、未来规划
平台的进化永无止境。接下来的规划,主要围绕两个方向展开:一是持续增强平台自身能力,二是深化协同共建,释放更大价值。
在平台能力建设上,首先会持续完善算子体系,基于更多业务场景沉淀和优化关键算子,比如维表动态更新、服务化算子、UDTF部署优化等,同时优化调度流程。其次,进行性能深度优化,引入任务剪枝、智能倾斜治理等策略,提升资源利用率和执行效率。最后,升级可观测性,构建从全局大盘到单一任务的立体监控体系,完善资源消耗追踪、Debug和全链路追踪能力。
在协同共建方面,则分为“纵向提效”和“横向赋能”。纵向,将与索引平台深度协同,聚焦索引构建效率。以社区搜索大宽表为例,当前同步到索引需要近3小时,未来计划通过消除冗余中间状态、精简流程等手段,实现端到端的显著提速。横向,平台能力已在社区多个业务场景得到验证,后续将联动更多业务方共建。同时,平台中像数据回归验证、索引监控大盘这类高复用能力模块,将以“即插即用”的方式开放给各业务线,加速技术资产的沉淀和跨团队创新。
图片
热门专题
热门推荐
七界梦谭长戟刚鬣boss怎么打?全面打法机制解析 在《七界梦谭》中,即将登场的精英首领“长戟刚鬣”以其独特的造型与高难度的战斗机制,成为了众多玩家关注的焦点。它通体呈现深邃的黑色,外形轮廓融合了刺猬般的刚刺与修长的尾部,移动时带有鼠类特有的迅捷与灵动。其名“刚鬣”源于古语,精准地描述了它颈背部如刀锋
王者荣耀世界的 pk 模式是玩家展现实力、与各路高手激烈对抗的舞台 想体验更自由、更开放的竞技快感吗?王者荣耀的PK模式,正是这样一个让你与各路高手一决高下的舞台。在这里,战斗的规则更灵活,策略的博弈也更直接,能带来与常规对战截然不同的竞技乐趣。 参与条件 参与门槛并不复杂:当玩家等级达到要求,并且
我在AI是什么 简单来说,“我在AI”是一款来自南京有零科技的免费人工智能应用。它的核心思路挺有意思:不再提供单一的聊天机器人,而是打造了一个多元化的“智能体”生态。用户可以根据自己的喜好,选择不同性格、设定的人设进行互动,相当于把选择权交给了用户,让AI服务于更个性化的生活场景。 我在AI的主要功
张雪机车LOGO陷抄袭争议:一场关于“原创”的舆论风波 最近几天,机车圈里有点热闹。一组对比图在网络上流传开来,把张雪车品牌的LOGO和国外一个已有标识放在了一起。仔细一看,二者在图形结构、线条走势,乃至整体轮廓上,确实有着高度的相似性,差别似乎只存在于一些微小的细节处理上。 这事儿之所以迅速发酵,
MySQL连接报Server selection timeout怎么办?排查负载均衡器配置与节点存活检查 首先需要明确一个核心概念:Server selection timeout这一错误信息,本质上是MongoDB驱动层抛出的异常,与MySQL服务自身的运行状态并无直接关联。它通常出现在错误混用M





