"露骨剧情"惹众怒!国产游戏《哀鸿:城破十日记》道歉:增设IF线补救
《哀鸿:城破十日记》制作人公开致歉,公布六项整改措施
近日,游戏圈内发生了一起备受关注的事件。《饿殍:明末千里行》及其续作《哀鸿:城破十日记》的制作人嵇零,在B站平台发布了一篇长文动态。这篇题为“个人总结——是致谢,更是致歉”的声明,正式回应了近期围绕《哀鸿:城破十日记》所产生的广泛争议与玩家反馈。
免费影视、动漫、音乐、游戏、小说资源长期稳定更新! 👉 点此立即查看 👈
从商业数据来看,作为零创游戏旗下的明末历史题材游戏,《哀鸿:城破十日记》的首周销量达到了95915份,市场表现相当出色。然而,与亮眼的销量形成强烈反差的,是游戏陷入两极分化的口碑评价。在Steam平台上,该游戏的玩家好评率至今仍显示为“褒贬不一”,引发了大量讨论。

那么,争议的核心焦点究竟在哪里?综合玩家社区的反馈,主要集中在以下几个方面:首先是女二号林翩翩的“风尘”人设与部分较为露骨的剧情描写;其次是男主角方知宥被部分玩家批评为“冷漠伪善”的角色塑造。此外,制作人嵇零过往一些诸如“想写NTR”的争议言论也被重新提及。总体来看,主要的批评声音认为,游戏在处理“扬州十日”这类沉重历史题材时,可能存在过度消费苦难、将悲剧猎奇化的倾向,整体剧情氛围过于压抑,未能为玩家提供足够的情绪缓冲与正向价值引导。


面对这些集中的批评,嵇零在致歉长文中并未回避。他直接承认,由自己主导的剧情设计与文案撰写是引发核心争议的关键所在。他坦言,在创作过程中可能过于侧重个人化的艺术表达,导致部分露骨描述和悲剧场面给玩家带来了不必要的冒犯感与心理不适。更重要的是,他深刻反思到作品“未能构建合理的情绪出口、传递正向的精神力量”,对此他向所有玩家表达了诚挚的歉意。
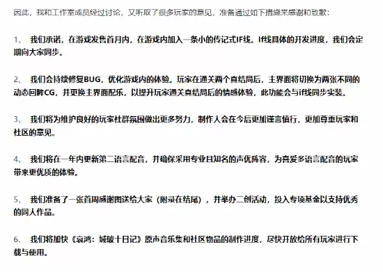
相较于空泛的道歉,实际行动更为重要。为此,嵇零代表开发团队详细公布了六项具体的游戏整改与内容优化措施:
第一,游戏计划在一个月内新增传记式的IF剧情分支线,并将同步向玩家公开开发进度日志;
第二,修复当前版本中已知的游戏BUG,并在玩家通关双真结局后,解锁可自由切换的主界面背景CG与主题配乐;
第三,加强玩家社群的管理与维护,同时承诺自身将更加谨言慎行;
第四,计划在一年内更新由专业知名声优阵容录制的第二语言配音包;
第五,发布官方感谢贺图,并举办玩家二创征集活动,同时设立专项基金予以支持;
第六,加快游戏原声音乐集及Steam社区物品的制作进度,并尽快开放免费下载。

除了上述具体的更新计划,嵇零也进一步反思了游戏创作本身存在的不足。他承认游戏中存在一些历史考据错误、部分角色表达过于直白露骨、文案叙述略显冗长等问题,并承诺将认真复盘,对这些问题逐一进行修正与优化。
在长文的结尾部分,嵇零向项目合作团队、支持游戏的主播与媒体平台,以及所有购买游戏的玩家表达了深深的歉意。他郑重承诺,后续将建立有效的内部内容审查机制来约束自身的创作边界,以更严谨、更负责任的态度对待未来的游戏项目,力求弥补此次事件留下的遗憾,重新赢得玩家的信任。

相关攻略
iPhone如何实现定时自动重启?四种实用方法详解:快捷指令自动化切换飞行模式、快捷指令串联锁定与唤醒模拟重启、Siri语音联动计时器分步操作、以及使用认证第三方工具深度刷新系统。 你是否希望iPhone能在固定时间自动重启,以清理系统缓存、优化运行速度?虽然iOS系统并未内置原生的定时重启功能,但
2026 年年度十大网站搭建公司推荐 对于正在筛选高端网站建设服务商的企业决策者而言,面对市场上林林总总的选项,如何做出明智选择,确实是个不小的挑战。这份榜单旨在为预算在10万至20万元区间、追求高品质定制化官网的企业,提供一份客观、数据化的参考。内容不夸大、不引导,只聚焦于真实可验证的行业信息与服
iPhone强制重启全攻略:从全面屏到经典机型,一键解决卡死、黑屏、无响应问题 当你的iPhone突然屏幕冻结、触摸失灵、完全无响应时,先别急着送修。这通常是iOS系统进程临时卡顿所致,类似于电脑死机。此时,常规的滑动关机往往失效,最有效的解决方案是执行“强制重启”。这是一种硬件级的复位操作,能强制
“九族”这一概念,在历史典籍与影视作品中频繁出现,它象征着中国古代宗法社会最核心的亲缘关系网络。但你是否真正清楚,“九族”具体包含哪些亲属?其范围在不同历史时期和语境下,其实存在差异。本文将为您详细解读这一传统宗法概念的历史渊源与具体内涵。 九族具体指哪些亲属? 概括而言,“九族”是中国古代对血缘与
一、进入相机慢动作拍摄界面 想要拍摄出惊艳的慢动作视频,第一步是正确开启iPhone的专属模式。如果未手动切换,相机默认不会启动高速录制功能。 1、解锁您的iPhone,在主屏幕找到并点击相机应用图标,启动相机。 2、观察取景器底部的拍摄模式列表,用手指向左滑动,直至找到标有“Slo-mo”(慢动作
热门专题
热门推荐
说起AI作画,现在可真不是新鲜事了,但如何让工具既强大又好上手,一直是个挑战。而阿里云推出的通义万相,恰好在这两者之间找到了不错的平衡。它拥有的文生图和图生图能力,实实在在地降低了图片创作的门槛,让非专业人士也能玩转设计。未来,这套能力在艺术设计、游戏研发和文化创意等领域,潜力不可小觑。简单来说,它
《王者荣耀世界》铜碎薇高效采集全攻略 在《王者荣耀世界》的开放世界中,铜碎薇作为一种醒目的橙色品质草药,是玩家进行药品合成与角色培养不可或缺的基础资源。掌握其高效采集方法,对于开荒期快速积累资源、提升游戏体验至关重要。本文将为你详细解析铜碎薇的分布规律与最优采集路线,助你事半功倍。 经过实测,铜碎薇
Stariu:当灵感遇见AI,一个绘画助手的双向思维 在数字艺术创作领域,工具的价值不仅在于执行命令,更在于激发灵感。Stariu正是这样一位特别的“助手”——它基于人工智能技术,核心能力在于巧妙地打通图像与文字之间的隔阂,让创意在两种形态间自由流转。 具体来看,它的功能可以归结为三个相辅相成的方向
崩坏星穹铁道三周年庆典:幻月新游戏活动玩法与周年福利全解析 《崩坏星穹铁道》三周年庆典现已盛大开启,其中备受瞩目的「幻月新游戏」主题活动无疑是本次庆典的核心亮点。本次活动将采用分阶段、阵营对抗的玩法,玩家需选择支持的阵营,并通过完成各类日常与挑战任务为己方积累“愿力”。所有努力都将在最终的奖杯直播对
TensorFlow:从多维张量到智能应用的流动之旅 提起深度学习框架,TensorFlow是一个绕不开的名字。这个由谷歌团队打造的开源软件库,自2015年首次亮相以来,便迅速成为高性能数值计算,尤其是机器学习研究和生产应用的核心工具之一。它的强大之处在于,能够无缝支持从CPU、GPU到专用TPU在





