金河田就Nexus Gold Ultra电源材质未达标致歉
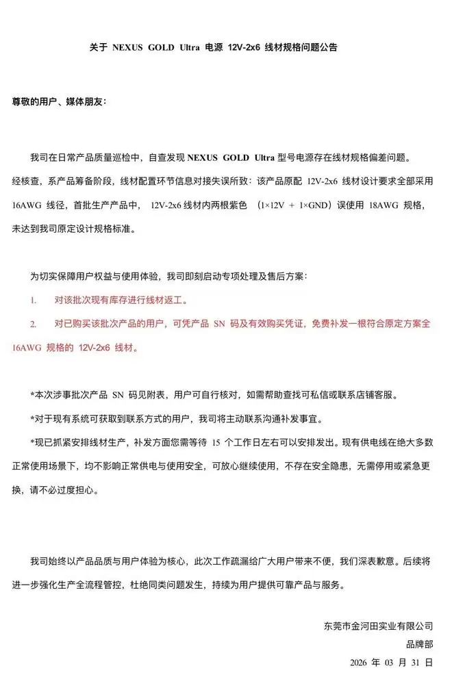
IT之家 4 月 1 日消息,PC 硬件制造商东莞市金河田实业有限公司昨日表示,近期推出的 Nexus Gold Ultra 电源存在首批产品原配 12V-2×6 线材部分误采用 18AWG 规格线径,未达到全部采用 16AWG 线径的原定设计规格标准的问题。
该公司就本次问题致歉,将对该批次现有库存线材返工;对已购买该批次产品的用户,将免费补发一根符合原定方案的全 16AWG 规格的 12V-2×6 线材。

金河田表示,现有供电线在绝大多数正常使用场景下均不影响正常供电与使用安全,可放心继续使用,不存在安全隐患,无需停用或紧急更换。

IT之家注意到,根据金河田公布的 SN 号码,涉事批次产品共计 264 件。


相关攻略
IT之家 4 月 1 日消息,PC 硬件制造商东莞市金河田实业有限公司昨日表示,近期推出的 Nexus Gold Ultra 电源存在首批产品原配 12V-2×6 线材部分误采用 18AWG 规格线
IT之家 3 月 27 日消息,Sharkoon 旋刚昨日宣布推出 S40 S50 ARGB S60 ARGB 三款处理器一体式水冷散热器产品。▲ S50 ARGBIT之家注意到,这三款 A
IT之家 3 月 27 日消息,Sharkoon 旋刚昨日宣布推出 S40 S50 ARGB S60 ARGB 三款处理器一体式水冷散热器产品。▲ S50 ARGBIT之家注意到,这三款 A
IT之家 3 月 15 日消息,Astell&Kern 宣布旗下 STELLA 旗舰级混动有线 Hi-Fi 耳机正式发售,定价为 30999 元。IT之家获悉,该耳机号称由五次格莱美奖得主母带工程师
IT之家 2 月 13 日消息,SilverStone 银欣 银昕的正式近期新增了两款采用 2U Single 尺寸规格的电源产品 2U 850Rx Gold 和 2U 750Rx Gold。这
热门专题
热门推荐
深度解析《星球大战:摩尔—暗影领主》达斯·摩尔邪恶搭档:间谍机器人Spybot全揭秘! 全面剖析其独特造型设计、反派角色魅力与标志性呼噜声功能,揭秘它如何成为系列中最具趣味性的新晋角色。Disney+平台每周持续更新剧集。 当经典黑色电影的风格质感,与浩瀚无垠的《星球大战》宇宙相互融合,会诞生出怎样
《天堂:经典》新篇章“巴拉卡斯的藏身处,火龙巢xue”开启事前预约 消息来了:NCsoft旗下的《天堂:经典》已经正式启动了新篇章“巴拉卡斯的藏身处,火龙巢xue”的事前预约活动。对于老玩家而言,这无疑是一个值得关注的重要节点。 核心更新内容前瞻 根据官方安排,NCsoft计划于22日带来两大重磅内
12 0 5版本重磅更新:钥石神话与暗影冠军成就详解!3400分达成攻略与赛季坐骑奖励全解析 暴雪于最新公告中宣布,12 0 5补丁将正式上线两项全新成就——“钥石神话”与“暗影冠军”。这不仅为玩家提供了独特的赛季奖励,更在赛季中后期注入了持续挑战史诗钥石地下城的核心动力。普遍认为,当前“午夜赛季”
NA VI临时招入ComeBack替代ExiT!了解签证问题细节、新阵容名单及ComeBack在EMEA VCT的首秀表现 Natus Vincere的阵容名单上,出现了一个临时的新名字。为了应对Abdullah “ExiT” Al-Twaijri的签证问题,队伍紧急招募了Berkcan “Come
《红色沙漠》专注力掌获取攻略:第4章钢铁山脉西侧学习位置与使用方法,错过可随时返回补学! 在《红色沙漠》的开放世界中,通过观察环境来领悟新技能,是扩充你战斗与探索技能库最核心的途径。然而,若你一味专注于推进主线剧情,很可能会与一些极为关键的实用技能失之交臂。“专注力掌”便是这样一个技能——它不仅对解





